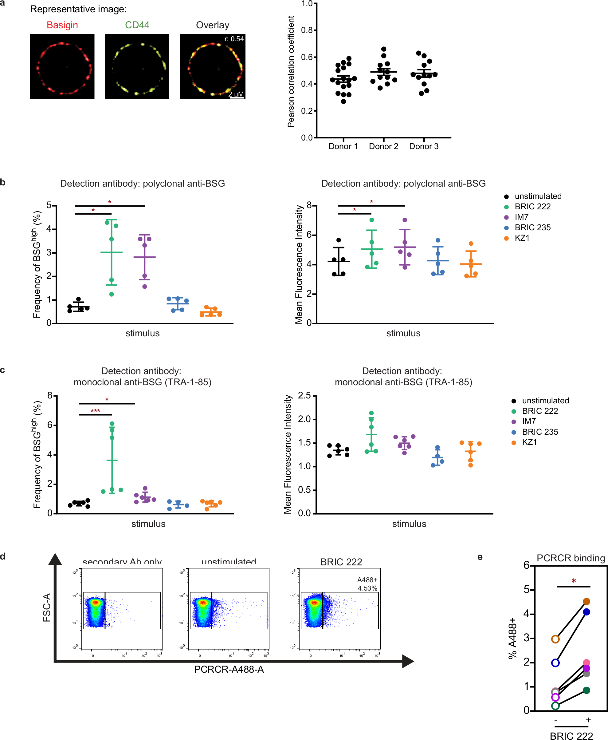
Fig. 5: CD44 cross-linking promotes P. falciparum PCRCR binding.
From: CD44 cross-linking promotes Plasmodium falciparum invasion

a Left: Representative images from immunofluorescence assay for Basigin (BSG) and CD44 on RBCs from an individual donor. Pearson correlation coefficient for co-localization (r) is indicated. Right: Pearson correlation coefficients for co-localization of BSG and CD44 on individual cells from three distinct donors are plotted; each dot represents a single RBC; error bars indicate SEM. b RBCs were stimulated with the indicated anti-CD44 antibodies (25 µg/ml) and then surface BSG was detected by flow cytometry with anti-BSG polyclonal antibody. Each dot represents an individual donor, and frequency of BSGhigh (left) and MFI (right) are plotted. The average BSGhigh or MFI ± SD for five donors is indicated. Statistical analysis: Friedman test with FDR correction; * p ≤ 0.05. c RBCs were stimulated with the indicated anti-CD44 antibodies (250 µg/ml) and then detected through surface staining of anti-BSG monoclonal antibody TRA-1-85. Frequency of BSGhigh population (left) and MFI (right) are plotted. Each dot represents one donor. N = 6 donors for all conditions except for BRIC 235 (N = 4). Mean ± SD is indicated. Statistical analysis: Kruskal-Wallis with FDR correction; * p ≤ 0.05, *** p ≤ 0.001. d PCRCR binding to RBCs was assessed following stimulation with 25 µg/ml BRIC 222. PCRCR binding was detected using anti-PfRH5 (R5.011). Flow cytometry gating strategy for a representative donor is shown. Percentage of PCRCR binding is boxed and indicated as A488 + . e PCRCR binding results from six donors, comparing the unstimulated and BRIC 222-stimulated conditions, are plotted. Each color dot represents an individual donor. Statistical analysis: Wilcoxon matched-pairs signed rank test, one-tailed; * p = 0.0156.