Fig. 6: CD44 cross-linking by P. falciparum EBA-175 increases PCRCR binding to RBCs.
From: CD44 cross-linking promotes Plasmodium falciparum invasion

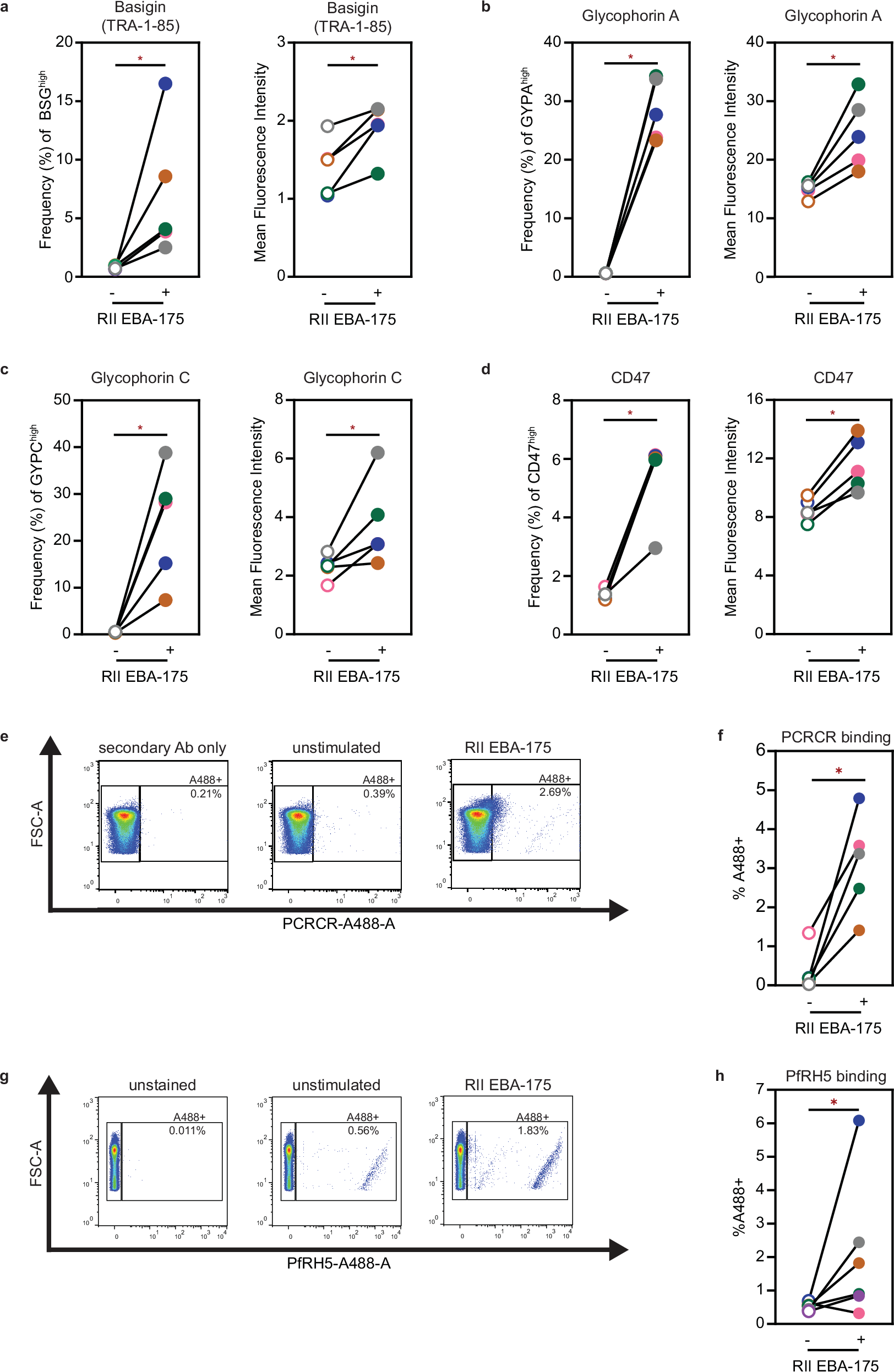
a–d RBCs were stimulated with 2 µM RII EBA-175. (a) Basigin (BSG) was detected with the anti-BSG monoclonal antibody TRA-1-85. Frequency of BSGhigh population (left) and MFI (right) of five donors are shown. Frequencies of GYPAhigh (b), GYPChigh (c), CD47high (d) and the respective MFI of five donors are plotted. Each color dot represents an individual donor. Statistical analysis: Wilcoxon matched-pairs signed rank test, one-tailed; * p ≤ 0.05. e PCRCR binding of RBCs was assessed following 1.5 µM RII EBA-175 stimulation. Representative gating for one donor is shown. Percentage of PCRCR binding is boxed and indicated as A488 + . f PCRCR binding of five donors, comparing unstimulated and EBA-175-stimulated conditions, is plotted. Each color dot represents an individual donor. Wilcoxon matched-pairs signed rank test, one-tailed; * p = 0.0312. g PfRH5 binding on RBCs was assessed following stimulation with 2 µM RII EBA-175. PfRH5 was detected using an anti-PfRH5 antibody conjugated with A488 fluorophore (5A9-488). Representative gating for one donor is shown, with percentage of PfRH5 binding boxed and indicated as A488 + . h Percentage of PfRH5 binding compared to unstimulated condition, across six donors, is plotted. Each color dot represents an individual donor. Statistical analysis: Wilcoxon matched-pairs signed rank test, one-tailed; * p = 0.0312.