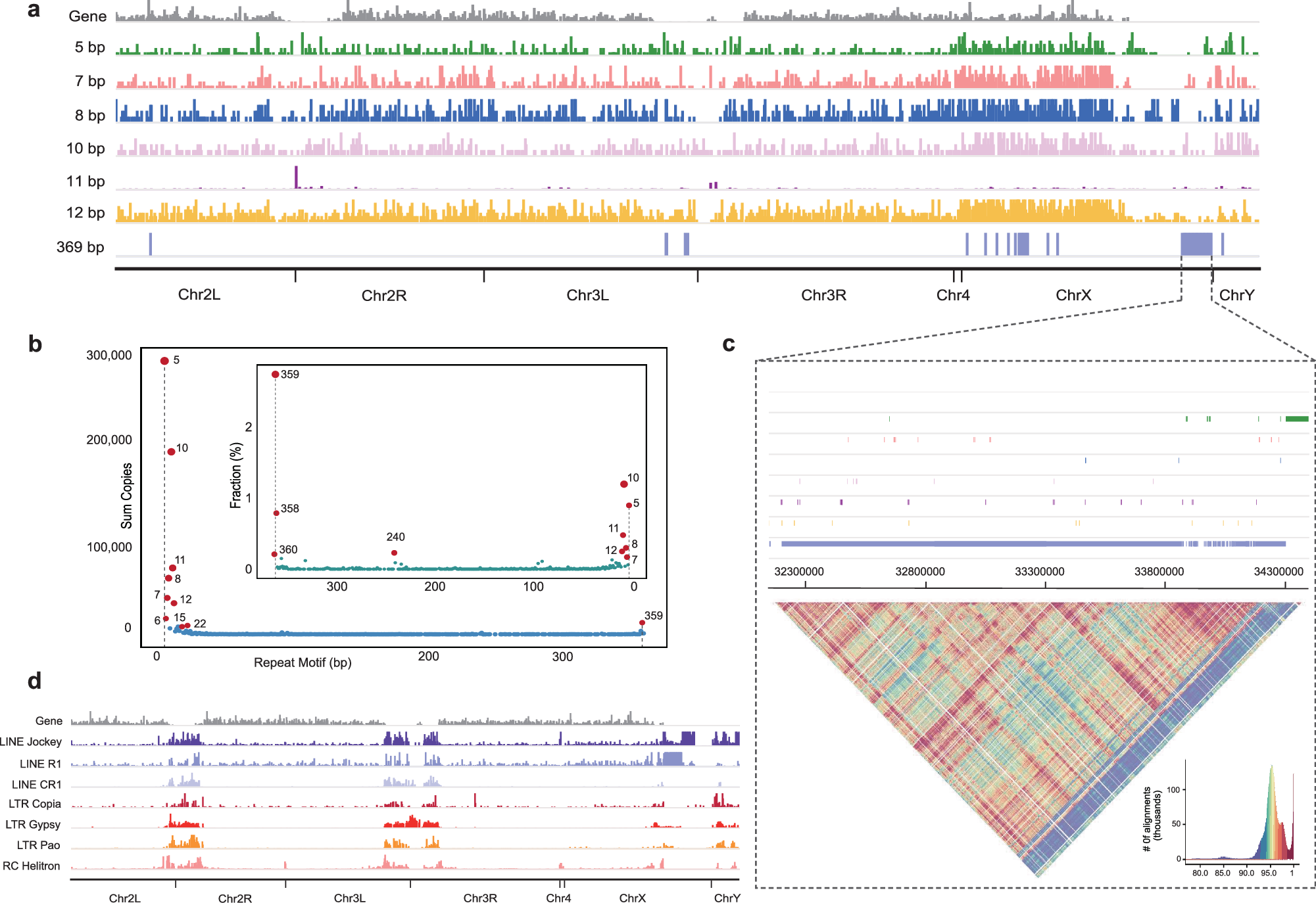
Fig. 3: Identification and visualization of centromeric repeat motifs of the Dm.nT2T genome assembly.
From: Near complete assembly of Drosophila melanogaster Canton S strain genome

a Distribution of the top 7 repeat motifs across chromosomes. b Distribution of high-copy-number simple repeat motifs within the genome. c Heatmap of sequence similarity in the centromeric regions of the X chromosome, with colors representing identity. d Distribution of different types of transposons across chromosomes. Source data are provided as a Source Data file.