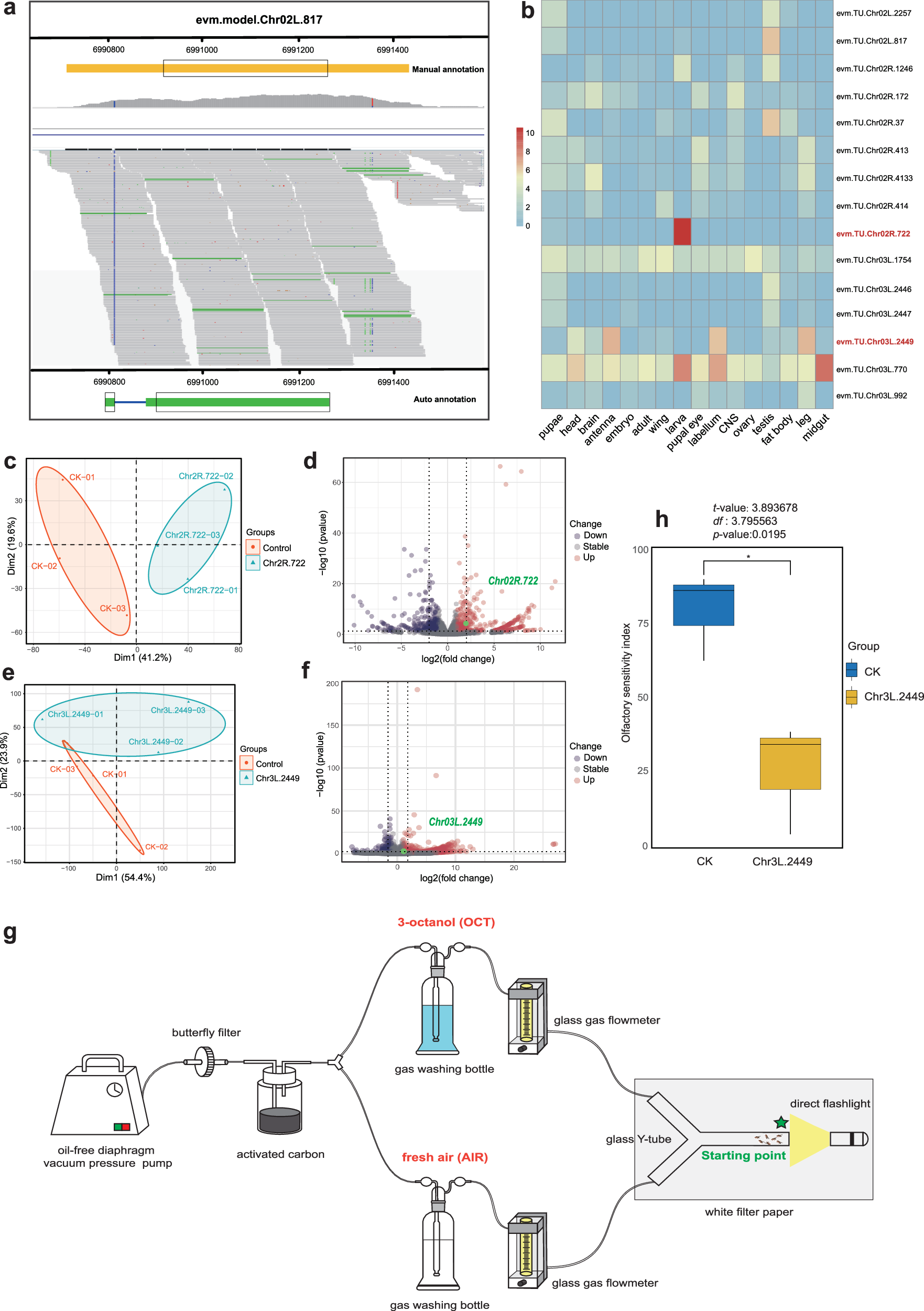
Fig. 4: Comprehensive analysis of gene identification and functional validation.
From: Near complete assembly of Drosophila melanogaster Canton S strain genome

a An example of type Ⅰ error (fragmented gene models) corrected in structural refinement of misannotated genes. b Expression heatmap of genes in 16 tissues, with red representing the two genes selected for functional validation (Only genes with TPM > 5 are shown). c Transcriptomic consequences of Chr2R.722 knockout with PCA analysis results of transcriptomic data (mutant versus control) (Chr2R.722: Chr2R.722 knockout). d Volcano plot of significantly upregulated genes in the Chr2R.722 mutant strain flies (p-adj = 0.0022). e Transcriptomic consequences of Chr3L.2449 knockout with PCA analysis results of transcriptomic data (mutant versus control) (Chr3L.2449: Chr3L.2449 knockout). f Volcano plot of significantly upregulated genes in the Chr3L.2449 mutant strain flies (p-adj = 0.0227). g Diagram of the odor preference experimental setup. h Comparison of olfactory sensitivity indices between Chr3L.2449 mutant strain flies and non-mutant flies (CK Control group, Chr3L.2449 Chr3L.2449 mutant). Each group consisted of three biological replicates, with 100 five-day-old flies per replicate (n = 3 for each group). A two-tailed independent samples t-test was used, with p < 0.001 indicated as ***, p < 0.01 as **, and p < 0.05 as *. Source data are provided as a Source Data file.