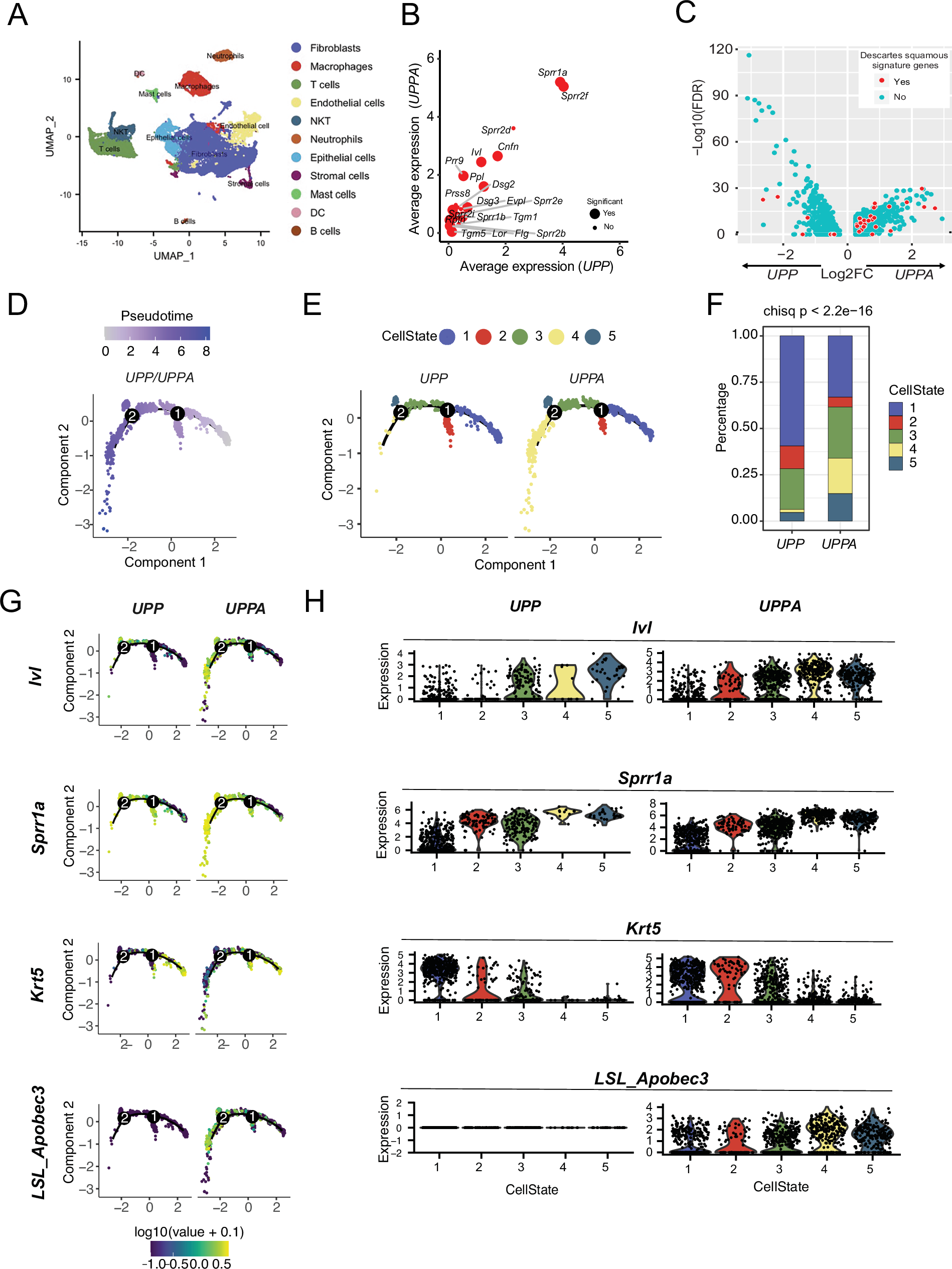
Fig. 2: scRNA-seq defines a population of tumor cells with a squamous gene expression profile enriched in UPPA tumors.
From: APOBEC3 promotes squamous differentiation via IL-1A/AP-1 signaling

A UMAP plot of scRNA-seq data from UPP (n = 2) and UPPA (n = 2) tumors. B Dot plot showing the average expression of squamous markers in the entire epithelial cell population between UPP and UPPA tumors. Significance was calculated using the Wilcoxon rank-sum test followed by Bonferroni correction for multiple comparisons. C Volcano plot visualizing the Log2 Fold change of the differential gene expression analysis comparing the squamous clusters from UPP and UPPA tumors by Wilcoxon rank-sum. The color of the dot indicates if a gene belongs to the DESCARTES squamous epithelial cell signature. D Trajectory inference analysis of epithelial cell populations by plotted by pseudotime of UPP (n = 2) and UPPA (n = 2) tumors. E Trajectory inference analysis of epithelial cell populations plotted by cell state of UPP (n = 2) and UPPA (n = 2) tumors. F Stacked bar plot comparing the proportion of each CellState. Significance was calculated using a χ2 test, p < 2.2e−16. G Trajectory inference analysis of epithelial cell populations indicated a linear progression from cells resembling basal cells (Krt5) to those more similar to differentiated squamous cells (Sprr1a) with high LSL_Apobec3 expression. H Violin plots showing the expression of the indicated genes between UPP and UPPA populations by cell state. See data availability statement for source data.