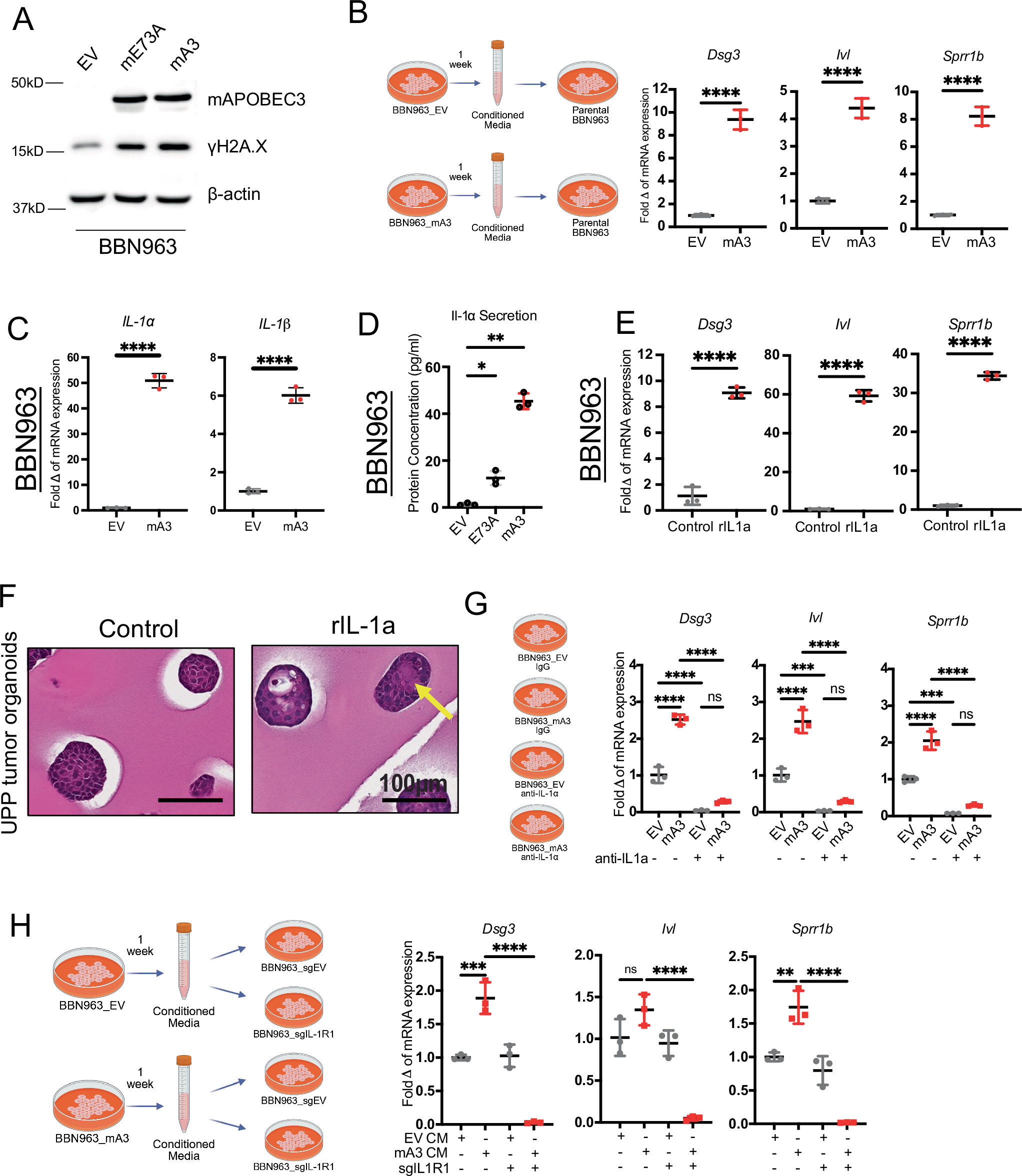
Fig. 4: Activation of IL1A/AP-1 signaling pathway mediates Apobec3-induced squamous differentiation.
From: APOBEC3 promotes squamous differentiation via IL-1A/AP-1 signaling

A Western blots of whole cell lysates from BBN963-EV, BBN963-E73A, and BBN963-mA3 treated with doxycycline for 7 days blotted with indicated antibodies. B Scatter plots showing the expression of squamous markers in parental BBN963 cells treated for 24 h with conditioned media collected from BBN963-EV and BBN963-mA3 cells after 7 days of doxycycline treatment. Significance was calculated using a two-sided unpaired t-test. Data represent mean ± SD (n = 3, technical replicates), ****p < 0.0001. Schematic Created in BioRender. Sturdivant, M. (2025) https://BioRender.com/ddrl084. C Scatter plots showing the expression of proinflammatory cytokines (IL-1\(\alpha\) and IL-1\(\beta\)) in BBN963 treated with doxycycline for 7 days. Significance was calculated using a two-sided unpaired t-test. Data represent mean ± SD (n = 3, technical replicates), ****p < 0.0001. D Scatter plot showing the expression of secreted IL-1α in BBN963-mA3, BBN963-E73A, and BBN963-EV cells via ELISA assay. Significance was calculated using two-way ANOVA followed by Tukey’s multiple-comparison test. Data represent mean ± SD (n = 3, technical replicates), *p < 0.05. E Scatter plots showing the expression of squamous markers in parental BBN963 cells treated with recombinant IL-1α for 72 h. Significance was calculated using a two-sided unpaired t-test. Data represent mean ± SD (n = 3, technical replicates), ****p < 0.0001. F Representative H&E images of UPP tumor organoids treated with rIL-1α for 1 week. G Scatter plots showing the expression of squamous markers in BBN963-EV and BBN963-mA3 treated with doxycycline with or without anti-IL1a neutralizing antibody for 7 days. Significance was calculated using two-way ANOVA followed by Tukey’s multiple-comparison test. Data represent mean ± SD (n = 3, technical replicates), ***p < 0.001, ****p < 0.0001, ns not significant. Schematic created in BioRender. Sturdivant, M. (2025) https://BioRender.com/9migzjm. H Scatter plots showing the expression of squamous markers in BBN963-sgEV and BBN963-sgIL1R1 cells treated for 24 h with conditioned media collected from BBN963-EV and BBN963-mA3 cells after 7 days of doxycycline treatment. Significance was calculated using two-way ANOVA followed by Tukey’s multiple-comparison test. Data represent mean ± SD (n = 3, technical replicates), **p < 0.01, ***p < 0.001, ****p < 0.0001, ns not significant. Schematic created in BioRender. Sturdivant, M. (2025) https://BioRender.com/08mppjc. Source data are provided as a Source Data file.