Fig. 2: Growth kinetics and modeled metabolism of three human gut bacteria.
From: Emergence of alternative states in a synthetic human gut microbial community

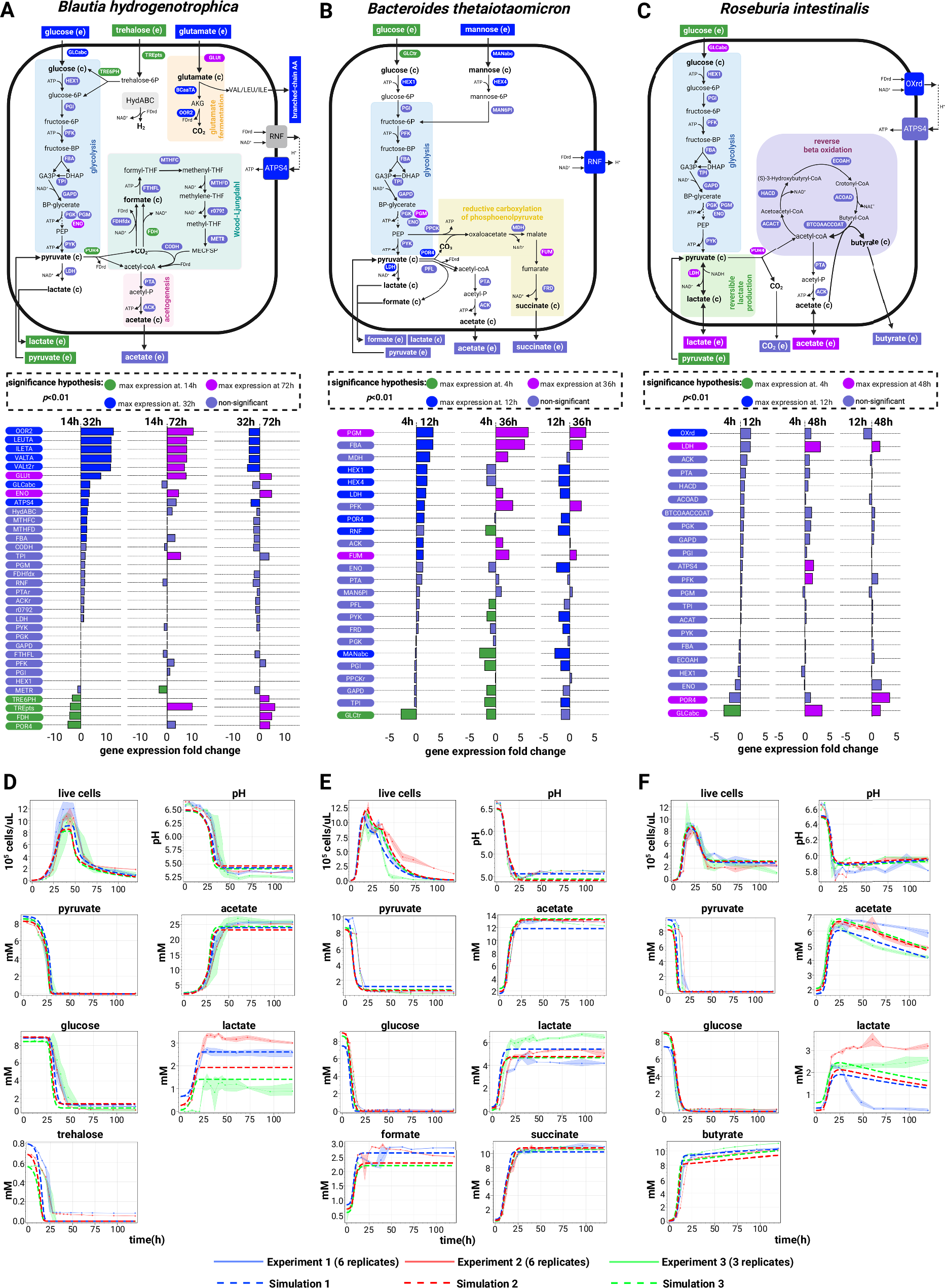
Schematic illustration of the core energy metabolism pathways for Blautia hydrogenotrophica (A), Bacteroides thetaiotaomicron (B), and Roseburia intestinalis (C), as deduced from genome-scale metabolic model reconstructions coupled with RNA-seq data for temporal pathway activity (see Supplementary Fig. 1 and Supplementary Data 1), and empirical growth data. The middle panel details gene expression changes observed during cultivation, with corresponding gene names linked to their associated reactions in the upper panel. The hypothesis tests were performed using DESeq2. Differential expression was determined using DESeq2 (Wald test, two-sided) with Benjamini–Hochberg correction for multiple comparisons. Exact adjusted p-values are reported in Supplementary Data 1. Significance was defined as adjusted p < 0.01. The Figure also depicts the consumption of carbon sources (glucose, pyruvate, and trehalose) and the generation of fermentation products (including acetate, lactate, and butyrate). Panels (D–F) compare experimental growth data over time with model simulations (represented by dashed lines) for the three species cultured in WC medium. The growth data represent averages from three independent monoculture experiments, each with 3–6 biological replicates (solid dots are the averages and the shaded lines indicate the standard deviations of biological replicates). The simulation’s initial conditions were the same as the experimental setups and simulations can be reproduced in the Colab Notebook https://github.com/danielriosgarza/hungerGamesModel/blob/main/notebooks/Fig2_simulation.ipynb. Source data are provided as a Source Data file. Created in BioRender. Garza, D. (2025) https://BioRender.com/d46a373.