Fig. 7: Toy model demonstrates conceptual mechanism for multistability.
From: Emergence of alternative states in a synthetic human gut microbial community

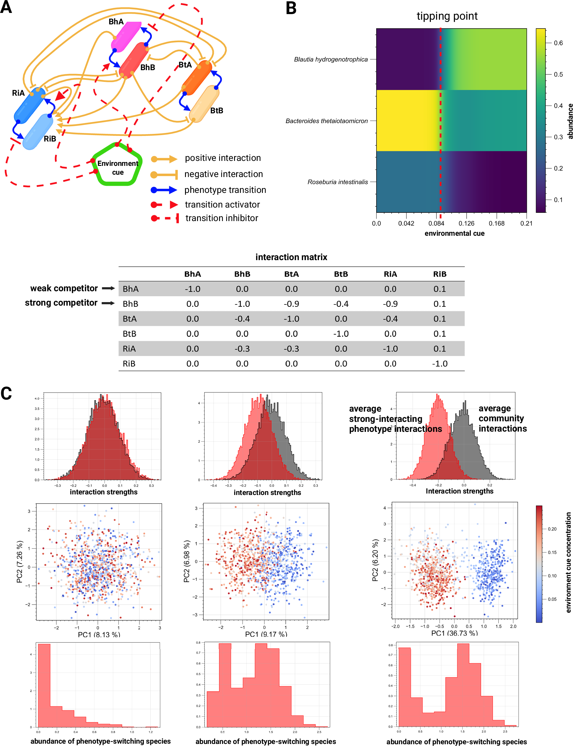
A Species interact through alternative phenotypes connected by environment-responsive transition functions, implemented through Hill equations, allowing dynamic switching between phenotypes during simulations (refer to Supplementary Note 2 for details). B If one phenotype strongly interacts with others (average interaction strengths are higher than the average community interactions), phenotype switching can induce a sharp transition between alternative community states (e.g., high steady-state trehalose leads Blautia hydrogenotrophica to a weakly competing phenotype, but low trehalose concentration triggers a metabolic shift, enabling Blautia hydrogenotrophica to strongly outcompete others in glucose). C Simulations with 1000 random communities containing 50 species and random concentrations of an environmental factor show that this mechanism can explain emergent alternative stable states reminiscent of enterotypes (visualized as two distinct clusters in principal component space). Gray histograms show the distribution of interaction strengths across communities; red histograms show the distribution of interactions of a strongly interacting phenotype that is expressed in response to the concentration of an environmental factor. The lower histograms show the distribution of abundance of the species expressing the strongly interacting phenotype across samples. Notably, when enterotypes emerge, the switching species tends to exhibit a bimodal distribution across samples. Created in BioRender. Garza, D. (2025) https://BioRender.com/d46a373.