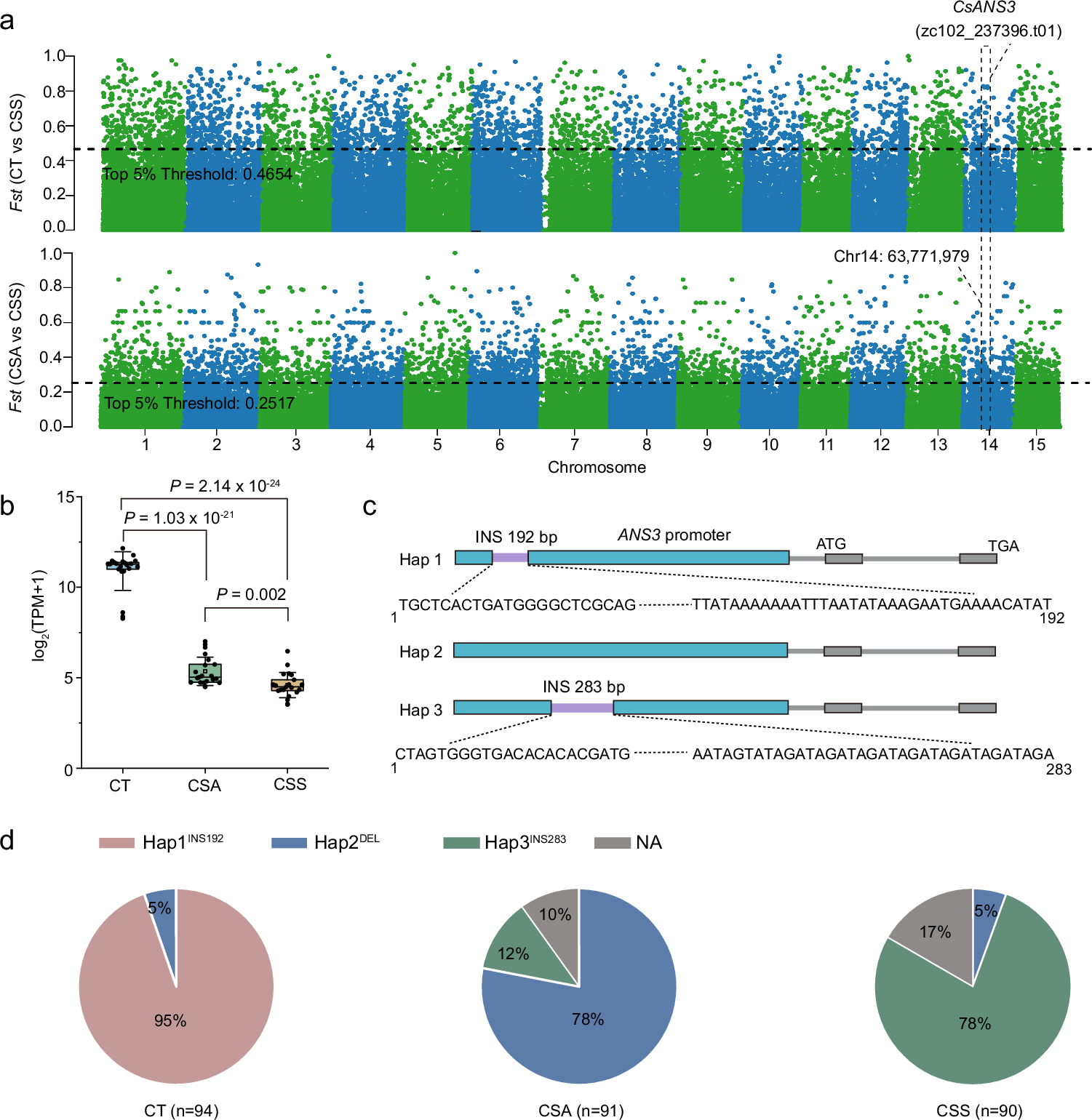
Fig. 4: Selection signatures in tea populations based on SVs.

a FST distribution of SVs between wild relatives (CT) and cultivated tea plants (CSA, CSS), with the black dashed line indicating the top 5% threshold. b TPM expression levels of ANS3 across CT (n = 7), CSA (n = 7), and CSS (n = 7), measured in seven accessions per group with three biological replicates each. Box plots show the median (center line), first and third quartiles (box bounds), and whiskers extending to 1.5× the interquartile range. Statistical significance was determined by two-tailed Student’s t-tests. c Schematic representation of three haplotypes in the ANS3 gene structure. The 192 bp and 283 bp sequences are independent and unrelated segments. d Frequency distribution of three ANS3 haplotypes (Hap1INS192, Hap2DEL, and Hap3INS283) across 275 tea accessions. Source data are provided as a Source Data file.