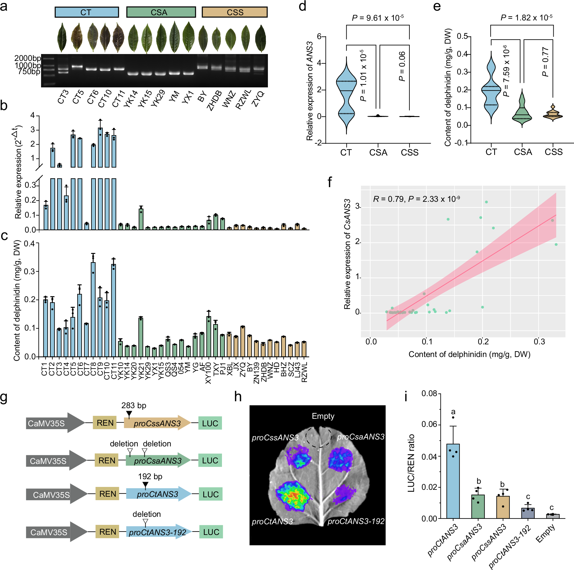
Fig. 5: Effects of SVs in the ANS3 promoter on gene expression.

a Genotyping of ANS3 in 15 accessions using a 2000 bp DNA marker. PCR analysis confirmed the presence of a 192 bp insertion in five CT accessions and a 283 bp insertion in the CSS accessions. The experiment was independently repeated three times with similar results. b qRT-PCR analysis of ANS3 expression in 39 tea accessions (CT, n = 11; CSA, n = 16; CSS, n = 12). Data are presented as mean ± SD (n = 3 biological replicates). c HPLC quantification of delphinidin in 39 accessions (CT, n = 11; CSA, n = 16; CSS, n = 12), with DW indicating dry weight. Data are presented as mean ± SD (n = 3 biological replicates). d, e Box plots showing that both ANS3 expression and delphinidin content are significantly elevated in CT accessions, but lowest in CSA and CSS accessions. Statistical significance between groups was assessed using two-tailed Student’s t-tests. f Correlations between ANS3 expression and delphinidin content across CT, CSA, and CSS accessions. Statistical significance was assessed using two-tailed Student’s t-tests. g Schematic of the dual-luciferase assay used to assess ANS3 promoter activity. h, i Luminescence images (h) and luciferase (LUC) activity (i) showing that proCtANS3 exhibits significantly higher promoter activity than proCsaANS3 and proCssANS3 in transient N. benthamiana leaf expression assays. Truncating the 192 bp insertion significantly reduces proCtANS3-192 activity. Relative LUC activity was normalized to REN activity. Empty represents the empty vector. Data are shown as mean ± SD (n = 4). Different lowercase letters indicate significant differences at P < 0.05 (one-way ANOVA with Waller–Duncan multiple-range test). Source data are provided as a Source Data file.