Fig. 5: PARP1 exhibits catalytic activity at the single-molecule level on its substrates.
From: Nucleosome unwrapping and PARP1 allostery drive affinities for chromatin and DNA breaks

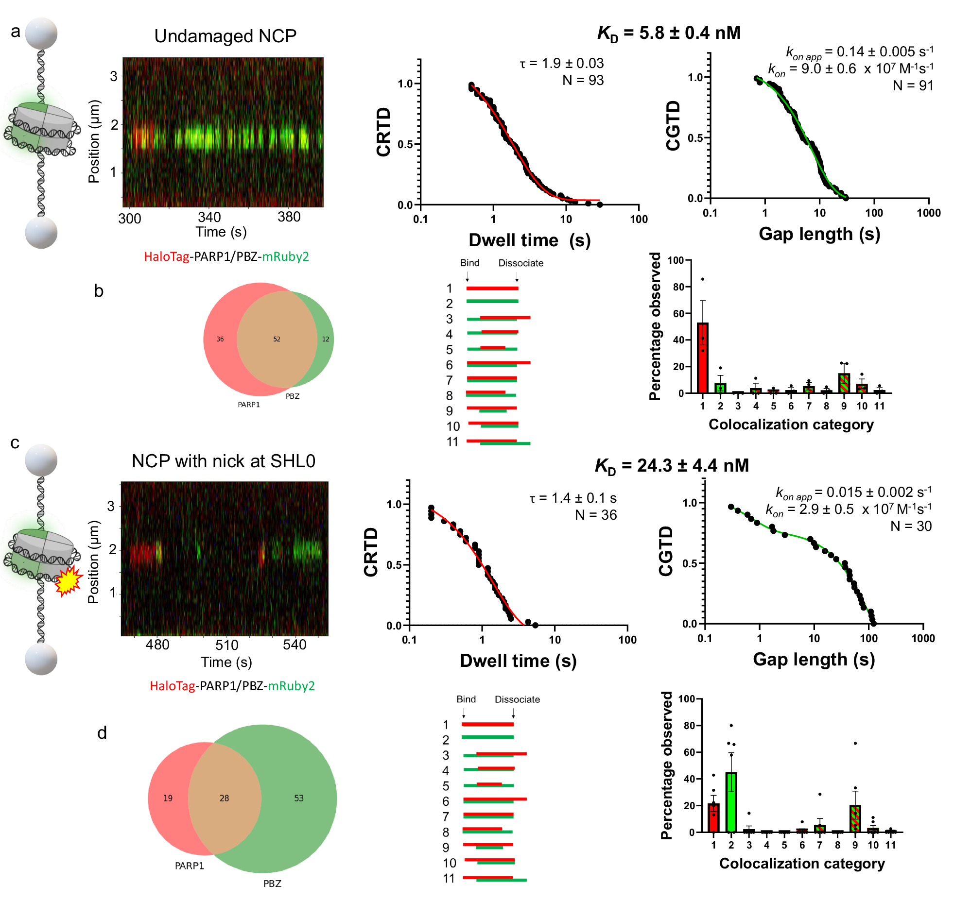
a In the presence of NAD and HaloTag-PARP1 (red), PBZ-mRuby2 (green) engages the nucleosome site after PARP1 first binds it. CRTD and CGTD for the PBZ is shown to the right. b Of the PARP1 and PBZ events, many of them interacted on the nucleosome at the same time (middle of Venn diagram) vs alone. These categories are further broken down by order of assembly and disassembly as shown on the right, with category 9 (bound PARP1 visited by PBZ before dissociating) dominating. c Nicked nucleosomes also activate PARP1 as indicated by green PBZ-mRuby2 binding following PARP1 binding. CRTD and CGTD plots are also shown to the right for PBZ interactions. d The colocalization and categories for this substrate are also displayed. Datasets were generated from multiple scans of three and five DNA tethers, respectively, and bar graphs throughout display mean values of these observations as well as standard errors of the mean. Models created in BioRender. Schaich, M. (2025). https://BioRender.com/du7zz94.