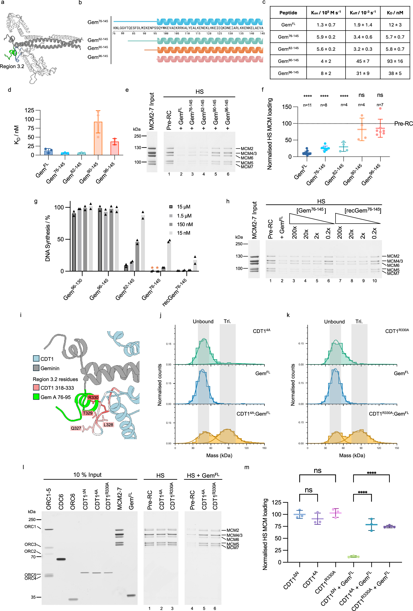
Fig. 5: Region 3.2—Investigating the geminin N-terminus using mimetic peptides.
From: Geminin inhibits DNA replication licensing by sterically blocking CDT1-MCM2 interactions

a AlphaFold model of interaction region 3.2. Geminin residues (76–95) shown in green and CDT1 interacting loop (318–333) in blue (Chimera X). b N-terminally elongated peptides. Created in BioRender. Faull, S. (2025) https://BioRender.com/whoj587. c Kinetic and dissociation constants from SPR binding experiments. n = 3, except for Gem90-145 n = 4. Mean ± SE. d Plot of SPR-determined KD values between immobilised CDT1ΔN and geminin-mimetic peptides. Mean ± SE, n as per (c). e High-salt (HS) pre-RC assays of geminin and peptide derivatives. f Quantification of MCM2-7 band intensity from (e). Mean ± SD compared to control pre-RC using one-way ANOVA with mixed-effects analysis and Tukey’s multiple comparisons test (TMCT). ****p < 0.0001. ns = not significant. g Xenopus egg extract assay measuring DNA replication licensing by monitoring incorporation of [α−32P]-dATP into DNA relative to an untreated sample. To account for baseline variation, DNA synthesis of a mock-licensed negative control sample has been subtracted. Mean of two independent experiments. * = no DNA synthesis observed. h Pre-RC assay comparing the ability of chemically-synthesised peptide Gem76–145 and recombinantly expressed recGem76–145 to inhibit DNA licencing. Concentrations refer to the ratio of monomeric geminin to CDT1, 2x represents the CDT1-geminin hetero-trimer. n = 2 biological repeats. i Interaction between geminin (grey with residues 76–95 in green) and CDT1 (blue with residues 318–333 coloured by ΔΔG values from the BudeAlaScan web server). Side chains with the greatest ΔΔG are shown. j Mass photometry of CDT1ΔN in which residues 327–330 have been mutated to alanines (CDT14A, green). Addition of CDT14A to geminin (GemFL, control in blue) results in a complex peak consistent with a heterotrimer (yellow. Trimer = Tri., grey shading). Representative of n = 3. k Mass photometry of CDT1R330A (green). Addition of CDT1R330A to geminin (GemFL, control in blue) results in a complex peak consistent with a heterotrimer (yellow). Representative of n = 3. l Pre-RC assay of CDT1 region 3.2 mutants. CDT14A reduces geminin-mediated pre-RC inhibition, but mutating residue 330 (CDT1R330A) alone is sufficient to disrupt the inhibition by geminin. m Quantification of HS MCM2-7 loading in (l). Mean ± SD of three biological repeats, compared to control pre-RC using one-way ANOVA with TMCT. ****p < 0.0001. Source data are provided as a Source Data file.