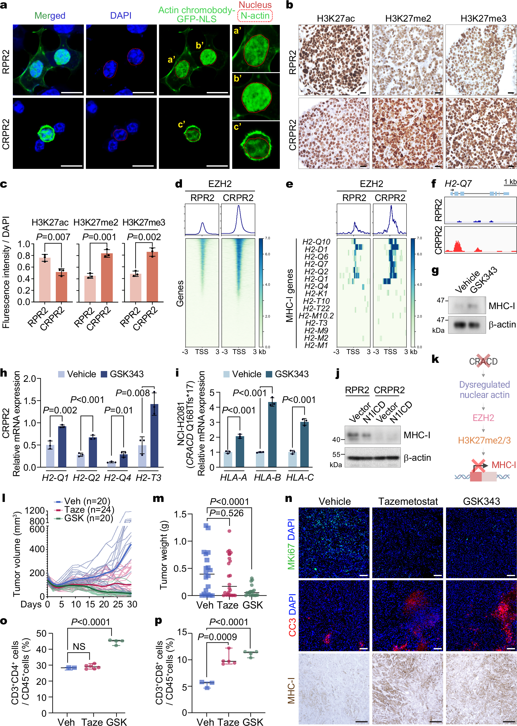
Fig. 4: Immune evasion of CRPR2 tumors by EZH2-mediated MHC-I suppression.

a IF staining of RPR2 and CRPR2 cells transfected with Actin Chromobody-GFP-NLS plasmids; scale bars, 50 μm; a’-c’, magnified images; red dot lines, nuclei. b IHC of SCLC tumors isolated from GEMMs (RPR2 vs. CRPR2) for histone modifications (H3K27ac, H3K27me2, and H3K27me3); scale bars, 20 μm. Representative images are shown for panels a-b (n ≥ 3). c Quantification of histone modifications (IF images) using ZEN software. Data are presented as mean values ± SD; two-sided Student’s t-test. d, e Heatmaps showing EZH2 enrichment at transcription start sites (TSS) of global (d) and MHC-I genes (e) in RPR2 and CRPR2 cells by CUT&RUN-seq. f EZH2 occupancies on the H2-Q7 promoter, visualized by IGV. g IB of CRPR2 cells treated with GSK343 (50 µM, 72 hrs) for MHC-I. Representative of three independent experiments. h, i RT-qPCR analysis of genes related to the mouse MHC-I pathway after 72 hr of treatment of the CRPR2 (h) and NCI-H2081 (i) cells with GSK343 (20 µmol/L). Data are presented as mean values ± SD. Exact two-sided P values are annotated on the plots (n = 3 independent biological replicates). j IB of RPR2 or CRPR2 cells transduced with lentiviruses encoding N1ICD for MHC-I. Representative immunoblot from three independent experiments. k Illustration of EZH2-mediated epigenetic suppression of the MHC-I genes by CRACD inactivation. l Tumor growth curves of subcutaneous CRPR2 treated with vehicle (Veh), tazemetostat (Taze; 200 mg/kg, n = 24), or GSK343 (GSK; 20 mg/kg, n = 20). Darker lines, median values of each group. m Tumor weights for each group: Veh (n = 20), Taze (n = 24), GSK343 (n = 20). Data are mean ± SD; two-sided Student’s t-test; error bars, SD. n IF staining for MKI67 and Cleaved Caspase-3 (CC3) and IHC for MHC-I in CKP tumor sections. Scale bars, 100 μm. Representative images (n ≥ 3). o, p Quantification of CD4+CD3+ (o) and CD8+CD3+ (p) in CD45+ cells from CRPR2 tumors treated with EZH2 inhibitors. Data are illustrated as mean ± SD (n = 3 independent assays); two-sided Student’s t-test. k was created with BioRender.com. Source data are provided as a Source Data file.