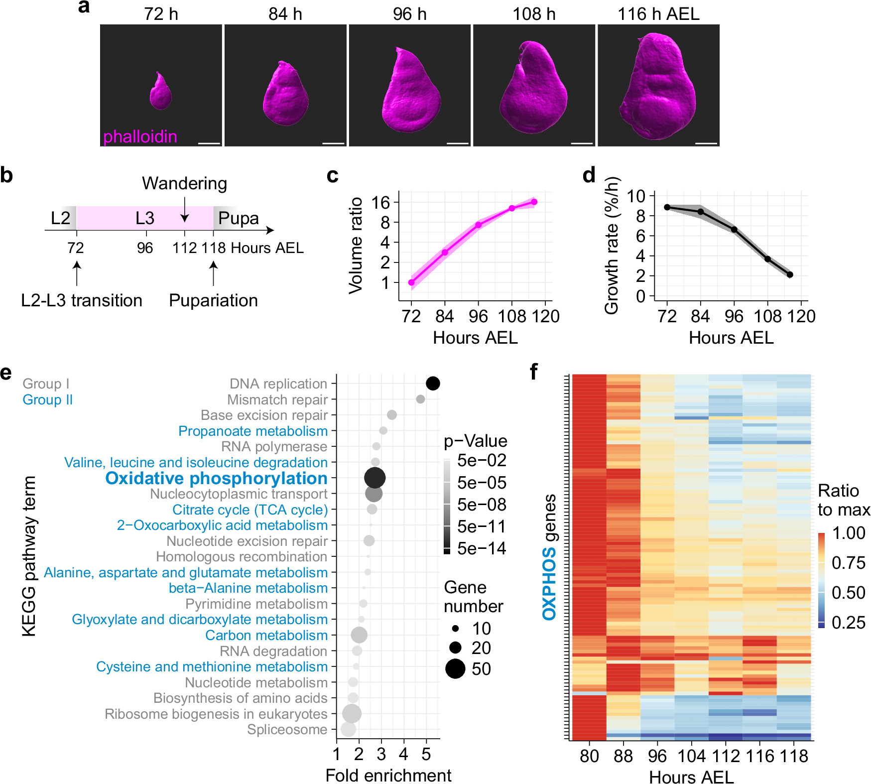
Fig. 1: Transcriptomic analysis of L3 wing discs suggests a progressive decrease in aerobic metabolism.

a Representative image of phalloidin-stained L3 wing discs used for volumetric reconstruction. Confocal images were taken and reconstructed under identical conditions. Scale bar = 100 μm. b Schematic timeline of larval development during L3 (72 to 118 h AEL). c Plot of disc volume, shown as dimensionless volumes (normalised to the mean initial volume). n = 6 for each time point, except for data at 84 h AEL, where n = 5. The error ribbon represents the standard deviation. Source data are provided as an Excel sheet. d Plot of relative growth rate, calculated as the time derivative of volume (\({dV}/{dt}\)) divided by the instantaneous volume (\({V}_{t}\)), where \({V}_{t}\) is a continuous function of time. The error ribbon represents the standard deviation estimated using bootstrap resampling with replacement. Source data are provided as an Excel sheet. e KEGG pathway analysis of genes with expression profiles correlating positively with the growth rate (Pearson correlation coefficient \(r\) > 0.8). Group I (genes involved in the central dogma) and Group II (genes involved in aerobic respiration) are downregulated over time, with DNA replication and OXPHOS being the most significantly enriched. Source data are provided as an Excel sheet. f Transcriptional profile of OXPHOS genes during L3. For each gene, the expression level at each time point is normalised to the maximum value observed during L3. The normalised values are colour-coded according to the lookup table on the right. n = 3 biological replicates for each time point, except for data at 80 h AEL where n = 2.