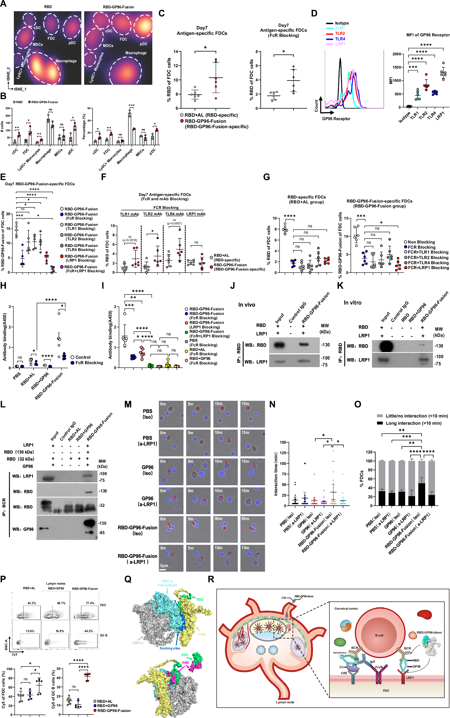
Fig. 4: RBD-GP96-Fusion vaccines generate alternative antigen retention mechanisms in GCs via GP96 and FDCs.

Mice were immunized i.m. with SARS-CoV-2 RBD vaccines. Inguinal LNs were collected 7 days post-1st immunization. A Galaxy plots of monocyte subsets. B Absolute numbers and percentages of each cell type (n = 3). C Frequency of FDCs and RBD+/RBD-GP96-Fusion+ FDC cells (n = 6). D Flow cytometry analysis of LRP1 and TLRs expression on FDCs (isotype: PE Rat IgG2a, κ). E–G Frequency of RBD+/RBD-GP96-Fusion+ FDCs after blocking with indicated mAbs. H, I RBD-specific Ab titers at day 14 post-immunization with FcR/LRP1 blocking. J–L IP and Western blot of LRP1-GP96-antigen-BCR complex in FDCs from immunized (J, L) or non-immunized (K) mice. (J) FDC cell sorting was subjected to IP with RBD mAb and Western blotting using RBD and LRP1 mAbs. K FDC cell sorting was incubated with the recombinant RBD protein, RBD protein with GP96 and RBD-GP96-Fusion protein. The incubated FDCs were subjected to IP with RBD mAb and Western blotting by LRP1 mAb. L Lymph node cells were directly subjected to IP by Protein A/G agarose and Western blotting with LRP1, RBD and GP96 mAbs, respectively. M–O GP96-stimulated FDCs enhance GC B cell interactions in LRP1-dependent manner. M FDCs from inguinal LNs were treated with GP96, RBD-GP96-Fusion, and with or without α-LRP1 or isotype control antibody. Hoechst-labeled GC B cells were then added at a 1:1 ratio. Time-lapse images were captured every 5 minutes for 1–2 h to analyze cell interactions and motility. (N) B cell tracking and interaction time quantification (n = 20). O Percentage of B cells with long (> 10 min) vs short (0–10 min) interactions (n = 20). P Frequency of Cy5+ FDC or Cy5+ GCB cells. Q ZDOCK model of RBD-GP96-Fusion bound to CD91-α receptor. R Schematic of antigen acquisition by FDCs. Data are from n = 6 mice/group unless specified, representative of two experiments. Geometric mean ± SD shown; individual points represent mice. Statistics: one-way ANOVA with Bonferroni correction or unpaired two-tailed t-test. ns p > 0.05, *p ≤ 0.05, **p ≤ 0.01, ***p ≤ 0.001, ****p ≤ 0.0001.