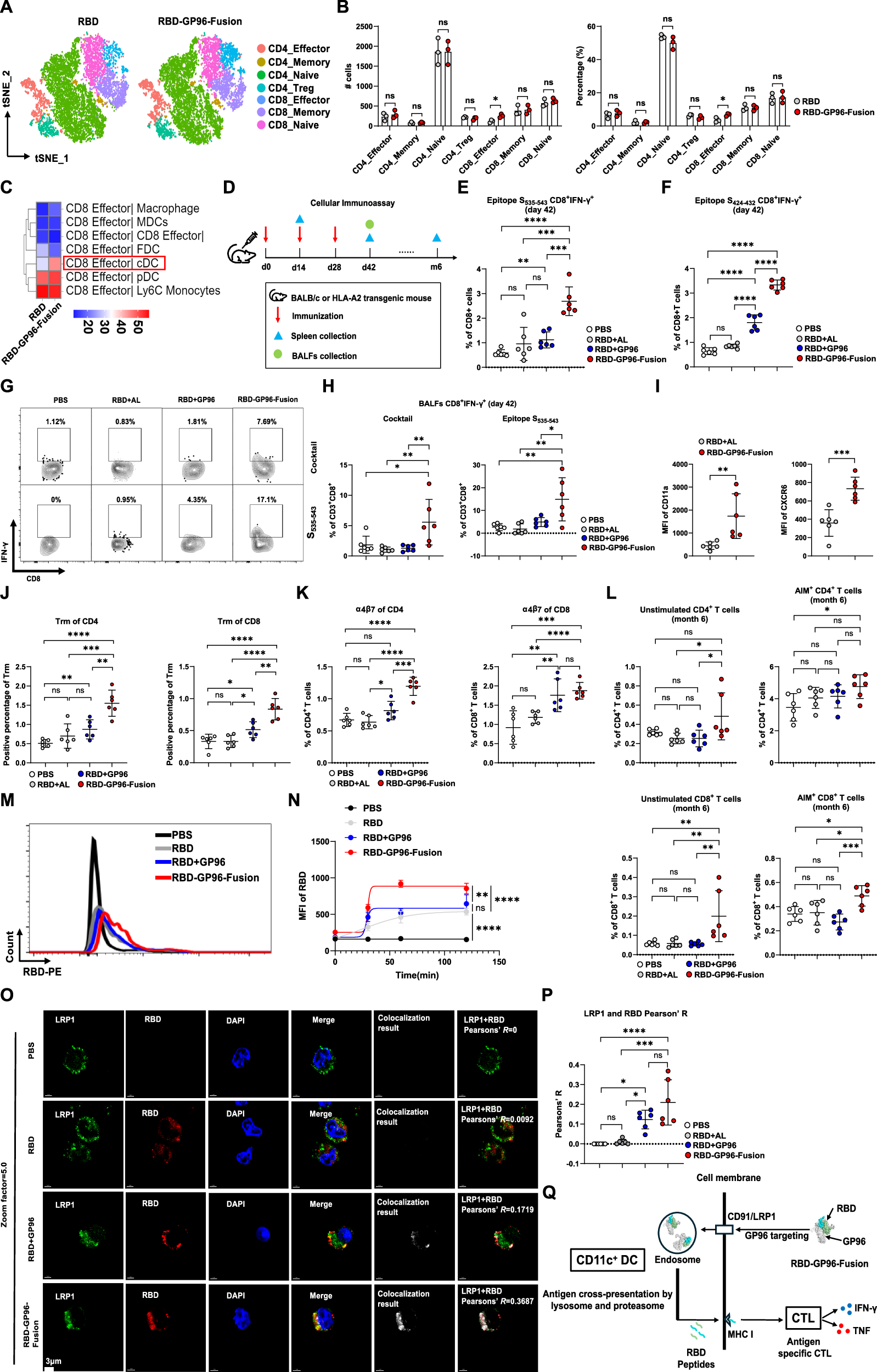
Fig. 5: RBD-GP96-Fusion vaccines induce broad and long-lasting T cell responses by enhancing the targeting of DC cells.

BALB/c or HLA-A2 transgenic mice were immunized with indicated vaccines. A t-SNE plot of T cell subpopulations. B Absolute numbers and percentages of each cell type (n = 3). C Cell-cell contact analysis between CD8+ effector and DC cells by CellPhoneDB. D Schematic of cellular immune responses induced by RBD-GP96-Fusion. E, F Spleen and G–K BALF collected at day 14 post-3rd immunization; L Spleen at 6 months post-3rd immunization. E, F ICS assay of splenic CD8+ T cells producing IFN-γ upon epitope stimulation. G–I An ICS assay was performed to assess the ability of BALFs to secrete IFN-γ following stimulation with cocktail or dominant CD8+ epitope S535-543. G Representative flow plots of BALF CD8+IFN-γ+ cells. H Frequencies of epitope-specific CD8+IFN-γ+ cells in BALF. I CD11a and CXCR6 expression on BALF CD8+IFN-γ+ cells. J, K Frequencies of Trm (J) and α4β7+ (K) cells in BALF CD4+/CD8+ T cells. L AIM+ (CD137+OX40+) CD4+ and AIM+ (CD137+CD69+) CD8+ T cells in splenocytes after RBD peptide stimulation. M MFI of RBD-TRITC on BMDCs after incubation with indicated proteins. N The kinetics of MFI as (M) over time. O Confocal microscopy of BMDCs showing nucleus (DAPI), LRP1 (FITC), and RBD (TRITC). P Percentage of ROI with LRP1-RBD colocalization. Q Schematic of RBD-GP96-Fusion mediated antigen cross-presentation via CD91/LRP1. Data from n = 6 mice/group (E-L) or n = 6 fields (M–P), representative of two experiments. Geometric mean ± SD shown. Statistics by one-way ANOVA with Bonferroni correction or unpaired two-tailed t-test. ns p > 0.05, *p ≤ 0.05, **p ≤ 0.01, ***p ≤ 0.001, ****p ≤ 0.0001.