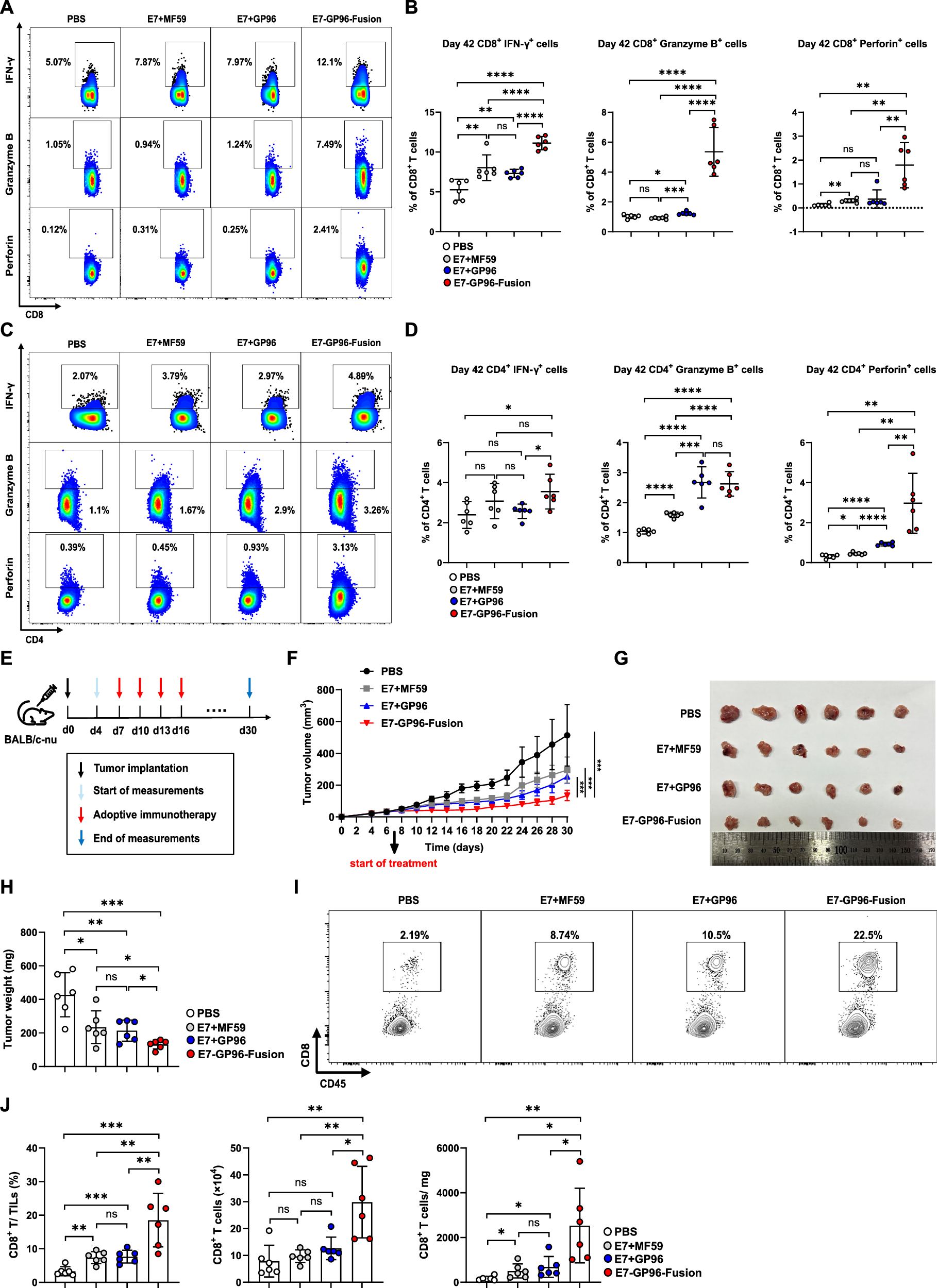
Fig. 7: Design and evaluation the clearance effect of E7-GP96-Fusion protein against HPV+ tumors.

Groups of 6- to 8-week-old female HLA-A2 transgenic mice (n = 6) were i.m. immunized with HPV-18 E7 vaccines adjuvanted with MF59, GP96, and E7-GP96-Fusion vaccine. Naïve mice were also included. A–D Spleens were collected 14 days after 3rd immunization and stimulated with cocktail for detection. A Representative flow cytometry contour plots of CD8+IFN-γ+/Granzyme B+/Perforin+ cells. B The frequency of (A) was analyzed. C Representative flow cytometry contour plots of CD4+IFN-γ+/Granzyme B+/Perforin+ cells. D The frequency of (C) was analyzed. E–J Analysis of the clearance effect of CD8+ T cell immune response induced by E7-GP96-Fusion in an HPV+ tumor challenge model. E Schedule of animal experiments for T cell transfer strategies in HeLa-bearing mice. F Tumor growth curves of HeLa tumor-bearing mice receiving intravenous transfer of different formulations every 3 days, for four immunotherapy sessions. G Photographs and tumor weight H of the collected tumor tissues on day 30. I Representative flow cytometry contour plots of CD8+ T cells among tumor-infiltrating lymphocytes (TIL) on day 30. J Frequency, absolute count, and infiltration density of CD8+ T cells as shown in (I) was analyzed. In (A–J), n = 6 mice per group were analyzed. The data are representative of two independent experiments with similar results. The geometric mean ± geometric SD is shown, and each data point represents an individual mouse or field. One-way ANOVA with Bonferroni correction or unpaired two-tailed t tests were conducted according to the distribution of the data. ns p å 0.05, *p ≤ 0.05, **p ≤ 0.01, ***p ≤ 0.001, ****p ≤ 0.0001.