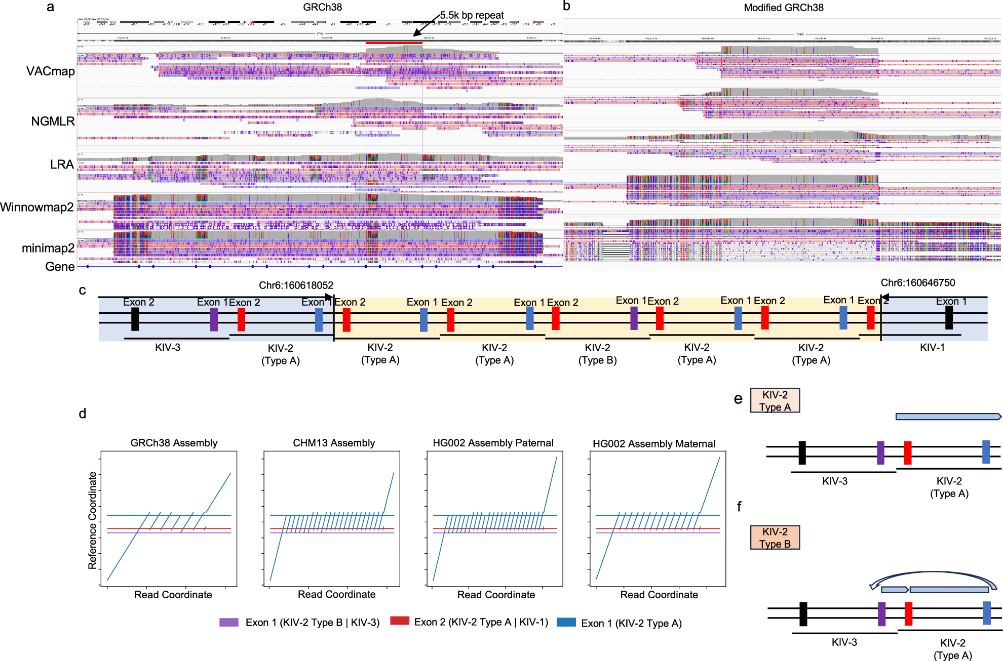
Fig. 6: Comparison of five aligners on the LPA gene.
From: VACmap: an accurate long-read aligner for unraveling complex genomic rearrangements

a, b The IGV visualization of alignments produced by five aligners using GRCh38 and modified GRCh38 reference in the KIV-2 region. c The illustration of GRCh38 reference modification and the exon structure of the KIV-2 domain. The exon 2 (red) in the type A KIV-2 repeat unit, type B KIV-2 repeat unit, and KIV-1 repeat unit have 100% identical sequences. The exon 1 (purple) in the KIV-3 repeat unit and type B KIV-2 have 100% identical sequences. The light blue and light orange regions indicate the reserved and removed regions, respectively. d The dot plot depicts non-linear alignments generated by the VACmap algorithm of GRCh38, CHM13, and HG002 assembly against the modified GRCh38 reference. e, f The alignment scheme of the type A KIV-2 sequence and type B KIV-2 sequence against the modified GRCh38 reference.