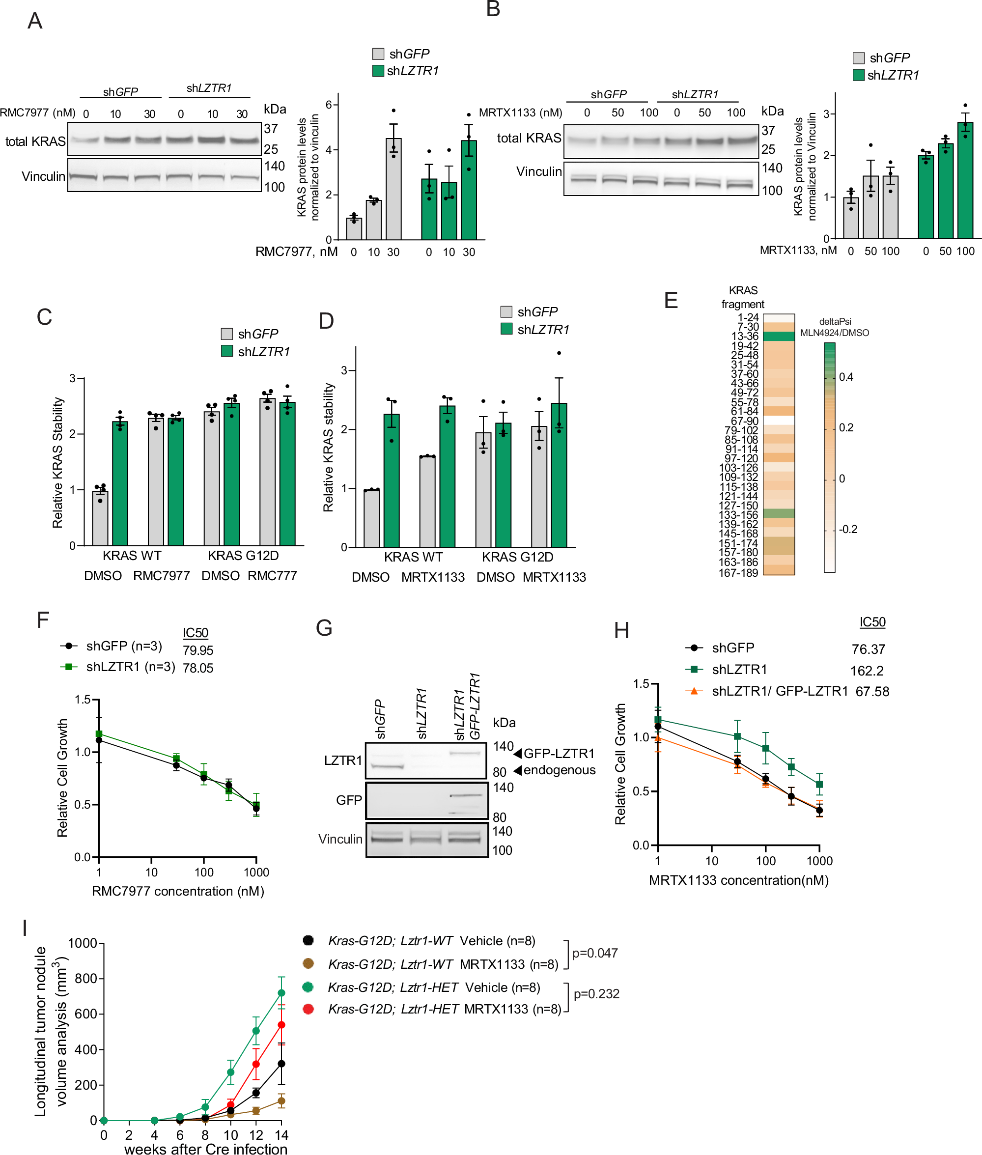
Fig. 2: RAS inhibitors impair LZTR1-mediated degradation of KRAS.
From: Intrinsic resistance to RAS inhibitors is driven by dysregulation of KRAS degradation

A Immunoblotting for total KRAS in H727 cells expressing shGFP or shLZTR1 and treated with RMC7977 (10 or 30 nM, 24 h). Vinculin and total KRAS were detected on the same gel. Data are shown as mean ± SEM, n = 3 technical replicates per group. B Immunoblotting for total KRAS in A427 cells expressing shGFP or shLZTR1 and treated with MRTX1133 (50 or 100 nM, 24 h). Vinculin and total KRAS were detected on the same gel. Data are shown as mean ± SEM, n = 3 technical replicates per group. C GPS-determined stability of wild-type and mutant KRAS in HEK293T cells expressing shGFP or shLZTR1 and treated with RMC7977 (30 nM, 24 h). Data are shown as mean ± SEM, n = 4 technical replicates per group, with p-value calculated by two-sided mixed model analysis with no adjustments. D GPS-based stability of wild-type and mutant KRAS in HEK293T cells expressing shGFP or shLZTR1 and treated for MRTX1133 (100 nM, 24 h). Data are shown as mean ± SEM, N = 4 technical replicates per group. E GPS-based stability of KRAS-derived peptides assessed in DMSO- or MLN4924-treated HEK293T cells. The heatmap was generated using deltaPsi scores obtained from ref. 26. F The IC50 of RMC7977 was measured by monitoring the growth of A427 cells expressing shGFP or shLZTR1 using Incucyte. Data are presented as means ± SEM; n = 3 technical replicates per group. G Immunoblotting for GFP and LZTR1 in A427 cells expressing shGFP or shLZTR1 and GFP-LZTR1. LZTR1, GFP, and Vinculin were detected on the same gel. H The IC50 of MRTX1133 was measured by monitoring the growth of A427 cells expressing shGFP or shLZTR1 using Incucyte. Data are presented as mean ± SEM, n = 3 technical replicates. I Tumor nodule growth was assessed by tumor volumetric analysis of micro-CT scans. Mice were treated with vehicle or MRTX1133 (10 mg/kg, IP every 2 days). Data are shown as mean ± SEM; n = 8 mice per group with p-value calculated using the two-sided mixed model analysis with no adjustments.