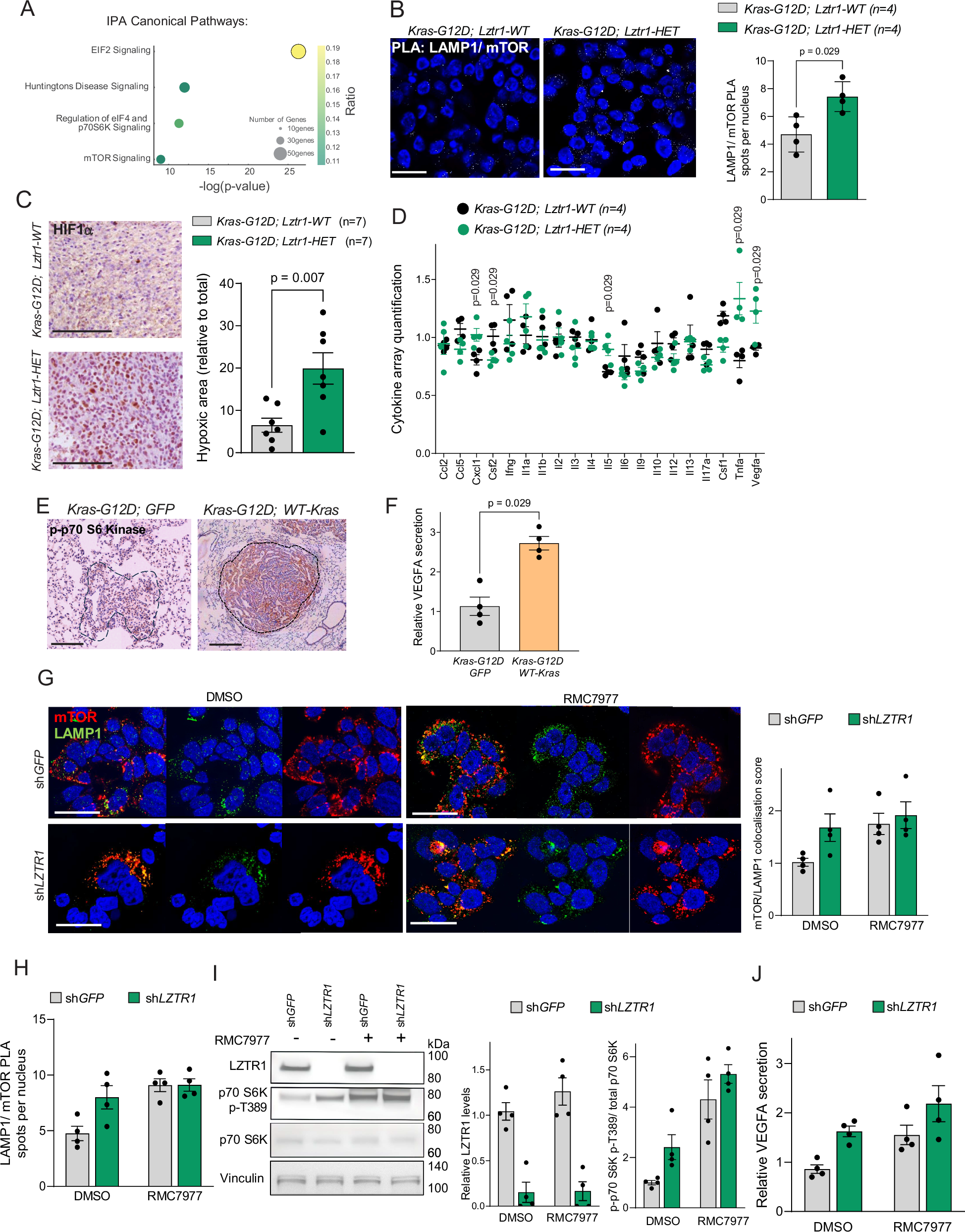
Fig. 4: Lztr1 loss in KRAS-mutant tumors drives activation of the mTOR/HIF1α pathway.
From: Intrinsic resistance to RAS inhibitors is driven by dysregulation of KRAS degradation

A Canonical pathway IPA analysis of differentially expressed proteins in lung cancer cells isolated from the indicated mice, identified by TMT-labeled MS proteomics. n = 3 mice per group. B PLA was performed on lung adenoma nodules using antibodies against LAMP1 and mTOR. The number of PLA puncta, indicative of LAMP1/ mTOR proximity, was quantified per nucleus. n = 4 mice per group, p-value calculated by two-sided Mann-Whitney analysis. Scale bar 20 µm. C Immunostaining analysis of HIF1α in lung adenoma nodules at 14 weeks post-Cre injection. Scale bar 30 µm. n = 7 mice per group with a minimum of 8 tumor lesions analyzed per mouse, p-value calculated by two-sided Mann-Whitney analysis. D ELISA-based cytokine analysis in supernatants of lung tumor cells isolated from the indicated mice 14 weeks post-Cre injection. n = 4 mice per group, p-value calculated by two-sided Mann-Whitney analysis. E Immunostaining analysis of phosphorylated p70 S6K in lung tumor sections at 10 weeks post-Cre injection. Scale bar 100 µm. F ELISA-based analysis of VEGFA levels in the supernatant of isolated tumor cells from mice. n = 4 mice per group, p-value calculated by two-sided Mann-Whitney analysis without adjustments. G Immunofluorescence analysis using antibodies against LAMP1 and mTOR in H727 cells expressing shGFP or shLZTR1 treated with RMC7977 (10 nM, 24 h) or DMSO. Colocalization score is shown as mean ± SEM. n = 4 technical replicates. Scale bar 20 µm. H PLA was performed on H727 cells expressing shGFP or shLZTR1 using antibodies against LAMP1 and mTOR. The number of PLA puncta, indicative of LAMP1/ mTOR proximity, was quantified per nucleus. n = 4 technical replicates per group. I Immunoblot analysis of phosphorylated and total p70 S6K in H727 cells expressing shGFP or shLZTR1. LZTR1, p70 S6K p-T389 and Vinculin were detected on the same gel, but different gels for total p70 S6K that was processed in parallel. Normalization with Vinculin. N = 4 technical replicates. J ELISA-measured VEGFA levels in the supernatant of H727 cells treated with DMSO or RMC7977 (10 nM, 24 h). n = 4 technical replicates per group.