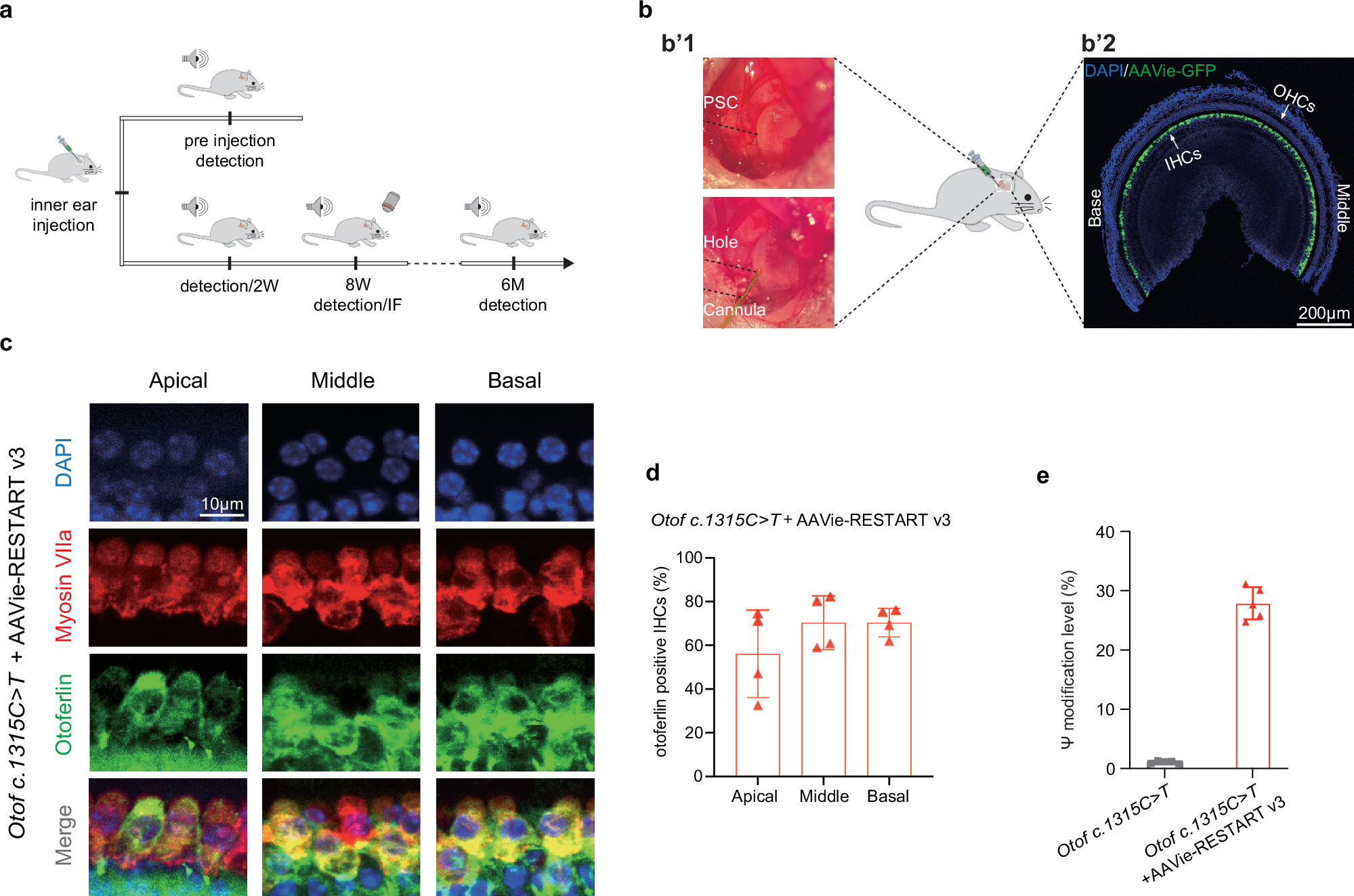
Fig. 4: AAV-RESTART v3 rescues otoferlin expression in the Otof c.1315 C > T (p.R439*) mice.

a Schematic diagram for verification of RNA editing in the Otof c.1315 C > T (p.R439*) mice. Before the injection of the virus, the hearing detection was performed. The AAV was delivered into the inner ear of mice via the posterior semicircular canals (PSC) route; hearing was examined every 2 weeks since the virus delivery for 8 consecutive weeks. The last hearing test was performed at the 6th month after the injection, and immunostaining was performed at the 8th week after the injection. b–b’1 The images of the surgical operation of PSC. b–b’2 Representative confocal microscopy image of transfection efficiency of AAVie serotype virus in inner ear, indicating a highly specific and transfected efficiency in IHCs, no immunostained signals were seen in OHCs. IHCs: inner hair cells; OHCs: outer hair cells; Scale Bars, 200 μm. c Confocal images of the Otof c.1315 C > T (p.R439*) mice cochlea after the injection, robust otoferlin expression (green) can be found in the IHCs from apical to basal turns, the cochlear hair cells were labeled with myosin Ⅶa (red), cell nuclei were stained with DAPI (blue). Scale Bars, 10 μm. d Quantification of the proportion of otoferlin positive IHCs in the treated Otof c.1315 C > T (p.R439*) mice (n = 4 biological replicates). Data are represented as the mean ± SD. e Nearly 30% pseudouridine modification efficiency achieved at the targeted premature termination codon (PTC) site in the treated Otof c.1315 C > T (p.R439*) mice (n = 5 biological replicates). Data are represented as the mean ± SD. Source data are provided as a Source Data file.