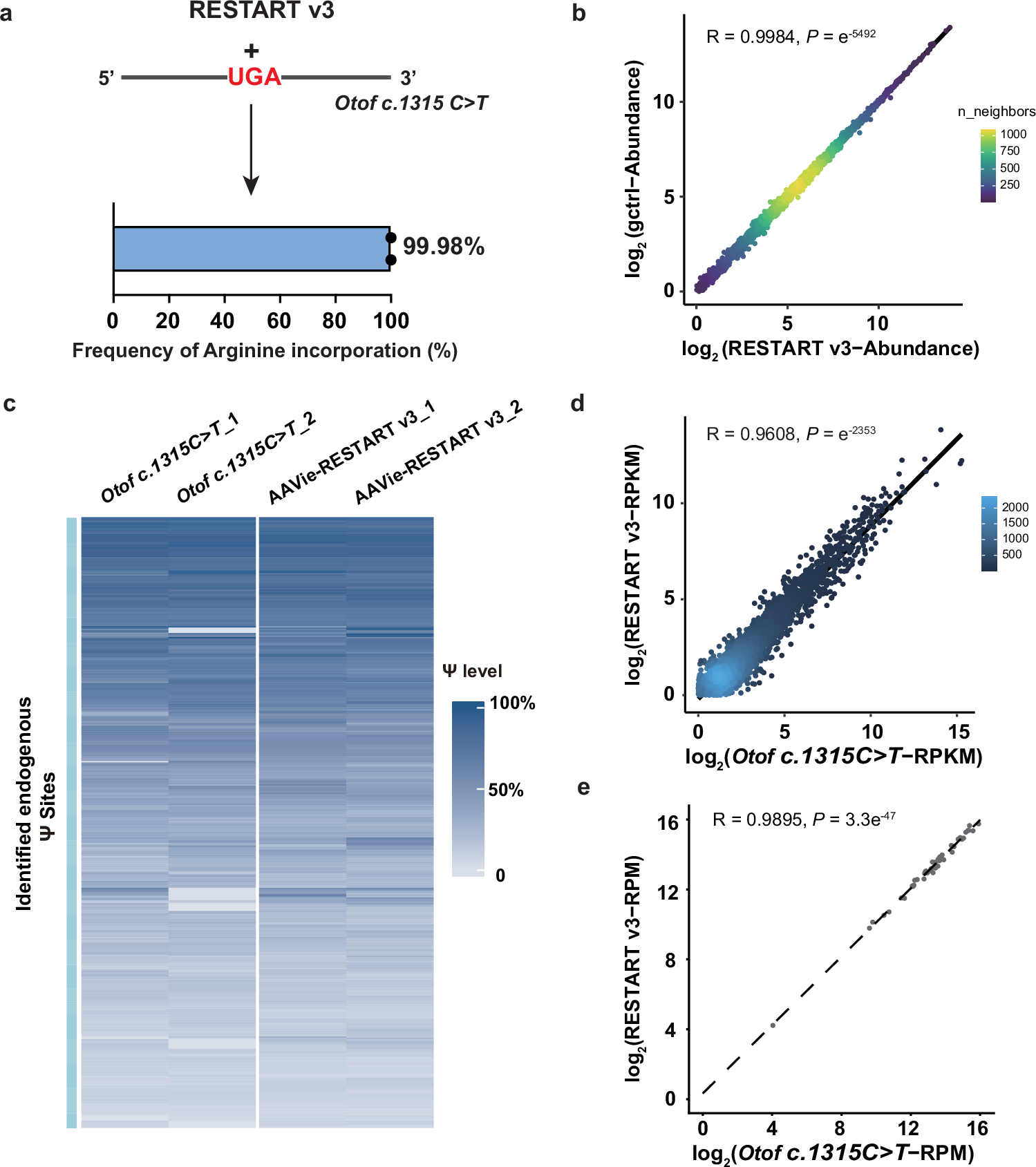
Fig. 6: Characterizing the specificity of RESTART v3.

a Bar plot show the arginine incorporation rate at Otof c.1315 C > T PTC site. n = 2 biological replicates. b Scatterplot shows the whole protein expression level by quantitative proteome analysis. Cells were transfected with the RESTART v3 or gctrl (only transfect with non-targeting control gsnoRNA). The two-sided Pearson correlation test performs correlation analysis based on the log2-transformed mean Abundance values detected in two replicates of the Otof c.1315 C > T mice with and without RESTART v3 treatment. R represents the Pearson correlation coefficient, and the p < 0.0001 indicates a significant correlation between the two groups. c Heatmap showing the modification levels of identified Ψ sites across different samples. d Scatterplot showing the expression level of genes by RNA-seq. Otof c.1315 C > T (p.R439*) mice were injected with or without AAVie-RESTART v3. The two-sided Pearson correlation test performs correlation analysis based on the log2-transformed mean RPKM values detected in two replicates of the Otof c.1315 C > T mice with and without RESTART v3 treatment. e Differential expression analysis of tRNA transcripts grouped by anticodons in AAVie-RESTART v3-treated cochlea relative to untreated samples. The two-sided Pearson correlation test, using log2-transformed mean RPM values from two replicates, reveals a significant correlation between Otof c.1315 C > T mice with and without RESTART v3 treatment. Source data are provided as a Source Data file.