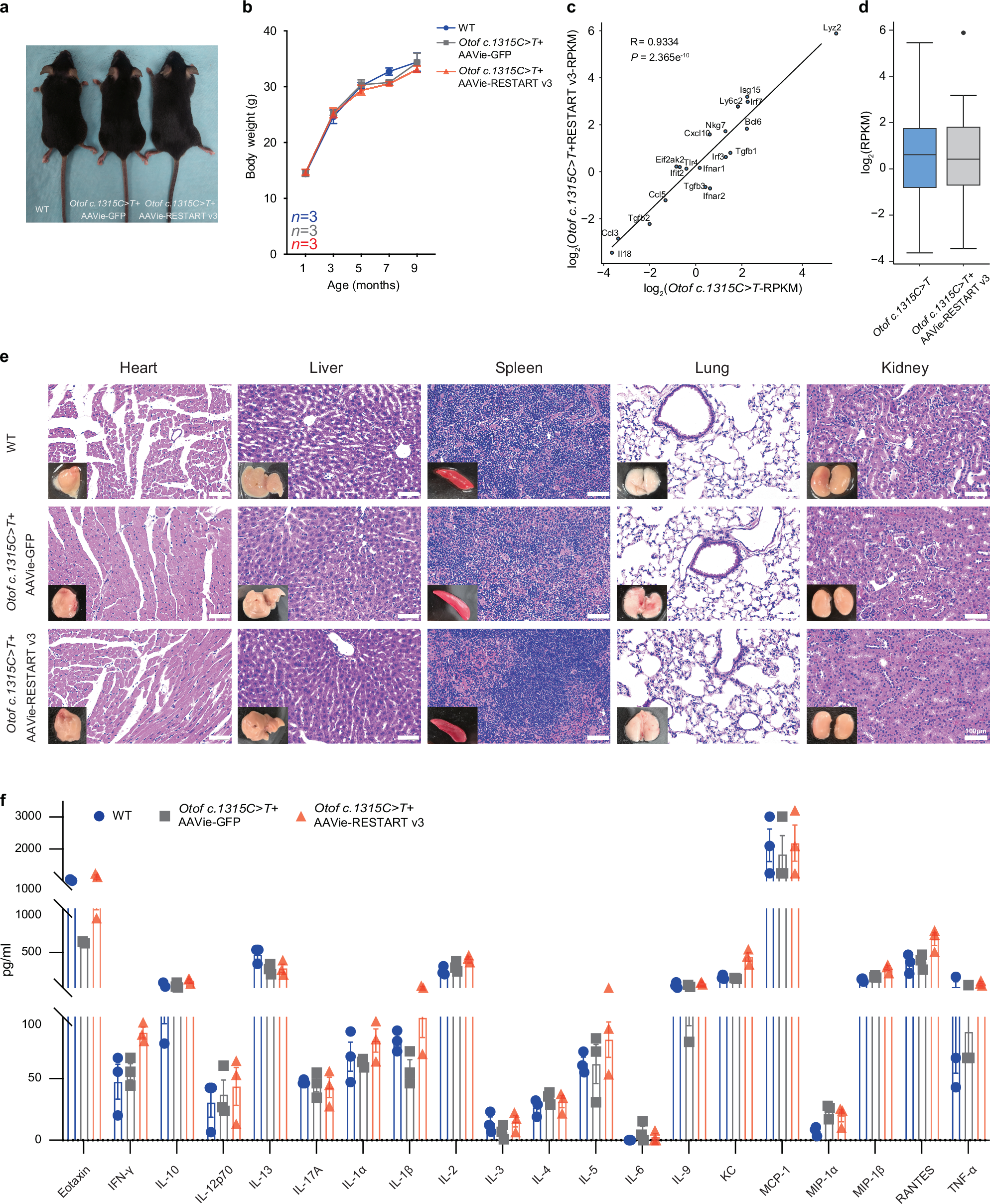
Fig. 7: Characterizing for RESTART v3 – AAV system safety evaluation.

a Mice appearance characterization between WT, AAVie-GFP and AAVie-RESTART v3 treated Otof c.1315 C > T (p.R439*) mice. b The body weight analysis among WT, AAVie-GFP and AAVie-RESTART v3 treated Otof c.1315 C > T (p.R439*) mice. n = 3 biological samples. Data are represented as the mean ± SD. c A scatter plot from transcriptome displaying the expression levels of inflammatory factors in mouse cochlear with and without RESTART v3 treatment. Statistical significance of the correlation was assessed by a two-sided Pearson test, with the strength of the association measured by the Pearson correlation coefficient. d Box plot showing the expression level of inflammatory factors in mouse cochlear with and without RESTART v3 treatment. The center line indicates the median, the box ends indicate the first and third quartiles. n = 2 biological replicates. e HE staining showed no side effects in different organ in WT, AAVie-GFP and AAVie-RESTART v3 treated Otof c.1315 C > T (p.R439*) mice (~6 months post‑administration). f Luminex liquid suspension chip detection indicated no difference in the expression of inflammatory cytokines in WT, AAVie-GFP and AAVie-RESTART v3 treated Otof c.1315 C > T (p.R439*) mice. n = 3 biological samples. Data are represented as the mean ± SD. Source data are provided as a Source Data file.