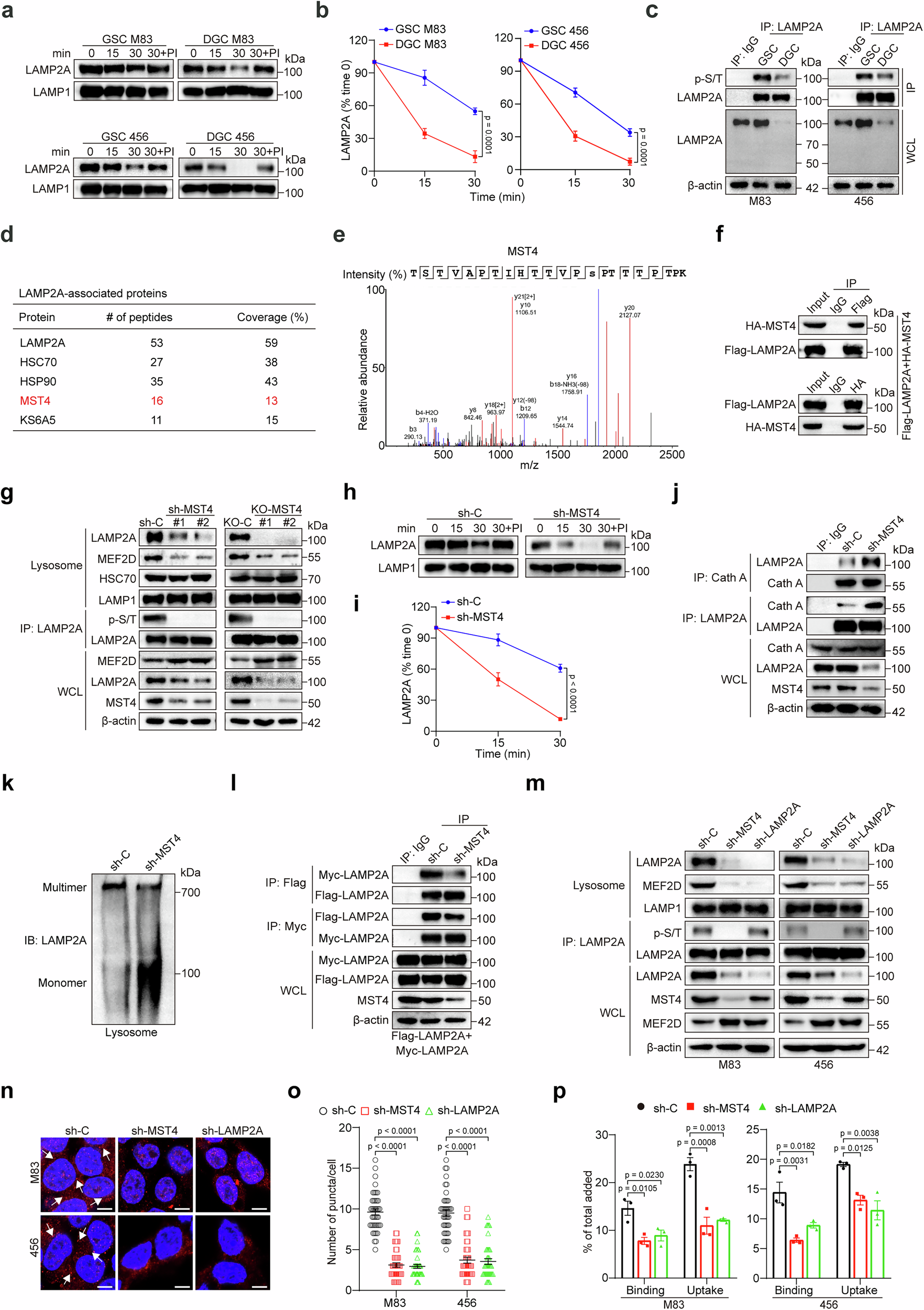
Fig. 2: MST4 enhances the lysosomal abundance of the CMA regulator LAMP2A.

Assessment of LAMP2A stability in lysosomes isolated from indicated GSCs and DGCs (a), as well as GSC M83 cells expressing sh-C or sh-MST4 (h). Lysosomes were incubated at 0 °C for 10 min with or without protease inhibitor cocktail (PI) to inhibit lysosomal protease activity, followed by pelleting at indicated time points, and subsequent IB analysis for LAMP2A and LAMP1 densitometric quantification. b, i Densitometric quantification of LAMP2A protein level is shown. n = 3 independent experiments. c IP-IB analyses for indicated proteins in GSCs and DGCs. WCL, whole-cell lysates. Immunoglobulin G (IgG) was used as an isotype control. d A list of top LAMP2A-associated proteins identified through LAMP2A immunoprecipitation and mass spectrometric analysis. We marked the protein of interest in red font. e Identification of MST4 peptide among LAMP2A-interacting proteins precipitated from GSCs via mass spectrometry. y-ions generated from C-terminal (red), b-ions generated from N-terminal (blue), other fragments (black). f, j, l IP-IB analyses in GSC M83 cells with indicated modifications. g, m IP-IB analyses for indicated proteins in WCL and lysosomal fractions of GSCs with indicated modifications. β-actin and LAMP1 served as loading controls for WCL and lysosomal samples, respectively. k Purified lysosomal membranes from the indicated GSC M83 cells were analyzed using native continuous gel electrophoresis and subjected to IB detection for LAMP2A. n, o Representative images (n) and quantification (o) of CMA activity detection by KFERQ puncta numbers in GSC M83 and 456 cells with indicated modifications. n = 40 randomly selected cells. Scale bar, 10 μm. p In vitro binding and uptake assay of GAPDH by the lysosome in GSC M83 and 456 cells with indicated modifications. Protease inhibitor cocktail (PI) was used to inhibit lysosomal protease activity. n = 3 independent experiments. Data are presented as the means ± S.E.M. All the experiments showed consistent results in at least three independent biological replicates. Statistical significance was assessed using two-way ANOVA with Bonferroni’s multiple comparisons test (b, i) or one-way ANOVA with Dunnett’s multiple comparisons test (o, p). Source data are provided as a Source Data file.