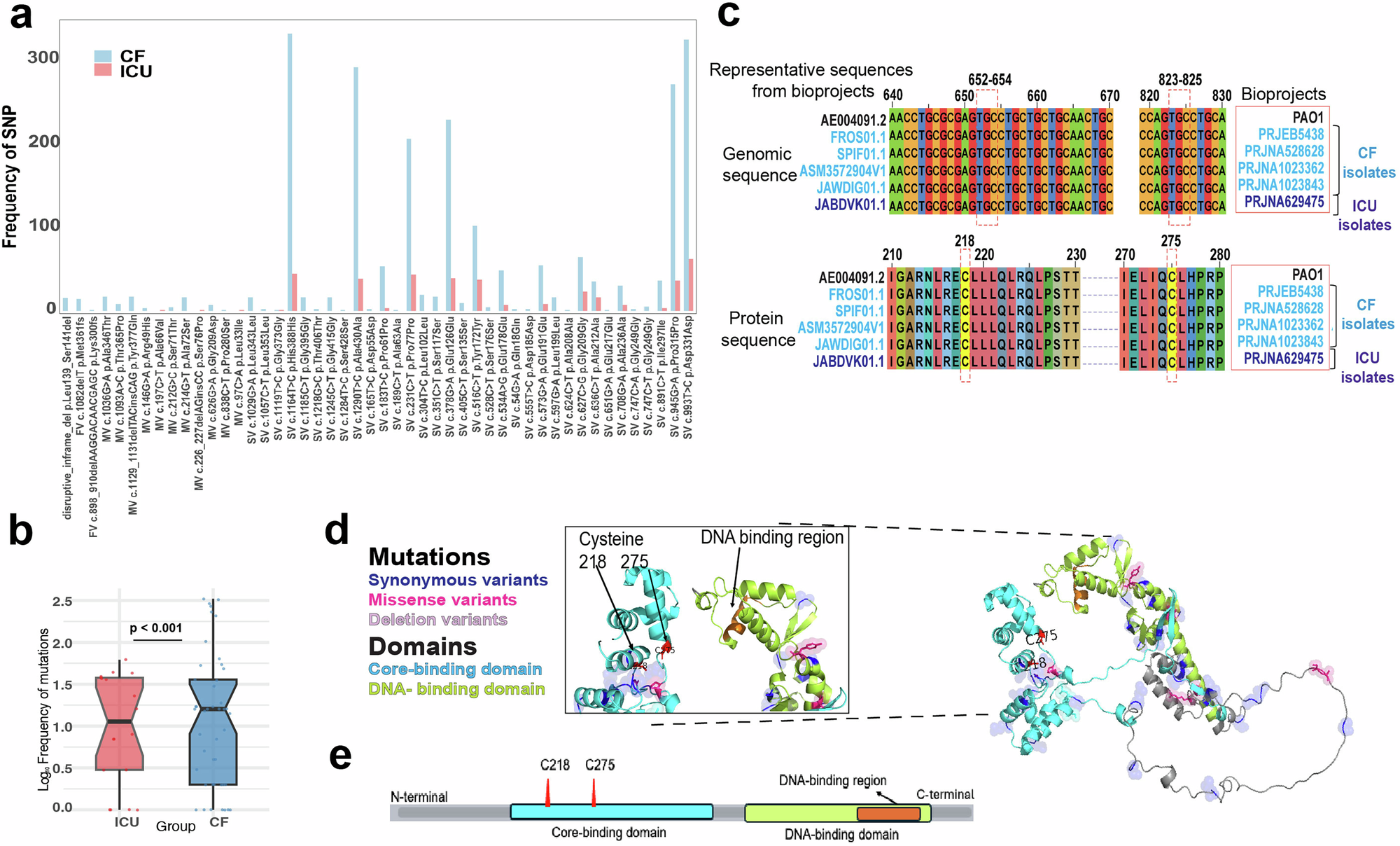
Fig. 4: Clinical isolates conserve RpoN cysteines modified by itaconate.

a Relative frequency of mutations in the rpoN gene of P. aeruginosa strains from CF (n = 374) and ICU patients (n = 62) isolates (SV synonymous variant, MV missense variant). b Box-plot representing the significant difference in frequency of total mutations in rpoN gene among CF (n = 374) and ICU (n = 62) groups. The plot shows median values (ICU = 1.05, CF = 1.20), interquartile range (IQR) (ICU = 0.48–1.58, CF = 0.30–1.56), whiskers representing minimum and maximum within 1.5 × IQR (ICU = 0–1.79, CF = 0–2.52), notches for 95% confidence interval of the median (ICU = 0.64–1.46, CF = 0.91–1.50), and points as outliers beyond the whiskers. c Alignment of rpoN sequences from representative datasets (labeled by source BioProject number), highlighting the conservation of cysteines at positions 218 and 275, relative to PAO1, at both genomic (652–654; 823–825) and protein (218/275) sequence levels. (Bioprojects: CF-blue; ICU: purple). d Ribbon structure of RpoN protein illustrating different mutations and domains, (inset) position of conserved cysteines 218/275 relative to DNA binding region of RpoN. e Linear map of RpoN protein from N-C terminus, depicting positions of conserved cysteines, DNA-binding region, core- and DNA-binding domain. Shapiro–Wilk normality test identified data not normally distributed and significance was determined by Wilcoxon rank-sum test (W = 489.5, p-value = 7.13E-07) (b). All statistical tests are two-sided. Source data are provided as a Source Data file 4.