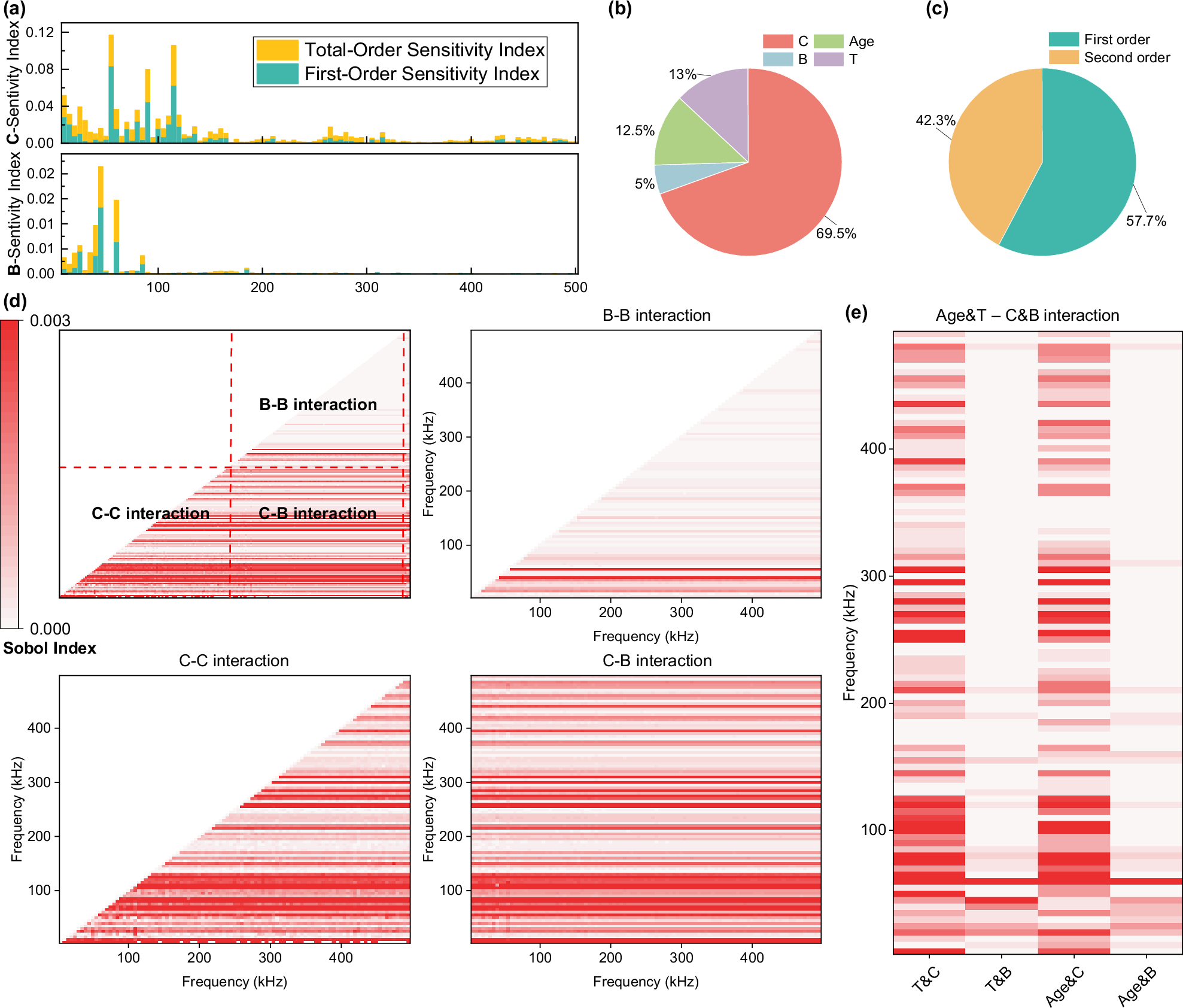
Fig. 5: Sensitivity analysis of the deep learning model’s input contributions to concrete strength prediction.
From: Real-time concrete strength monitoring using piezoelectric sensors and deep learning

a Sensitivity indices (first-order and total-order) for the C-input (Concrete real-time EMI signals) and B-input (baseline EMI signals), showing their contribution across the frequency spectrum. b Pie charts showing the overall contribution of different input types to strength prediction. C-input has the largest contribution, while B-input, Age-input (curing age of concrete), and T-input (temperature) contribute similarly. c Comparison of first-order and second-order sensitivity contributions. d Heatmaps visualizing second-order interactions between different signal input. e Heatmaps visualizing second-order interactions between signal input and non-signal input.