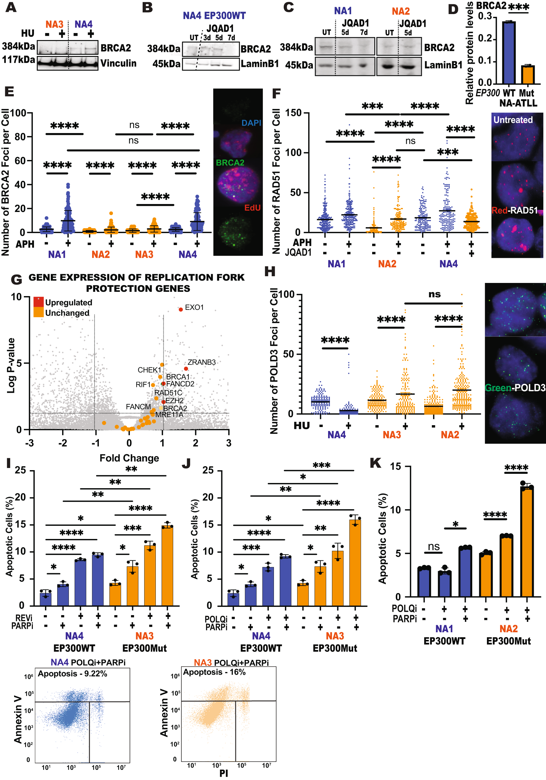
Fig. 4: EP300-deficient cells have a prominent defect in downstream fork restart machinery.

A Expression levels of BRCA2 protein from WCE in EP300WT and EP300Mut NA-ATLL cells treated with 2 mM HU (4 h), by immunoblotting. Expression levels of Vinculin were used as a loading control. B Expression levels of BRCA2 protein in the NA4 EP300WT NA-ATLL cell lines treated with negative control (S, S) stereoisomer compared to cells 3,5,7 days after 500 nM JQAD1 treatment (48 h). Expression levels of LaminB1 were used as a loading control. C Expression levels of BRCA2 protein in the NA1 EP300WT NA-ATLL cell line with negative control (S, S) stereoisomer compared to cells 5,7 days after 500 nM JQAD1 treatment (48 h) and NA2 EP300Mut cell line 5 days after JQAD1 treatment. Expression levels of LaminB1 were used as a loading control. D Relative expression of BRCA2 protein between EP300WT and EP300Mut cells. E Analysis of the number of BRCA2 foci (green) per EDU-positive (red) cell nucleus (DAPI, blue) in EP300WT (NA1, NA4), and EP300Mut (NA2, NA3) cells exposed to 0.4 uM APH (O/N). Representative images are shown on the right, N = 3. F Analysis of the number of RAD51 foci (red) per cell nucleus (DAPI, blue) in EP300WT (NA1, NA4) +/− 0.4 uM APH (O/N), EP300Mut +/− 0.4 uM APH (O/N) and EP300WT (NA4) treated with 500 nM JQAD1 (48 h). Representative images are shown on the right, N = 3. G Volcano plot comparing gene (mRNA) expression levels, quantified and presented as a fold change in EP300WT (NA1, NA4) and EP300Mut (NA2, NA3) cell lines after RNA-seq analysis. H Analysis of the number of POLD3 foci (green) per cell nucleus (DAPI, blue) in EP300WT (NA4) and EP300Mut (NA2, NA3) cells exposed to 2 mM HU (4 h). Representative images are shown on the right, N = 3. I Quantification of the percentage of AnnexinV/PI +ve cells assessed by flow cytometry in EP300Mut, EP300WT NA-ATLL cells +/− REV1i (10uM JHRE06 for 24 h) and +/− PARPi (10uM Olaparib for 72 h), N = 3. J Quantification of percentage of AnnexinV/PI +ve cells assessed by flow cytometry in EP300Mut, EP300WT NA-ATLL cells +/− POLQi (20uM ART558 for 72 h) and +/− PARPi (10uM Olaparib for 72 h). Representative images are shown on the right, N = 3. K Quantification of the percentage of AnnexinV/PI +ve cells assessed by flow cytometry in EP300Mut (NA2), EP300WT (NA1) cells +/− POLQi (20uM ART558 for 72 h) and +/− PARPi (10 uM Olaparib for 72 h). For all experiments, data are presented as mean values +/- SEM. P-values were determined by a two-tailed Student T-test. The p-values are indicated as follows: * <0.03, ** <0.0021, *** <0.0002, **** <0.0001. Scale bar 10 μm. N represents experimental replicates from independent cultures of cells. Source data are provided as a Source Data file.