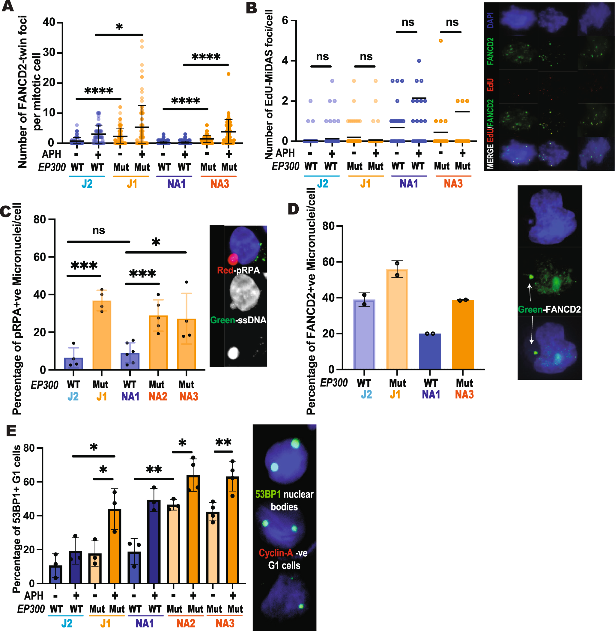
Fig. 5: EP300 mutated cells have under-replicated DNA that results in inherited DNA lesions in G1.

A Analysis of number of FANCD2 twin-foci (green) per mitotic cell nucleus (DAPI, blue) in EP300WT and EP300Mut cells exposed to 0.4uM Aphidicolin (APH) overnight (O/N), representative images are shown on the right hand most corner, N = 2. B Analysis of number of EdU foci (red), sandwiched between FANCD2 twin-foci, per mitotic cell nucleus (DAPI, blue) in EP300WT and EP300Mut cells exposed to 0.4 uM APH overnight (O/N), representative images are shown on the right, N = 2. C Analysis of the percentage of pRPA (red) positive micronuclei in EP300Wt and EP300Mut cells, in the absence of any inhibitor treatments. Representative images are on the right, for samples J1, J2, NA1, and NA3, N = 4, and for NA2, N = 5. D Percentage of FANCD2 (green) positive micronuclei in EP300WT and EP300Mut cells, in the absence of any inhibitor treatments. Representative images are on the right, N = 2. E Analysis of the number of 53BP1 nuclear bodies positive in G1 cells (cyclin A negative) in EP300WT and EP300Mut cells exposed to 0.4uM APH overnight (O/N), representative images are shown on the right, For J1, J2, NA1, and NA2 (UT) N = 3 and for NA2 (APH) and NA3, N = 4. For all experiments, data are presented as mean values +/− SD. P-values were determined by a two-tailed Student’s T-test. The p-values are indicated as follows: * <0.03, ** <0.0021, *** <0.0002, **** <0.0001. Scale bar 10 μm. N represents two/three experimental replicates from independent cultures of cells. Source data are provided as a Source Data file.