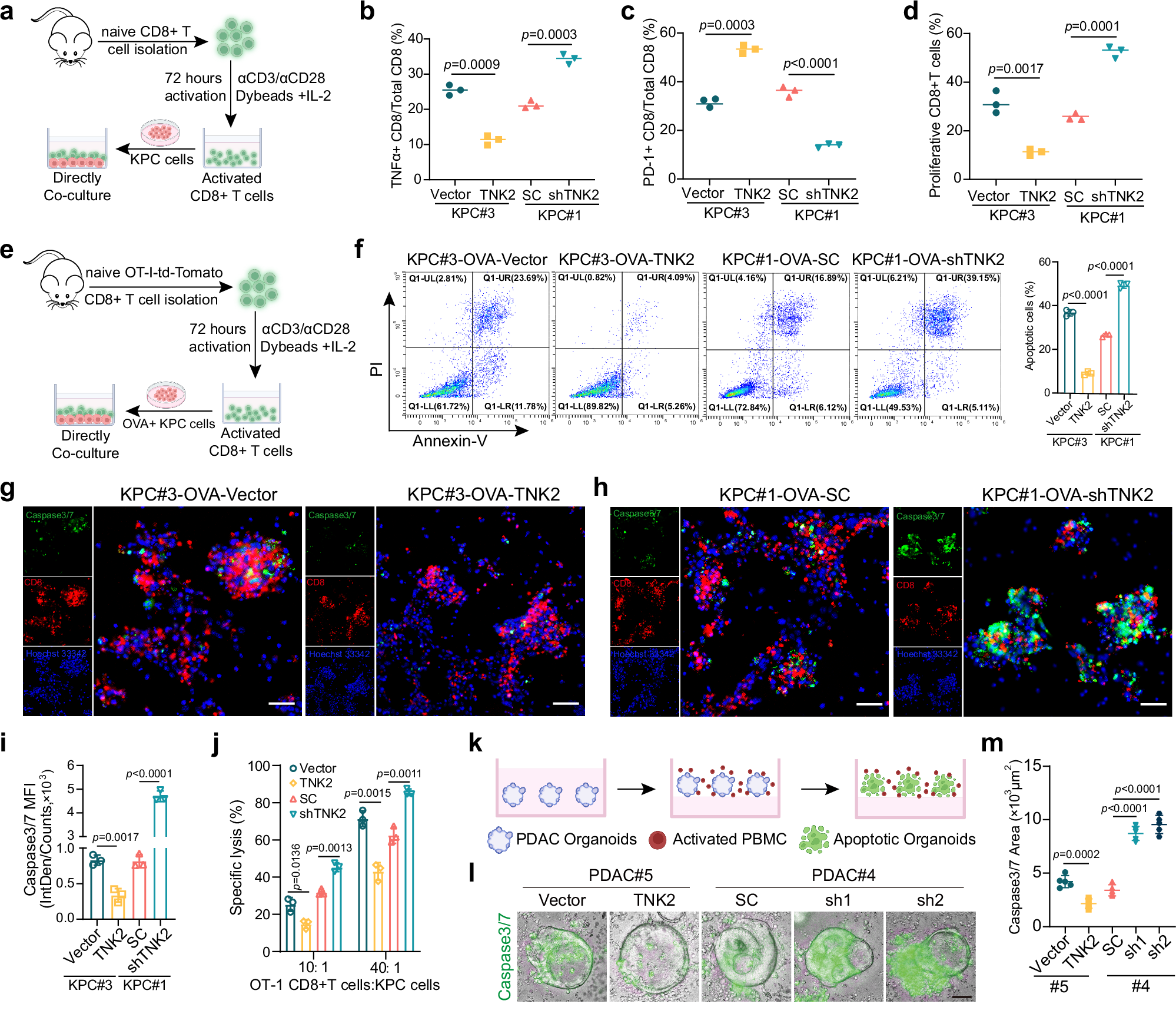
Fig. 4: TNK2 impaired the CD8+ T cell function through cell-to-cell contact.

a Schematic illustration of the co-culture experiment for activated CD8+T cells and KPC cells created in BioRender. wu, c. (2025) https://BioRender.com/9r8yhl5. The flow cytometry analysis showing the changes of TNFα+CD8+ T cells (b), PD-1+CD8+ T cells (c) and proliferative CD8+ T cells (d) in the co-culture system (n = 3 independent experiments). e Schematic illustration of the co-culture experiment for activated OT-I-td-Tomato CD8+T cell and KPC cells created in BioRender. wu, c. (2025) https://BioRender.com/9r8yhl5. f Percentage of apoptotic KPC#3-OVA or KPC#1-OVA cell lines after co-cultured with activated OT-I-td-Tomato CD8+ T cells, as measured by flow cytometry after staining with PI and annexin-V (n = 3 independent experiments). The representative fluorescence images of KPC#3-OVA or KPC#1-OVA cell lines stained with caspase-3/7 probes (green) which cocultured with OT-I-td-Tomato CD8+T cell (red) (g, h) and fluorescence intensity quantified with ImageJ (i) (n = 3 independent experiments). j The LDH release assay to determine the cytotoxicity of OT-I-td-Tomato CD8+ T cells. k Schematic illustration of the apoptosis assay in PDAC organoid created in BioRender. wu, c. (2025) https://BioRender.com/9r8yhl5. The representative fluorescence images of PDAC#5 or PDAC#4 organoids stained with caspase-3/7 probes (green) which co-cultured with activated PBMC (l), and quantified by ImageJ (m) (n = 3 independent experiments). Scale bars, 100 μm. Statistical significance was determined by two-tailed unpaired Student’s t test. Data represent means ± s.d. Source data are provided as a Source Data file.