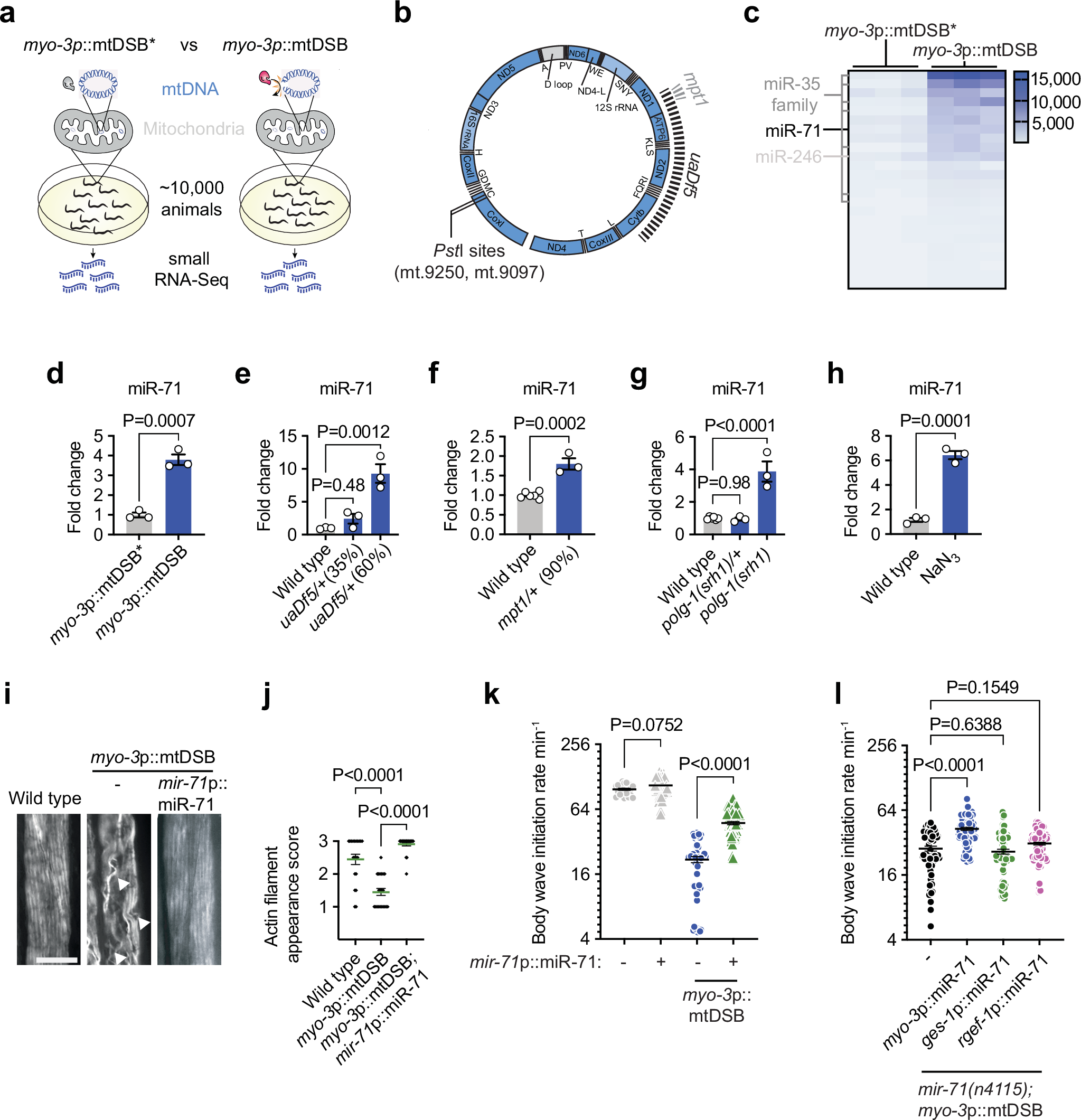
Fig. 1: miR-71 is induced by mitochondrial stress and protects muscle cells against mtDNA damage.

a populations of animals expressing myo-3p::mtDSB (the endonuclease PstI fused to a mitochondrial targeting signal and expressed under a body wall muscle-specific promoter) and catalytically inactive myo-3p::mtDSB* were raised to the L4 stage and underwent small RNA sequencing. b map of C. elegans mtDNA showing uaDf5 and mpt1 deletions and the sites of PstI cleavage. c heatmap of C. elegans miRNAs upregulated by mtDSBs incurred selectively in body wall muscle cells expressing mitochondrial-targeted PstI (myo-3p::mtDSB). Comparisons were made between animals expressing myo-3p::mtDSB and myo-3p::mtDSB*. n = 3. d−h quantitative (q)PCR of miR-71 levels in animals that have (d) mtDSBs induced in muscle cells, n = 3, (e) the uaDf5/+ mtDNA mutation at either 35% or 60% heteroplasmy, n = 3, (f) the mpt1/+ mtDNA mutation at 90% heteroplasmy, n = 6 and 3, (g) a polg-1(srh1) mutation (heterozygous or homozygous), n = 6, 3 and 3, and (h) been treated with sodium azide (NaN3), n = 3. For (d−h) columns represent mean ± SEM; n ≥ 3; two-way Student’s t test or one-way ANOVA with Tukey’s post hoc test for experiments with either two or more than two comparisons, respectively. i representative photomicrographs of body wall muscle tissue in L4 animals stained with phalloidin. Arrow heads indicate disruptions to actin filament structure in animals expressing myo-3p::mtDSB. Scale bar, 10 μm. j quantification of actin appearance (see methods). Bars represent mean ± SEM; n = 22, 21 and 20; one-way ANOVA with Tukey’s post hoc test. k, l quantification of body wave initiation rate (using WormLab automated software analysis) of L4 animals placed in liquid. For k, n = 21, 105, 56 and 64; l, n = 67, 95, 78 and 123. Bars represent mean ± SEM; one-way ANOVA with Tukey’s post hoc test. Source data are provided as a Source Data file.