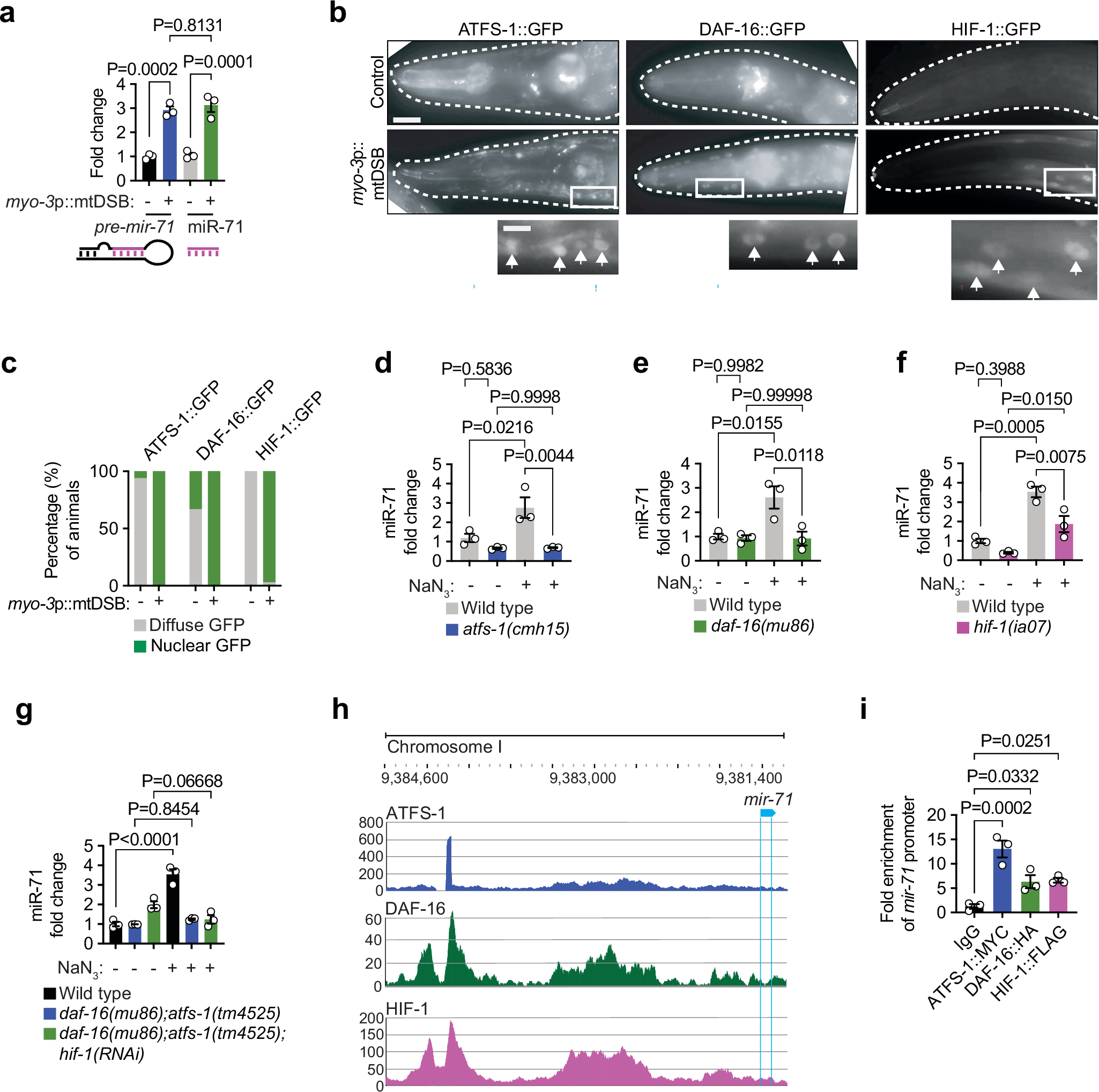
Fig. 4: ATFS-1, DAF-16, and HIF-1 activities are required for miR-71 upregulation during mitochondrial stress.

a qPCR analysis of pre-mir-71 and mature miR-71 levels. Columns represent mean ± SEM; n = 3 where each biological replicate is a population grown on a different plate; one-way ANOVA with Tukey’s post hoc test. b representative photomicrographs of the heads of animals (outlined by a white dashed line) expressing either ATFS-1::GFP, DAF-16::GFP or HIF-1::GFP. Scale bar, 15 μm. White box indicates enlarged area visible in the panels below, and white arrows indicate nuclei and localization of each GFP-labeled transcription factor. Scale bar, 5 μm. c, quantification of nuclear localization of each transcription factor. n = 34, 64, 44, 56, 33, 63. d−g qPCR analysis of miR-71 levels. Columns represent mean ± SEM; n = 3; one-way ANOVA with Tukey’s post hoc test. h chromatin immunoprecipitation (ChIP) followed by sequencing signal tracks for ATFS-1, DAF-16, and HIF-1 upstream of mir-71. i ChIP-qPCR analysis of ATFS-1::MYC, DAF-16::HA, and HIF-1::FLAG on the mir-71 promoter sequence. Columns represent mean ± SEM; n = 3 where each biological replicate represent independently transfected cells; one-way ANOVA with Tukey’s post hoc test. Source data are provided as a Source Data file.