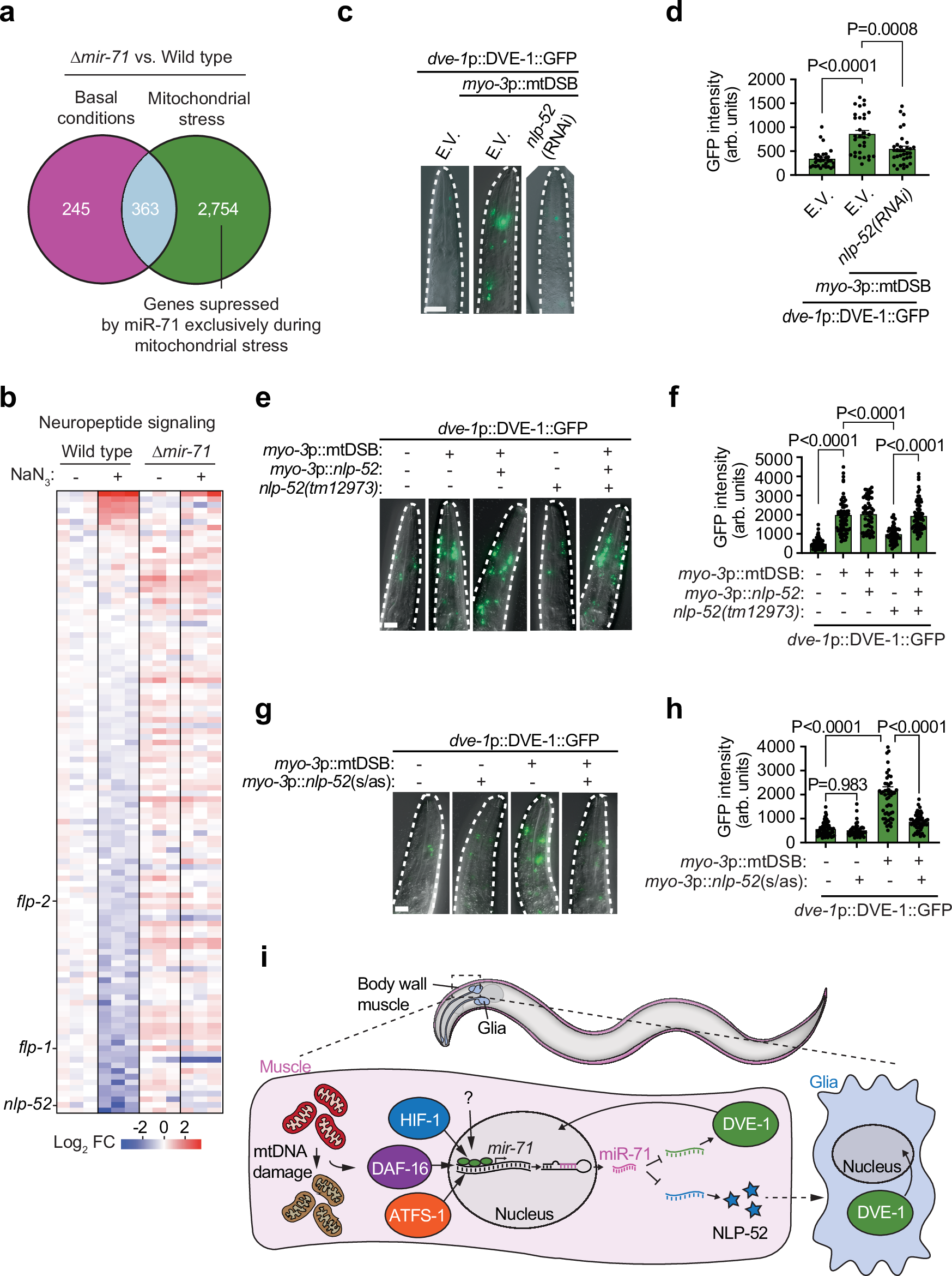
Fig. 6: miR-71 regulates the expression of NLP-52 which mediates cell-non-autonomous muscle-to-glia mitochondrial stress signals.

a Venn diagram of differentially expressed potential miR-71 target genes identified by RNA sequencing (RNA-seq) results of miR-71 mutant (Δmir-71) and wild-type animals. b heat map of RNA-seq results for transcripts involved in neuropeptide signaling. n = 3. c−g representative photomicrographs of the heads of animals (outlined by a white dashed line) expressing dve-1p::DVE-1::GFP. Scale bar, 20 μm. d f, and h, quantification of GFP fluorescence intensity. Columns represent mean ± SEM; for d, n = 31, 30 and 33, for f, n = 71, 76, 54, 63 and 76; for h, n = 57, 44, 54 and 50; one-way ANOVA with Tukey’s post hoc test. s/as: sense/antisense. i proposed model of miR-71 cell-autonomous and cell-non-autonomous dampening of mitochondrial stress responses. Cell-autonomously, mir-71 is transcriptionally upregulated during severe mitochondrial dysfunction (e.g. mtDNA damage) by the transcription factors HIF-1, DAF-16, and ATFS-1 (and possibly other pathways) where it directly targets transcripts of the UPRmt regulator dve-1. miR-71 also regulates cell-non-autonomous mitochondrial stress signals by reducing the transcript levels of the neuropeptide nlp-52, which is required to signal muscle-to-glia mitochondrial stress. Source data are provided as a Source Data file.