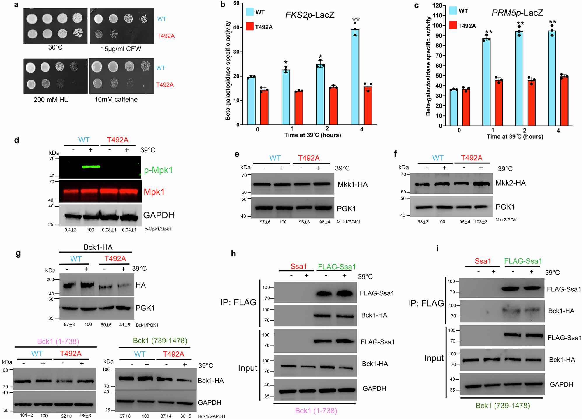
Fig. 7: T492 phosphorylation controls unique aspects of cell integrity signaling.
From: Mechanosensor-mediated Hsp70 phosphorylation orchestrates the landscape of the heat shock response

a T492A cells are sensitive to agents that perturb cell integrity. b FKS2 expression is reduced in T492A cells. The data shown here are the mean and standard deviation of 3 biological replicates. Data are presented as mean ± standard deviation from n = 3 independent replicates Statistical significance determined via ANOVA, *p < 0.05; **p < 0.01. c PRM5 expression is compromised in T492A cells. The data shown here are the mean and standard deviation of 3 biological replicates. Data are presented as mean ± standard deviation from n = 3 independent replicates Statistical significance determined via ANOVA, *p < 0.05; **p < 0.01; d dual phosphorylation of the Mpk1 SAPK is abolished in T492Aa cells. e Stability of the Mkk1 MEK is independent of T492 phosphorylation status. f Stability of the Mkk2 MEK is independent of T492 phosphorylation status. g Stability of the Bck1 MAP3K is reliant on T492 phosphorylation. h The N-terminus of Bck1 interacts with Ssa1. i The C-terminus of Bck1 interacts with Ssa1. Each experiment involving western blotting was repeated three times with similar results. Source data are provided as a Source Data file.