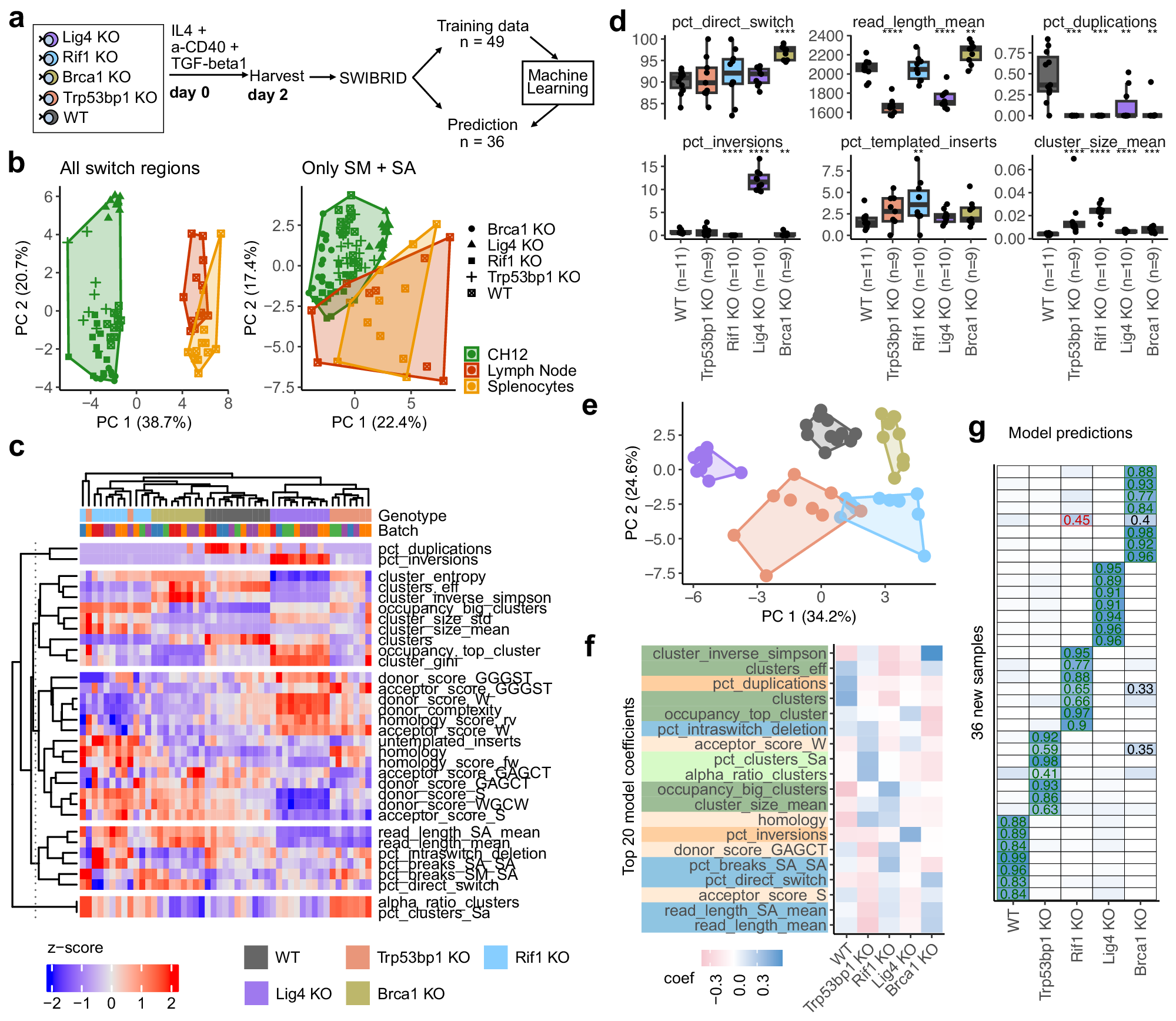
Fig. 3: Knockouts of DNA repair proteins in CH12 cells show specific DNA junction footprints that serve for genotype prediction.
From: Recombination junctions from antibody isotype switching classify immune and DNA repair dysfunction

a Scheme of CH12 in vitro activation. IL4 interleukin-4, a-CD40 anti-mouse CD40 antibody, TGFβ1 Transforming Growth Factor Beta 1. b Principal component analysis (PCA) of WT CH12 cells, CH12 cells with knockouts (KO) of Brca1, Lig4, Rif1, and Trp53bp1, as well as splenocytes, and lymph nodes from WT mice using robust SWIBRID features. Left: including reads from all switch regions (42 of 44 robust features—excluding features missing in mice compared to human). Right: selecting reads with Sα primer (33 of 44 robust features—excluding Sγ and human-specific features). c Heatmap of row-scaled features of CH12 WT and knockouts (n = 49 samples). Sample genotypes and batches are indicated on top. d Box plot of representative features. P-values from two-sided Wilcoxon test compared to WT (****: p < 0.0001, ***: p < 0.001, **: p < 0.01, *: p < 0.05; boxes indicate 25th to 75th percentile; whiskers extend to largest/smallest value no further than 1.5× interquartile range, lines indicate median) e PCA using 33 robust features for CH12 cells. Genotypes are colored as in (c). f Top 20 coefficients in a multinomial ridge regression model trained on the 49 training samples. Features are colored according to the classification of Fig. 2a. g Regression results for the genotype prediction of 36 independent CH12 samples done with a machine learning model using 33 robust features of 49 CH12 samples. Prediction scores for each genotype are indicated by background colors (white = low, blue = high) and values > 0.25 are shown. Green: correct predictions, red: incorrect predictions.