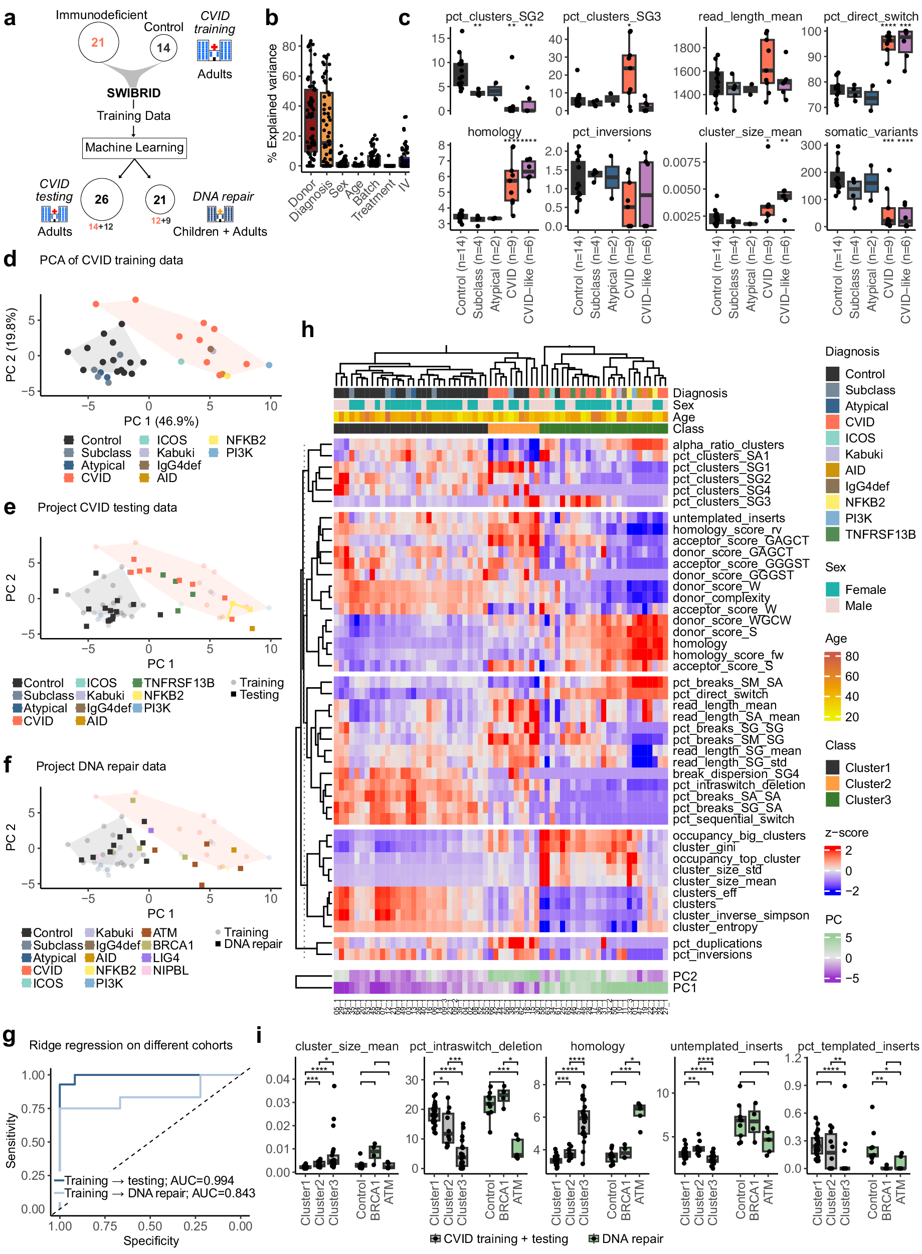
Fig. 4: SWIBRID reliably identifies CVID samples and patient-specific CSR junction signatures.
From: Recombination junctions from antibody isotype switching classify immune and DNA repair dysfunction

a Overview of cohorts, consisting of a “CVID training” cohort (21 patients, 14 controls), “CVID testing” cohort (14 patients, 12 controls, and 4 additional samples of two donors from the training cohort), and “DNA repair” cohort (12 patients, 9 controls). b Explained variance for 70 features by donor identity, diagnosis, sex, age, batch, immunomodulatory treatment, or Ig administration (IV). c Box plots of selected features with data points representing 2–3 pooled technical replicates from n = 35 donors. CVID: patients with common variable immunodeficiency; CVID-like includes Kabuki, ICOS-, IgG4-, PI3K-, NFκB2-, AID-deficient patients. Atypical is used for CVID patients with suspected plasmablast defect. d PCA using 44 robust features, diagnosis indicated by color. e Data from the CVID testing cohort with 2–3 pooled technical replicates per donor were projected into the PCA of (d); longitudinal samples of 2 donors are included (connected by lines). f Projection of data from pooled replicates of the DNA repair cohort into the PCA of (d). g Receiver-operator characteristic (ROC) curve for the prediction of CVID and CVID-like (dark blue) or DNA repair (light blue) patients vs. control donors using ridge regression in the CVID testing (n = 26) and DNA repair cohorts (n = 21), respectively. For the prediction, we used 44 features plus 29 samples for training. h Heatmap of scaled robust features for all donors of the CVID training and testing cohorts (n = 65 pooled samples from n = 61 donors). Top: Diagnoses, sex, age, and cluster class are indicated for each donor. Right: features are grouped by category according to Fig. 2a. Bottom: PC1 and PC2 coefficients from the PCAs of (d and e). Longitudinal samples from two donors are included: one healthy (09-0/1/2; collected 07/28/2020, 01/12/2016, 11/03/2020) and one CVID-like (32-0/1/2; collected 03/23/2023, 10/02/2023, 05/11/2020). i Box plot of representative features comparing cluster 1–3 as identified from the hierarchical clustering in (h) (n = 63) vs. controls, BRCA1- and ATM-deficient donors of the DNA repair cohort (n = 21). P-values in (c and j) from two-sided Wilcoxon test (****: p < 0.0001, ***: p < 0.001, **: p < 0.01, *: p < 0.05). Boxes in (b, c, and j) indicate 25th to 75th percentile; whiskers extend to largest/smallest value no further than 1.5× interquartile range, lines indicate median.