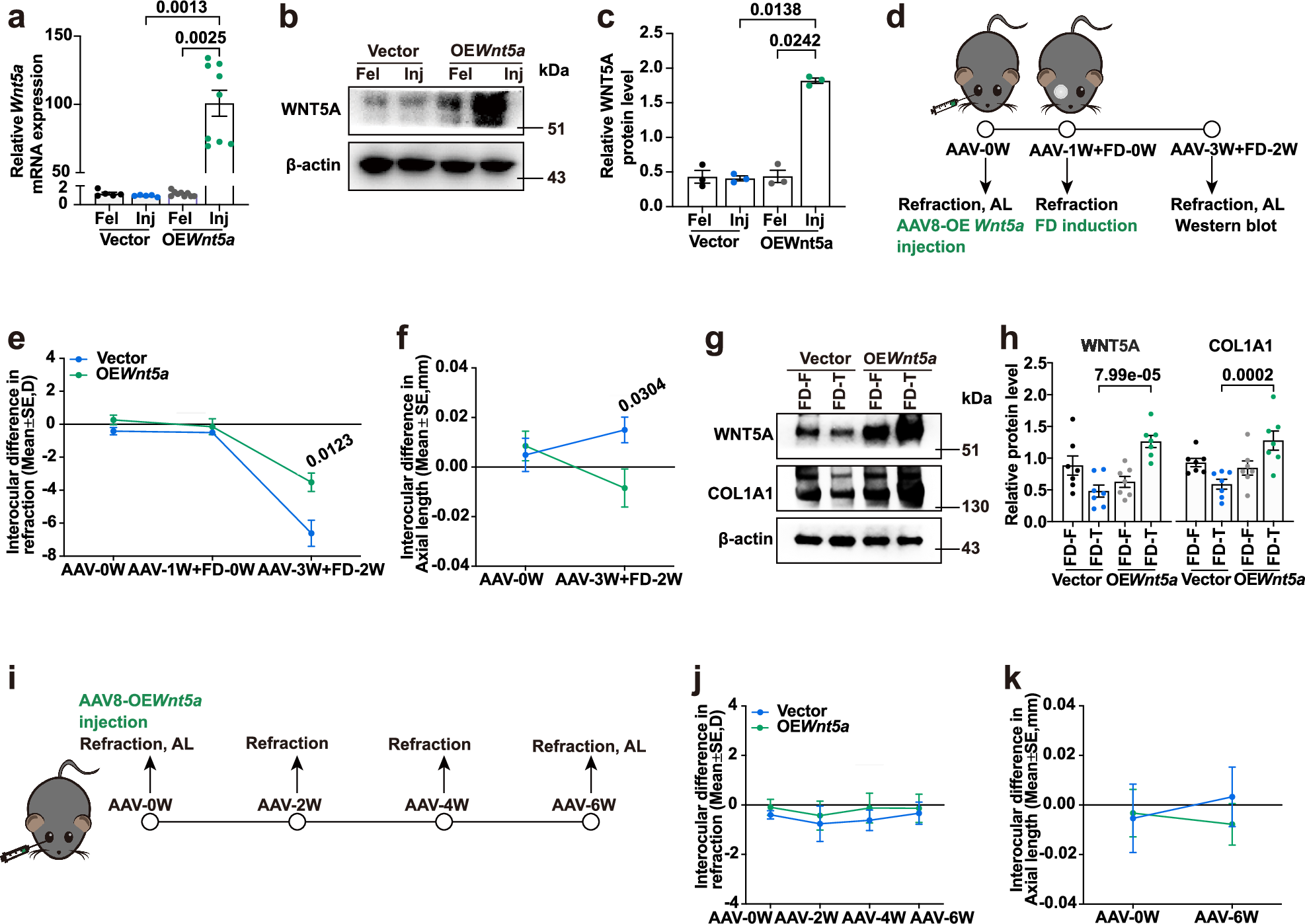
Fig. 5: Changes in refraction and ocular biometrics in vector-AAV- and OEWnt5a-AAV injected mice.

Six weeks after sub-Tenon injection of OEWnt5a-AAV, Wnt5a was overexpressed in the sclera at mRNA (a, n = 5 for vector -AAV injected group and n = 9 for OEWnt5a -AAV injected group, Kruskal–Wallis non-parametric test with Dunn’s post hoc test) and protein levels (b, c, n = 3, RM-ANOVA with Bonferroni’s post hoc test, two-sided). d Schematic schedule of FD treatment and Wnt5a overexpression with AAV injection. In the FDM mouse model, OEWnt5a-AAV injected + FDM mice developed less myopic shift than did the vector-AAV injected mice (e). In comparison with the vector-AAV injected eyes, OEWnt5a-AAV injected + FD eyes exhibited a significant difference for axial length (f, n = 13 for vector-AAV injected group and n = 16 for OEWnt5a-AAV injected group, two-way repeated measures ANOVA with Bonferroni’s post hoc tests, two-sided, for refraction and for axial length). g, h Wnt5a overexpression can partially rescue the COL1A1 protein level, which is downregulated by FD. n = 7, ordinary two-way ANOVA with Bonferroni’s post hoc test (two-sided). In mice undergoing normal refractive development (i), sub-Tenon’s injection of OEWnt5a-AAV did not affect refraction (j) or axial length (k). n = 11 for the vector-AAV injected group and n = 15 for the OEWnt5a-AAV injected group, two-way repeated measures ANOVA with Bonferroni’s post hoc test (two-sided). FD form deprivation; FDM form deprivation myopia. Data are expressed as mean ± SEM.