Fig. 4: The bet-hedging response of buds is altered in abi1-1 mutant.
From: Variable temperature processing by plasmodesmata regulates robust bud dormancy release

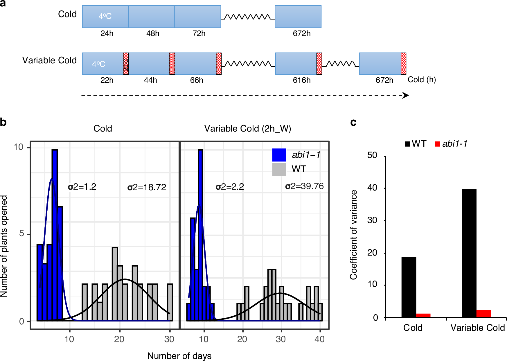
a Schematic diagram showing the cold and variable cold treatment schedules. The cold treatment consisted of a continuous exposure to 4 °C for 4 weeks (672 h) and the variable cold treatment involved a daily cycle of 22 h of cold (4 °C) exposure followed by 2 h of 20 °C warm period indicated by red cross-hatched boxes. The variable cold treatment was extended to ensure buds received equivalent cold exposure of 672 h. b The histogram graph shows the distribution of the days required for bud break under constant versus variable temperature conditions for WT (gray bars) and abi1-1 (blue bars). The solid lines overlaid on the histograms represent the distribution of plant opening events over time for each genotype. In the left panel, bud break timing in plants subjected to constant cold (24 h at 4 °C) is shown and the variability in the bud break timing is indicated by the variance values (σ²) for each genotype. The abi1-1 mutant shows lower variance (σ² = 1.2) compared to WT (σ² = 18.72), suggesting reduced heterogeneity in bud break in abi1-1 exposed to constant cold. In the right panel, bud break timing in WT and abi1-1 mutant exposed to variable cold (22 hr at 4 °C and 2 h at 20 °C) is shown. The abi1-1 mutant exhibits a lower variance (σ² = 2.2) compared to WT (σ² = 38.76), indicating a more synchronized bud break response over time. c Bar graphs represent the coefficient of variation (CV) as a measure of heterogeneity in timing of bud break. Under constant cold, abi1-1 shows a significantly lower CV compared to WT, reflecting a reduced heterogeneity in bud break. Similarly, under variable cold, abi1-1 mutant maintains lower CV, further indicating reduced heterogeneity in response to variable temperatures.