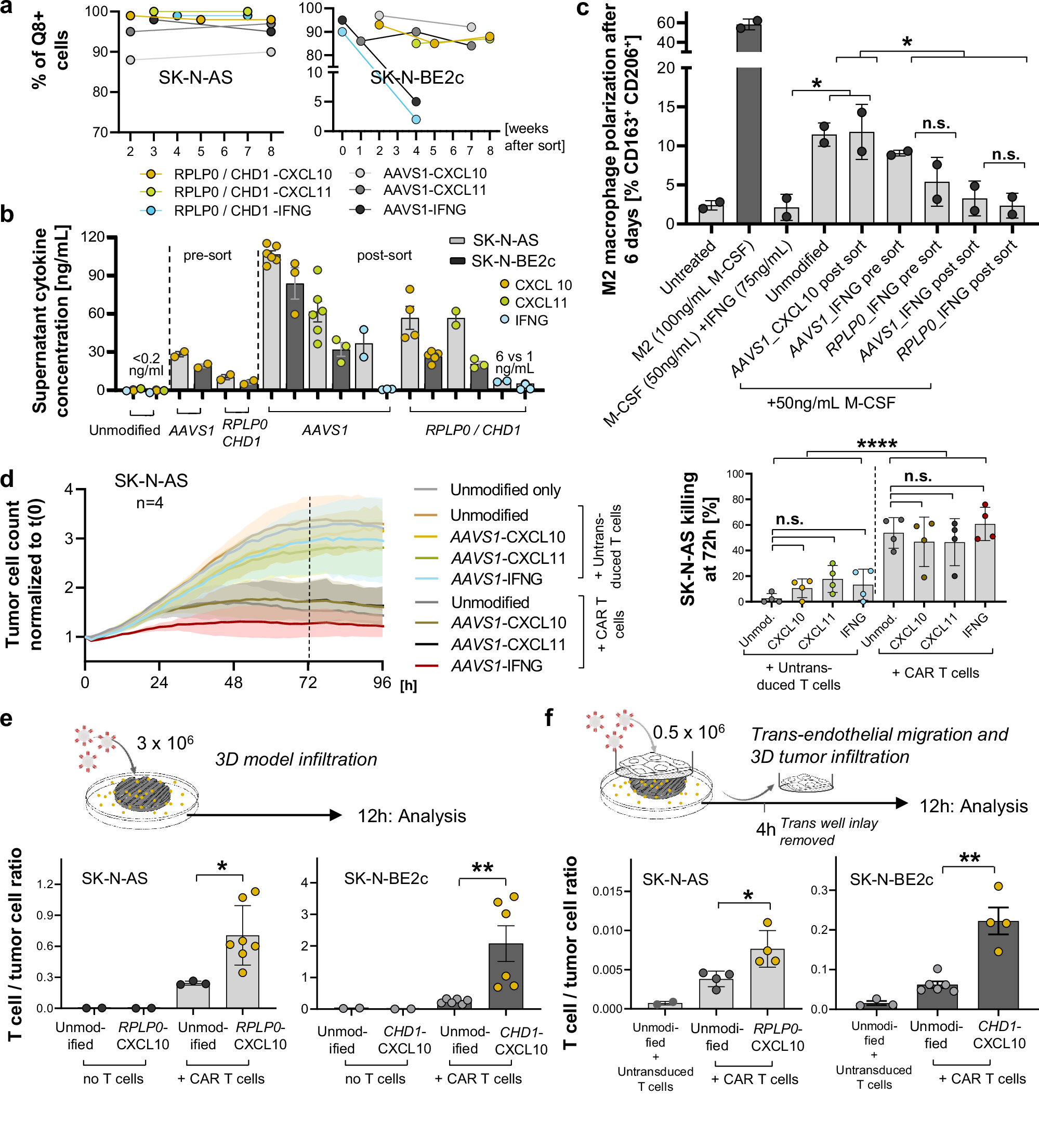
Fig. 5: Gene-therapeutic induction of CXCL10 secretion enhances CAR T cell migration and infiltration in vitro.

a Post-enrichment transgene expression rates measured via Q8 positivity in flow cytometry over 8 weeks for transgenic SK-N-AS and SK-N-BE2c cell lines. b Supernatant cytokine concentrations for different cytokine-target locus combinations before (pre-sort) and after enrichment (post-sort) for Q8⁺ cells, determined via ELISA. c Flow cytometric analysis of M2 macrophage polarization in response to tumour cell-derived or recombinant IFNG and M-CSF (Macrophage Colony Stimulating Factor). d CAR T cell killing dynamics for transgenic and enriched cytokine-expressing SK-N-AS cell lines co-cultivated with either non-transduced T cells or L1CAM-targeting CD4⁺ and CD8⁺ CAR T cells at an effector-to-target ratio of 1:5 (n = 4 individual co-culture experiments, 2 per donor for CAR T cell production). Killing dynamics were tracked over 96 h via Incucyte live imaging. The dotted line marks 72 h, where statistical comparisons were conducted. Killing at 72 h was determined as the ratio of the t(0) normalized tumour cell count of the treated cell line against the untreated unmodified control. e Bioprinted 3D neuroblastoma models were used to analyse CAR T cell infiltration into 3D tumours 12 h post-co-culture. 3D tumour CAR T cell infiltration, represented by the T cell-to-tumour cell ratio (flow cytometry), was compared between enriched cytokine-expressing and unmodified SK-N-AS and SK-N-BE2c cells. f Transendothelial migration and 3D tumour infiltration assays were performed using a HUVEC monolayer with a Boyden transwell insert on a bioprinted 3D neuroblastoma model. Four hours after adding L1CAM-targeting CAR T cells, the insert was removed, and 3D tumour infiltration was measured via flow cytometry after eight hours, following the same procedure as in (d). Data presentation: b–f Mean ± SD. Each dot represents one biological replicate, and exact n values are detailed in the Source Data file. Statistical analysis: c, d Kruskal–Wallis with Dunn’s post hoc test (two-sided, exact p = 0.021, 0.038, 0.41, 0.13, 0.65, 0.12, 0.4, >0.99, >0.99, >0.99); d two-sided Two-way ANOVA for CAR T cell vs. MOCK comparison (exact p < 0.0001); e, f Mann–Whitney test (two-sided, exact p = 0.017, 0.0022, 0.029, 0.0095). p values: *<0.05, **<0.01, ****<0.0001; n.s., not significant. Source data are provided as a Source Data file. Illustration attribution: CAR T cell illustration elements in (e, f): Created in BioRender. Kuenkele, A. (2025) https://BioRender.com/u71d212.