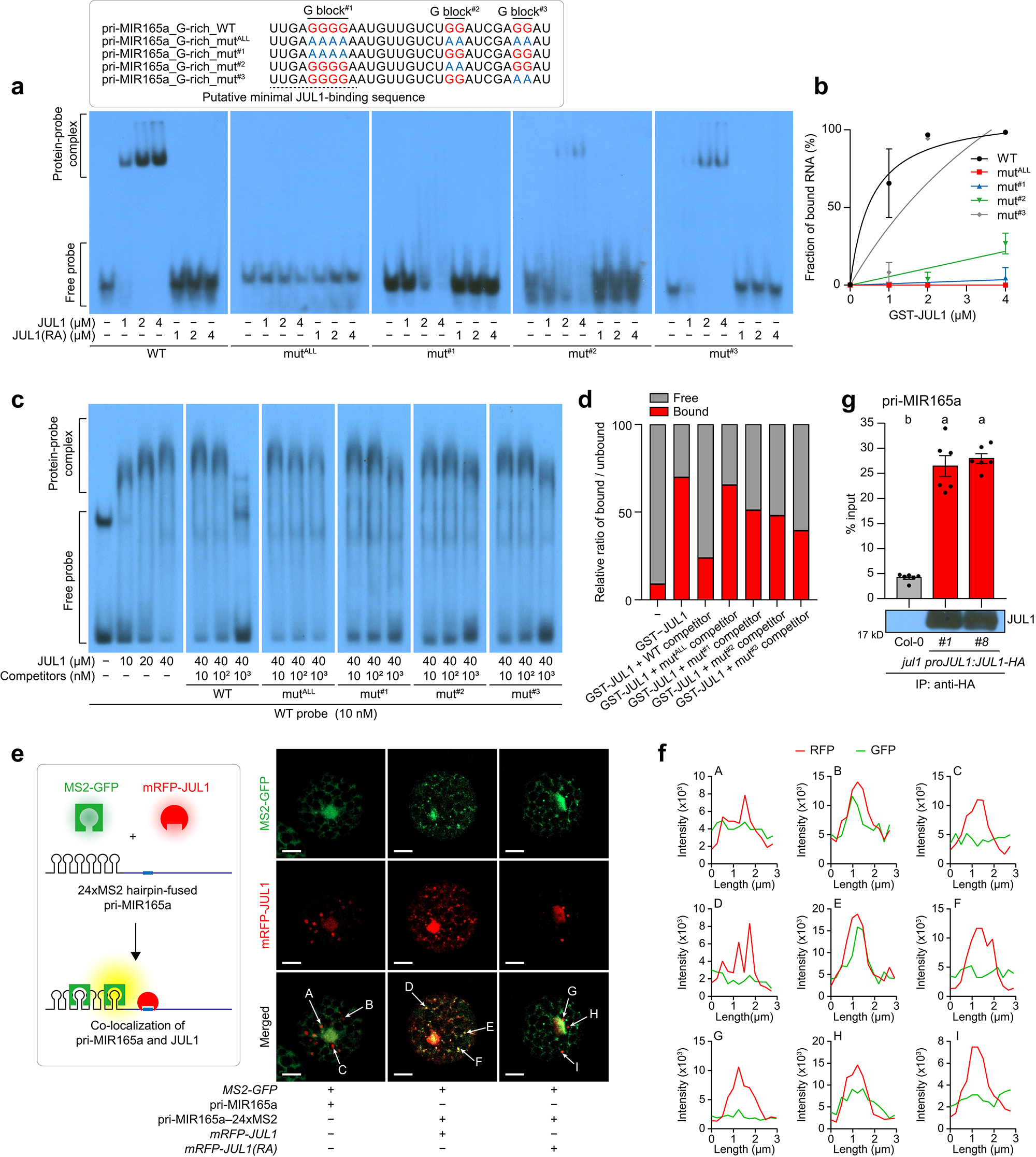
Fig. 3: JUL1 specifically binds to the G-rich region of pri-MIR165a.

a REMSA of the G-rich element within pri-MIR165a and its mutant variants with GST-JUL1 and GST-JUL1(RA) at increasing protein concentrations. The G-rich element contains three G blocks. Blue letters indicate G to A substitutions. b Quantification of probe-JUL1 binding shown in (a). The Y-axis shows the percentage of JUL1 bound probe relative to the total probe, and the X-axis indicates JUL1 concentration. Band intensities were measured using ImageJ. c REMSA of full-length pri-MIR165a with GST-JUL1 in the presence of increasing amounts of various cold competitors. d Quantification of JUL1 binding shown in (c). The relative ratio of protein-probe complex to free probe is presented. Band intensities were determined using ImageJ. e Co-localization of pri-MIR165a with JUL1 proteins in Arabidopsis protoplasts. (Left) Schematic diagram of the MS2 coat protein/24×MS2 hairpin system fused to pri-MIR165a for in vivo visualization. (Right) MS2-GFP signals represent the localization of MS2 coat protein which profile MS2 hairpin-fused pri-MIR165a, and mRFP signals show the cellular distributions of JUL1 or JUL1(RA). Scale bars, 10 µm. f Intensity profiles of GFP (MS2) and RFP (JUL1) fluorescence in the cytosolic compartment indicated by arrows in e. g Association of JUL1 with pri-MIR165a in planta. JUL1 was immunoprecipitated with an anti-HA antibody from 4-week-old Col-0 and jul1 proJUL1:JUL1-HA leaves. JUL1 proteins and pri-MIR165a transcripts were determined by immunoblot and qRT-PCR, respectively. Enrichment values of pri-MIR165a were normalized to % input. The bar graph represents the mean ± SEM with individual data points (n = 6, biological replicates). Different letters indicate statistically significant differences (P < 0.05), as determined by one-way ANOVA with a post hoc Tukey’s HSD test. All experiments were independently repeated three times with consistent results. The data shown are from a representative experimental set.