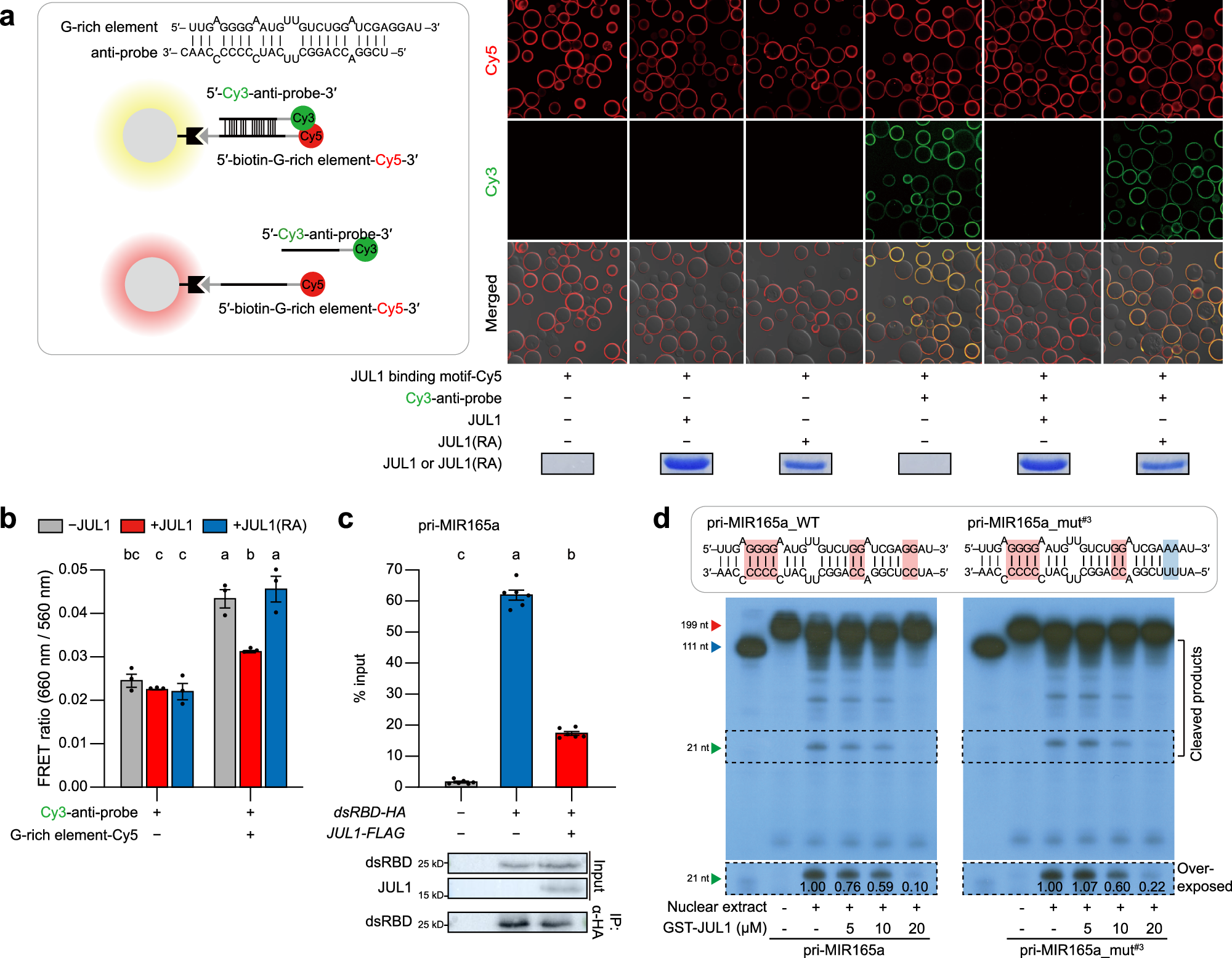
Fig. 4: Direct binding of JUL1 to pri-MIR165a inhibits DCL1-mediated processing.

a Bead-binding assay for interaction between the G-rich element and its antisense counterpart (anti-probe) in the presence of GST-JUL1 or GST-JUL1(RA). The schematic diagram illustrates the setup: G-rich element-coated streptavidin beads were incubated with or without the anti-probe and GST-JUL1. The G-rich element is Cy5-labeled (red fluorescence), while the anti-probe is Cy3-labeled (green fluorescence). Hybridization of the anti-probe and the G-rich element, mediated by Watson-Crick base pairing, is depicted by a yellow fluorescence signal. b Förster resonance energy transfer (FRET) analysis using Cy5-labeled G-rich element and Cy3-labeled anti-probe in the presence of GST-JUL1 or GST-JUL1(RA) (n = 3). The fluorescence intensities of Cy3 and Cy5 were measured at 560 nm and 660 nm, respectively, with an excitation at 520 nm. c Altered association of DCL1 with pri-MIR165a by JUL1 (n = 6). In protoplasts, pri-MIR165a was co-expressed with the dsRNA-binding domain of DCL1 (dsRBD-HA), either alone or together with JUL1-FLAG. dsRBD-HA was immunoprecipitated with an anti-HA antibody, and the associated levels of pri-MIR165a were determined by qRT-PCR. d In vitro pri-MI165a processing assay performed with isolated nuclei from YFP-DCL1 expressing protoplasts. Nuclear protein extracts were incubated with pri-MIR165a in the presence of increasing amounts of GST-JUL1. Red, blue, and green sequences indicate G blocks, mature miR165, and mutated nucleotides, respectively. Red, blue, and green arrowheads denote the primary, precursor, and mature forms of pri-MIR165a, respectively. The bar graphs in b and c represent the mean ± SEM with individual data points. n indicates biological replicates. Different letters indicate statistically significant differences (P < 0.05), as determined by two-way ANOVA with a post hoc Tukey’s HSD test (b) and one-way ANOVA with a post hoc Tukey’s HSD test (c). All experiments were independently repeated three times with consistent results. The data shown are from a representative experimental set.