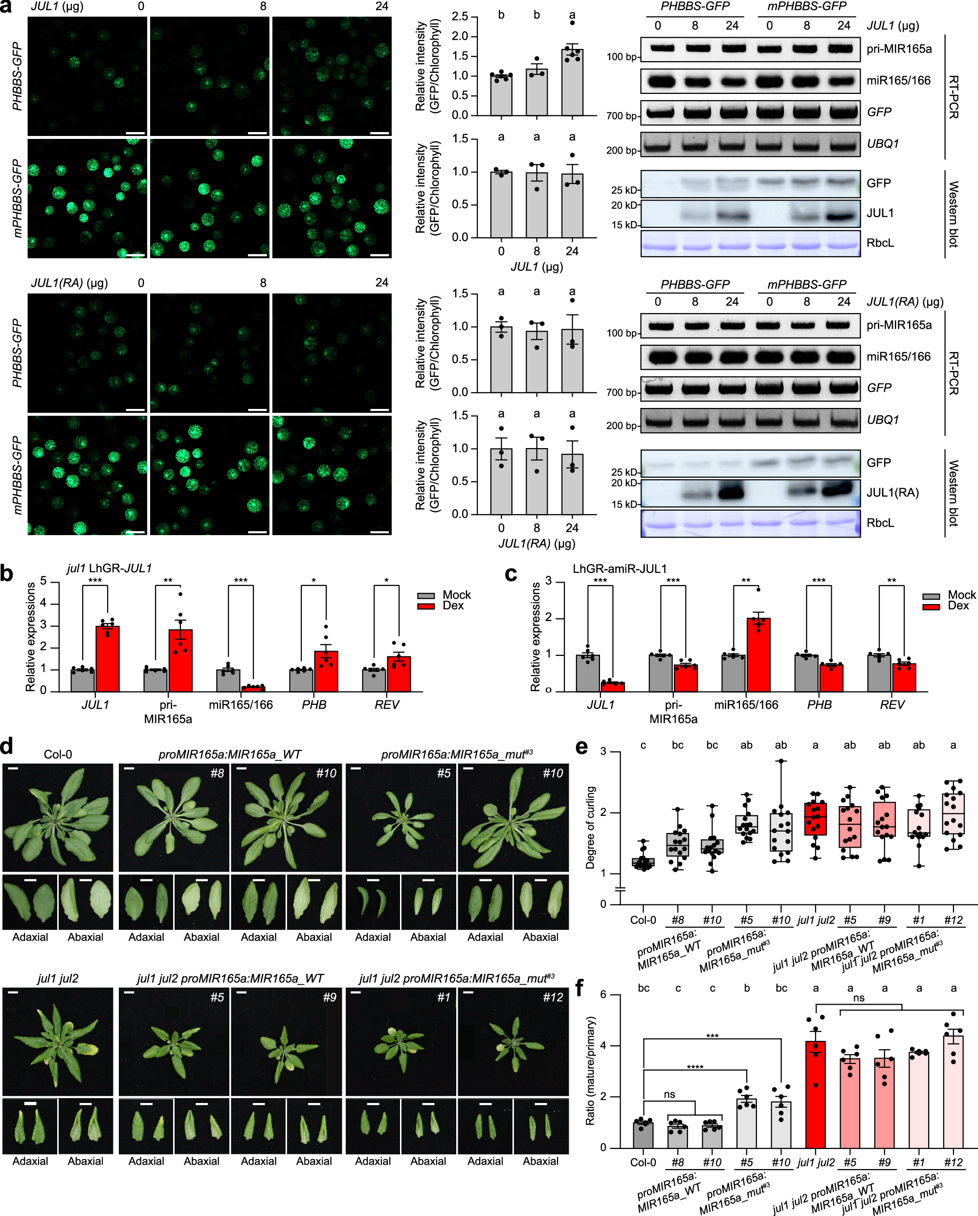
Fig. 5: JUL1 refines leaf adaxial-abaxial patterning by suppressing miR165/166 levels in the abaxial domain.

a Representative images and relative GFP intensities of Arabidopsis protoplasts expressing GFP conjugated to the intact or mutated miR165/166 target site of PHB (PHBBS-GFP or mPHBBS-GFP) together with JUL1 or JUL1(RA) and pri-MIR165a (n = 3–6) (left). RNA and protein levels were determined using RT-PCR and immunoblotting, respectively (right). RbcL protein was used as the loading control. Scale bars, 200 µm. Experiment was independently repeated three times with consistent results. b Relative expression levels of JUL1, pri-MIR165a, mature miR165/166, and miR165/166 target genes (PHB and REV) were determined in jul1 LhGR-JUL1 plants following 24-h DEX treatment (n = 6). c Relative expression levels of JUL1, pri-MIR165a, mature miR165/166, and miR165/166 target genes (PHB and REV) were determined in LhGR-amiR-JUL1 plants following 24-h DEX treatment (n = 6). d Representative images of rosettes and individual leaves of 5-week-old Col-0, proMIR165a:MIR165a_WT, proR165a:MIR165a_mut#3 (top), jul1 jul2, jul1 jul2 proMIR165a:MIR165a_WT, and jul1 jul2 proMIR165a:MIR165a_mut#3 (bottom). Scale bars, 1 cm. e Quantification of leaf curling for the transgenic plants described in (d). Data are presented as box-and-whisker plots with individual data points (n = 16). The centre lines indicate the median, the box limits indicate the 25th percentiles and 75th percentiles, and whiskers represent the minima and maxima. f The ratio of mature miR165/166 to pri-MIR165a in shoot from 7 DAS Col-0, proMIR165a:MIR165a_WT, proMIR165a:MIR165a_mut#3, jul1 jul2, jul1 jul2 proMIR165a:MIR165a_WT, and jul1 jul2 proMIR165a:MIR165a_mut#3 seedlings (n = 6). The bar graphs in a, b, c, and f represent the mean ± SEM with individual data points. n indicates biological replicates. b, c Asterisks indicate statistically significant differences (*P < 0.05, **P < 0.01, ***P < 0.001) by a two-tailed Student’s t-test. a, e, and f Different letters indicate statistically significant differences (P < 0.05), as determined by one-way ANOVA with a post hoc Tukey’s HSD test. f Asterisks indicate statistically significant differences (*P < 0.05, **P < 0.01, ***P < 0.001) by one-way ANOVA with a Dunnett’s test comparing each transgenic plants to their genetic background, Col-0 and jul1 jul2, respectively. a–c Experiments were independently repeated three times with consistent results. All experiments were independently repeated three times with consistent results. The data shown are from a representative experimental set.