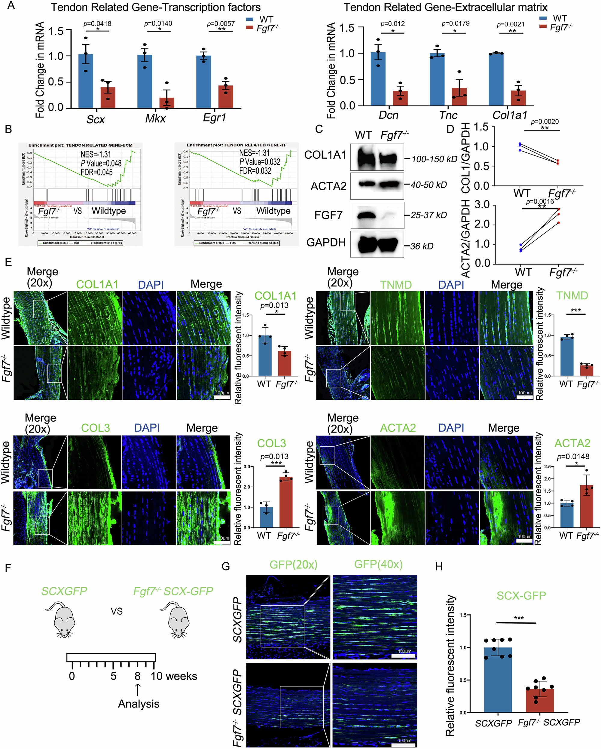
Fig. 3: Tendon matrix assembly disorder phenotype in tendons under mechanical load in Fgf7−/− mice.
From: FGF7 promotes load-bearing tendon regeneration and suppresses fibrosis

A qRT-PCR analysis of RNA expression levels of Scx, Egr1, Mkx, Col1a1, Dcn and Tnc in mature tendon tissues (n = 3 independent experiments, bars represent mean ± SD; WT wildtype. *p < 0.05, **p < 0.01, two-tailed Student’s t test). B Gene Set Enrichment Analysis (GSEA) evaluation of tendon transcription-related and extracellular matrix-related gene sets in the transcriptomes of tendons from wildtype and Fgf7−/− mice. GSEA gene set enrichment analysis, FDR false discovery rate, NES normalized enrichment score. C Western blot analysis showing protein expression levels of FGF7, ACTA2 and COL1 in tendon tissues of wildtype and Fgf7−/− mice. Representative western blot of three independent experiments is shown; all yielded reproducible results. D Statistical analysis of protein expression levels of FGF7, ACTA2 and COL1 in tendon tissues of wildtype and Fgf7−/− mice (n = 3 independent experiments, bars represent mean ± SD; WT wildtype. *p < 0.05, **p < 0.01, two-tailed Student’s t test). E Immunofluorescence staining and statistical analysis of tendon-related marker genes COL1A1, TNMD and fibrosis marker genes COL3 (n = 3) and ACTA2 in wildtype and Fgf7−/− mice tendon tissues (n = 4 independent experiments, bars represent mean ± SD; WT wildtype. *p < 0.05, ***p < 0.001, two-tailed Student’s t test). Scale bars, 100 μm. F Experimental plan schematic for the ScxGFP transgenic mice model, comparing Fgf7−/− ScxGFP transgenic mice and ScxGFP transgenic mice, with tissue collection at tendon maturation (8–10 weeks). G, H Confocal fluorescence analysis of GFP protein expression, with statistical data in tendons of Fgf7−/− ScxGFP mice and ScxGFP mice (n = 8 independent experiments, bars represent mean ± SD; ***p < 0.001, two-tailed Student’s t test). Scale bars, 100 μm. Source data are provided as a Source Data file.