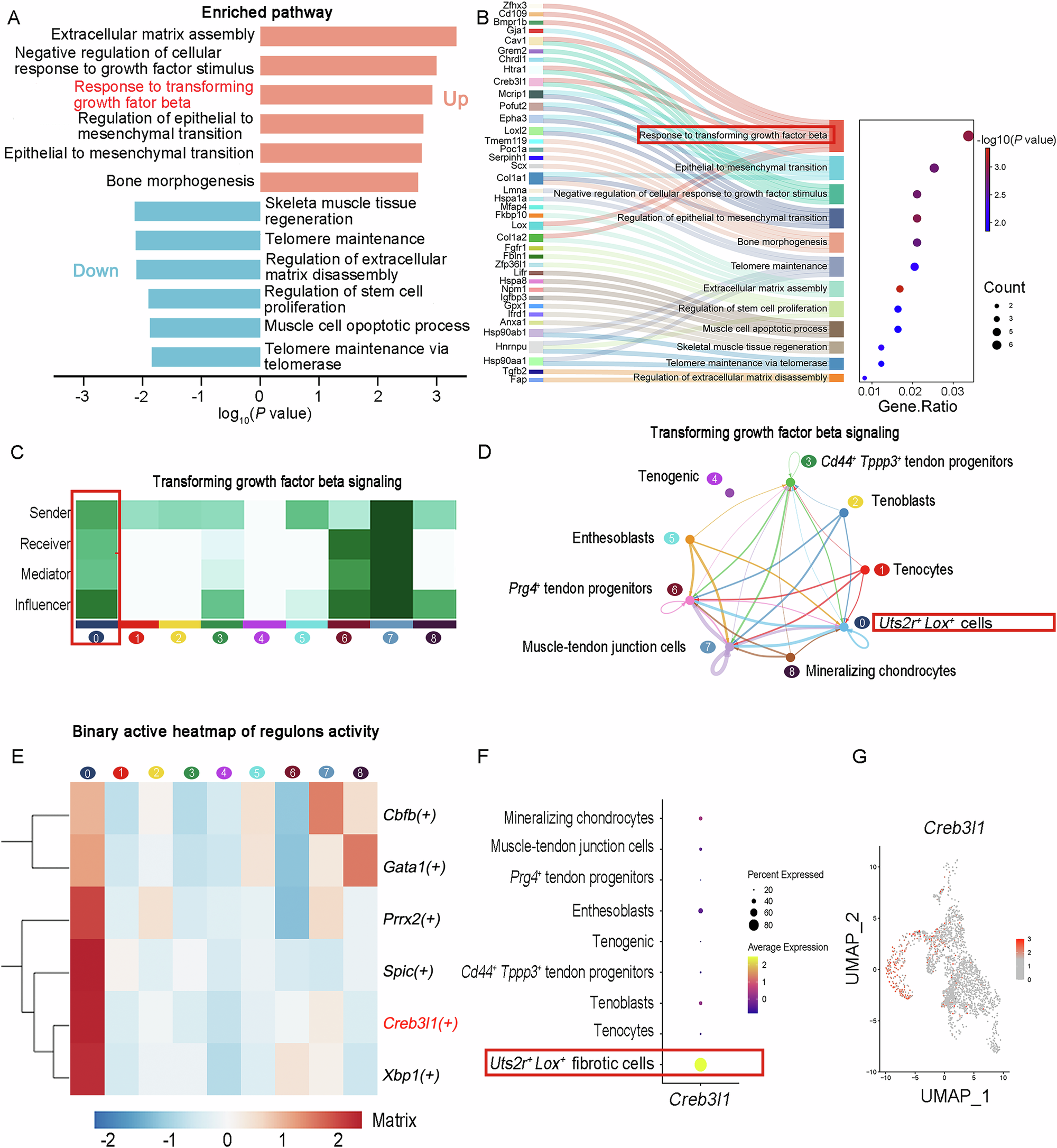
Fig. 7: Activation of the TGF-β pathway via Creb3l1 sustains the Lox+Uts2r+ subcluster in Fgf7 knockout tendon tissue.
From: FGF7 promotes load-bearing tendon regeneration and suppresses fibrosis

A GO pathway enrichment analysis of differentially expressed genes in the Lox+Uts2r+ subcluster, show casing representative upregulated pathways (fold-change >1.2; p value < 0.05) and downregulated pathways (fold-change >1.2; p value < 0.05). Hypergeometric test, FDR correction. B A bubble plot of GO analysis from the upregulated and downregulated pathways in (A). The left column lists genes within the Lox+Uts2r+ subcluster that contribute to the respective pathways, the middle column indicates pathway names, and the right column shows the proportion of pathways affected. Hypergeometric test, FDR correction. C A heatmap demonstrating the roles and relative importance of the nine tendon subclusters in TGF-β signaling networks. D CellChat analysis showing the interactions between tendon subclusters in TGF-β signaling. The direction of the arrows indicates the acting subcluster, and the thickness of the lines represents the communication probability within that pathway. E SCENIC results for the nine tendon subclusters, highlighting Creb3l1 genes involved in TGF-β signaling (B) in red. F A dot plot illustrating the expression levels of the Creb3l1 transcription factor in the nine tendon subclusters. The red box highlights the highest expression levels in the Lox+Uts2r+ subcluster. G UMAP plots of the nine tendon subclusters illustrating the concentrated and highest expression of the Creb3l1 transcription factor in the Lox+Uts2r+ subcluster.