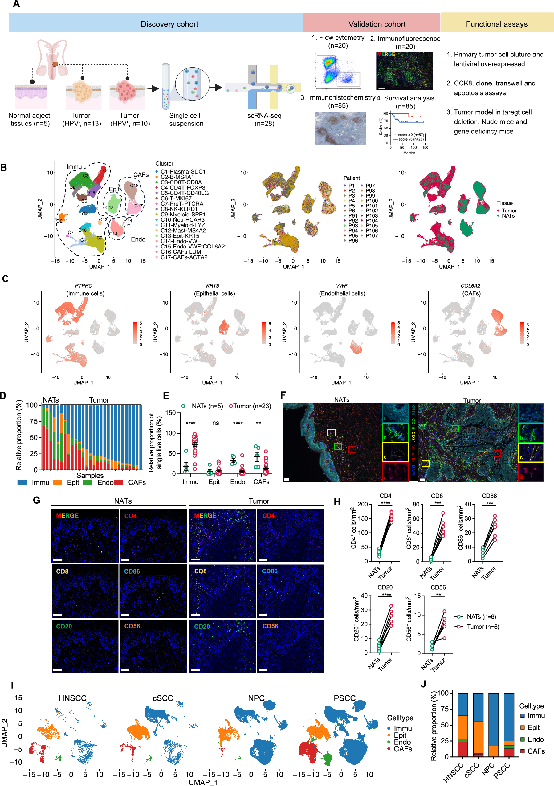
Fig. 1: Single-cell landscape of the tumor microenvironment in PSCC.

A Schematic overview of the experimental strategy (Created in BioRender). Pan, W. (2025) https://biorender.com/udc23v6. Surgical tumor specimens and paired normal adjacent tissues (NATs) were collected from 23 treatment-naive PSCC patients (Tumor, n = 23; NATs, n = 5) and processed for single-cell RNA sequencing and transcriptomic analysis. B UMAP plot of 202,424 cells from the discovery cohort, showing cell components in PSCC, color-coded by cell type (left), patients (middle) and tissue (right). C Normalized expression of marker genes used to define four major cell types as shown in (B). D Relative abundance of four major cell types in tumor tissues (n = 23) or NATs (n = 5) from each PSCC patient, excluding PN4. E Bar graph comparing the relative proportions of the four cell types between tumor and NATs. P-values were assessed using a two-sided unpaired Student’s t test (Immu: ****P < 0.0001, Endo: ****P < 0.0001, CAFs: **P = 0.002). F Multiplex immunofluorescence staining depicting the presence of four major cell components (CD45+ immune cells, KRT5+ epithelial cells, CD31+ endothelial cells, and VIM+ fibroblasts) in tumor and NATs of PSCC. Representative images include DAPI+ nuclei for reference. Scale: 50 μm. G Multiplex immunofluorescence depicting the distribution of five major immune subpopulations (CD4+ T cells, CD8+ T cells, CD86+ antigen-presenting cells, CD20+ B cells, CD56+ natural killer cells) in tumor and NATs of PSCC. Representative images include DAPI+ nuclei for reference. Scale: 200 μm. H Quantification of CD4+, CD8+, CD86+, CD20+ and CD56+ cells per area in paired tumor and NATs regions in PSCC (n = 6). P-values were assessed using a two-sided paired Student’s t test (CD4+: ****P < 0.0001, CD8+: ***P = 0.0002, CD86+: ***P = 0.0002, CD20+: ****P < 0.0001, CD56+: **P = 0.0053). I UMAP plot comparing the TME composition in PSCC with other squamous cell carcinomas, including HNSCC (GSE103322), NPC (GSE150430), and cSCC (GSE144236). J Bar graph showing the relative proportions of the four cell types across these tumor types. PN PSCC adjacent normal tissue, PT PSCC tumor tissue. NATs Normal adjacent tissues. HNSCC: Head and neck squamous cell carcinoma, NPC Nasopharyngeal carcinoma, cSCC Cutaneous squamous cell carcinoma. Data are presented as mean ± s.e.m. ns: not significant (P > 0.05). Source data are provided as a Source Data file.