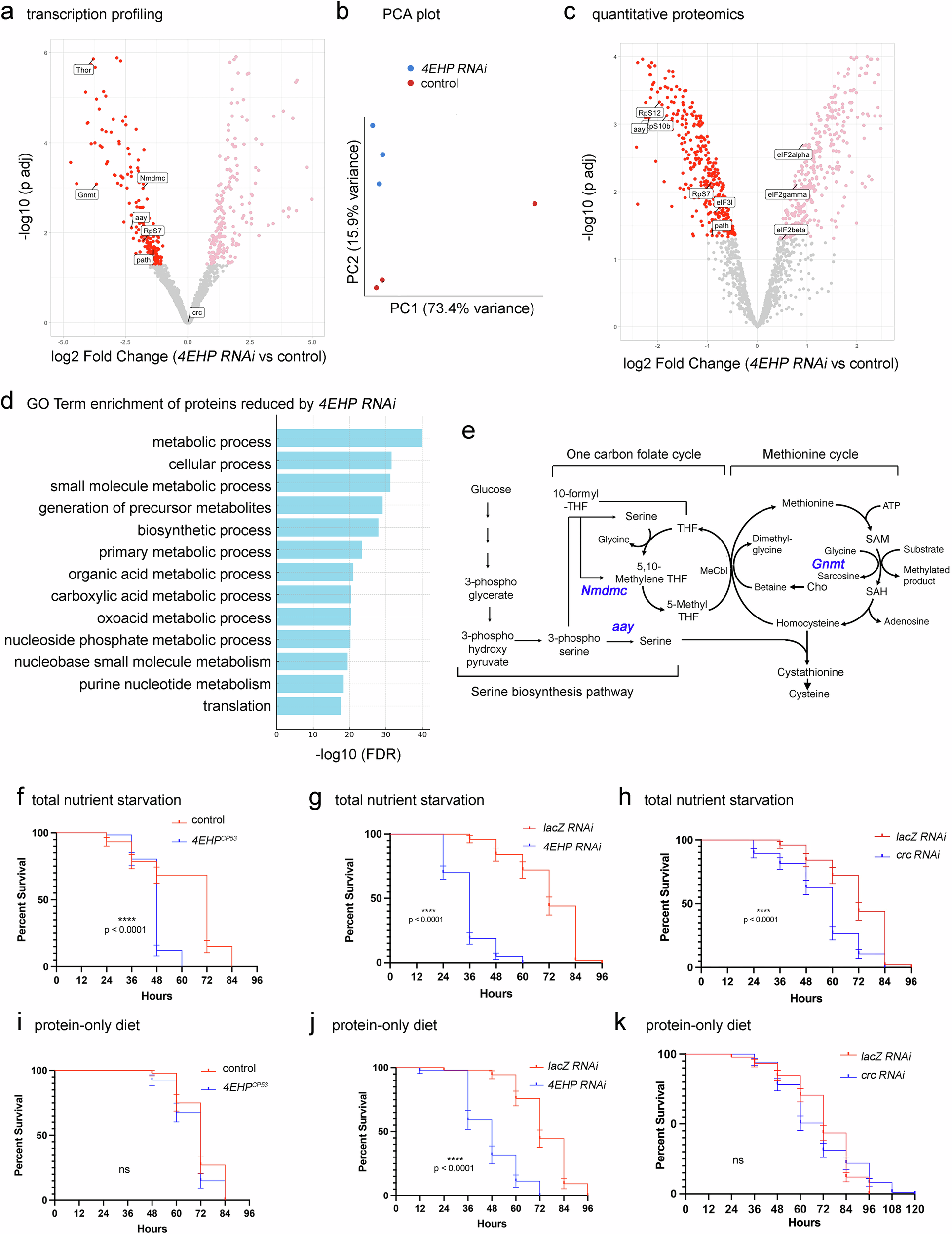
Fig. 2: Loss of 4EHP reduces gene expression related to metabolism and translation.

a A volcano plot of gene expression changes caused by 4EHP RNAi (VDRC #38399) in larval fat body tissue samples across three biological replicates per genotype (n = 3). Labeled are those genes involved in serine-one-carbon pathway (Nmdmc, Gnmt, aay), mRNA translation (Thor, RpS7), and amino acid transport (path). Differential gene expression was computed using DESeq2 with its default two-sided Wald test on a negative-binomial generalized linear model; p-values were adjusted with the Benjamini–Hochberg method. b A PCA plot of three samples for each genotype. Those flies crossed to w1118 instead of 4EHP RNAi were used as controls. c A volcano plot of the proteome changes caused by 4EHP RNAi in the larval fat body. Labeled are those involved in amino acid metabolism or transport (aay, path) and mRNA translation (RpS12, RpS10b, RpS7, eIF3l, eIF2alpha, eIF2beta, eIF2gamma). Statistical significance was determined using a two-sided moderated t test (limma) with FDR correction (fdrtool) as implemented in the DEP2 R package. d Enriched GO Terms of the proteins reduced by 4EHP RNAi. e A schematic diagram of the serine-one-carbon pathway with the transcripts reduced by 4EHP RNAi in blue. f–k Kaplan–Meier survival curves showing estimated survival probability ± standard error (SE) of flies subjected to starvation. One-day-old adults were subjected to the following conditions of nutrient restrictions. f Control (w1118, n = 82) and 4EHPCP53 homozygotes (n = 76) reared with no nutrients. g Flies with either lacZ (control, n = 50) or 4EHP knocked down (n = 80) with the fat body driver (dcg-Gal4) reared without any nutrients. h Those with either lacZ or crc RNAi (n = 75) reared with no nutrients. i Comparison of control (w1118, n = 69) and 4EHPCP53 homozygotes (n = 55) reared with only 1.6% BSA. Note these two strains showed a difference in survival under total nutrient starvation (f), which disappears with the addition of 1.6% BSA in the diet. j Comparison of control (lacZ RNAi, n = 92) and 4EHP RNAi (VDRC #38399) flies (n = 44) when reared with only 1.6% BSA in food. The difference in survival is less than that observed with total nutrient starvation (compare with e). k The equivalent experiment comparing lacZ and crc RNAi (n = 87). Data are presented for (f–k) with error bars reflecting SE (Standard Error). Log-rank analysis (two-sided) was used to assess statistical significance. p-values are indicated. ns = not significant.