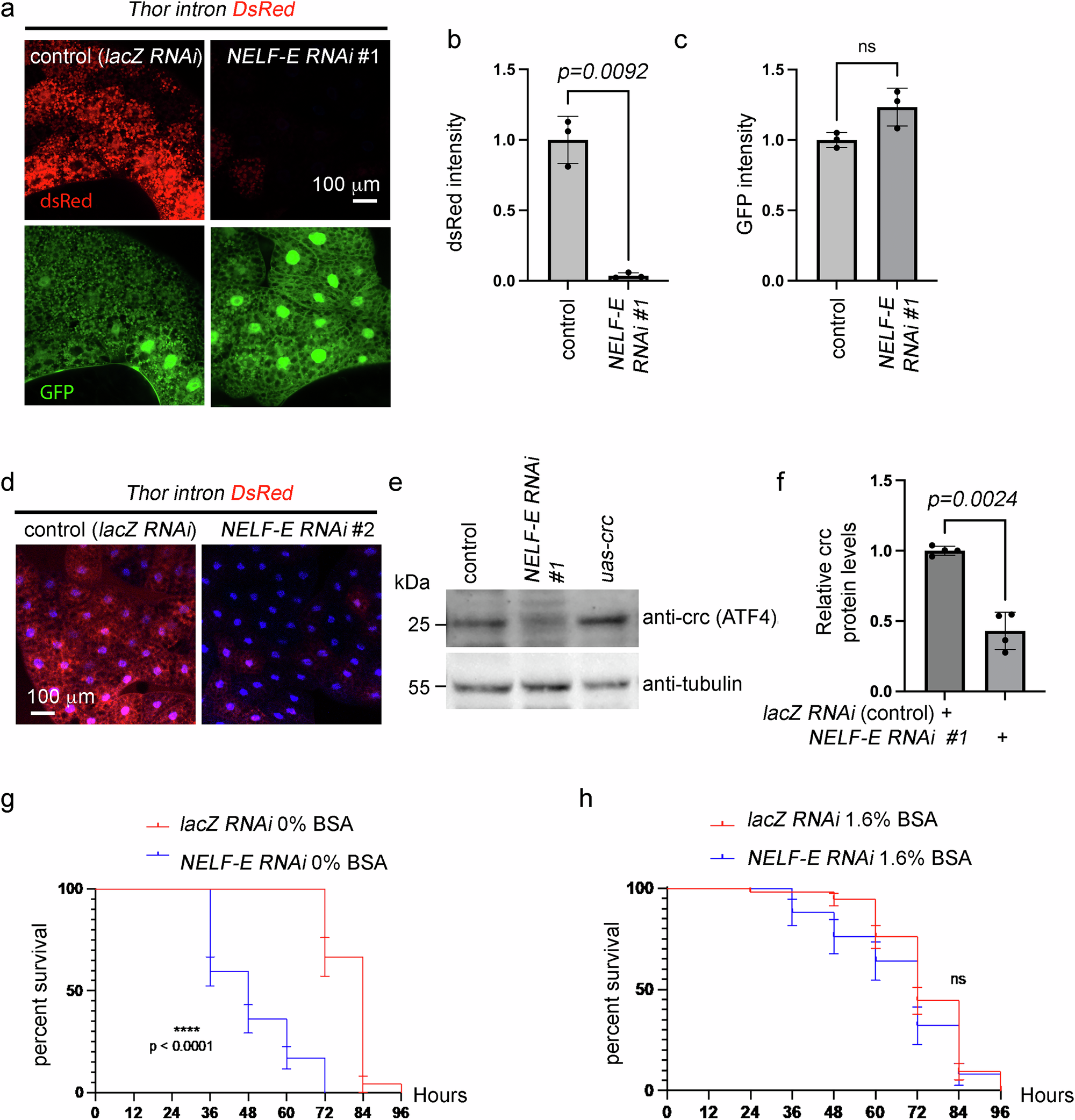
Fig. 5: NELF-E RNAi reduces crc (ATF4) protein levels and renders flies vulnerable to protein restriction in the diet.

The indicated RNAi lines were driven to fat body cells using the dcg-Gal4 driver. a Thor intron-DsRed expression (red) in the third instar larval fat body after the knockdown of lacZ (control) or NELF-E (VDRC # 21009 line, here indicated as #1) is shown. The control dcg-Gal4 > UAS-GFP signal (green) are shown in the lower panel. Quantification of the DsRed signal (b) and the GFP signal (c) across three biological replicates (n = 3) shows that NELF-E RNAi’s effect is specific to the crc target reporter Thor intron-DsRed. Two-tailed Welch’s t test was used to assess statistical significance. Data presented are mean values +/− SD. d An independent RNAi line targeting NELF-E (BDSC #32835 labeled as #2) also reduces Thor intron-DsRed expression. Similar fluorescence patterns were consistently observed across multiple independent samples (lacZ RNAi n = 3, NELF-E RNAi (BDSC 32835) n = 4). e Anti-crc (ATF4) western blot from control, NELF-E RNAi (VDRC #21009), and crc overexpressing fat body extracts (top gel). Anti-tubulin blots are shown as loading controls (bottom gel). f Quantification of relative crc band intensities in samples expressing lacZ RNAi (n = 4 biological replicates) or NELF-E RNAi (n = 4 biological replicates). Two-tailed Welch’s t test was used to assess statistical significance. Data presented are mean values +/− SD. g, h Kaplan–Meier survival curves showing estimated survival probability ± standard error (SE) of one-day-old adult flies under the indicated conditions. g NELF-E RNAi flies (VDRC #21009) (n = 47) showed a significant reduction in survival as compared to controls (lacZ RNAi, which is also shown in Fig. 1) when reared without any nutrients. h When reared with a protein-only diet (1.6% BSA), no significant difference was seen between NELF-E RNAi (n = 25) and control flies. Log-rank analysis (two-sided) was used to assess statistical significance. Log-rank (two-sided) tests were used to assess the statistical significance in (i, j). p- values are listed, and ns indicates not significant.