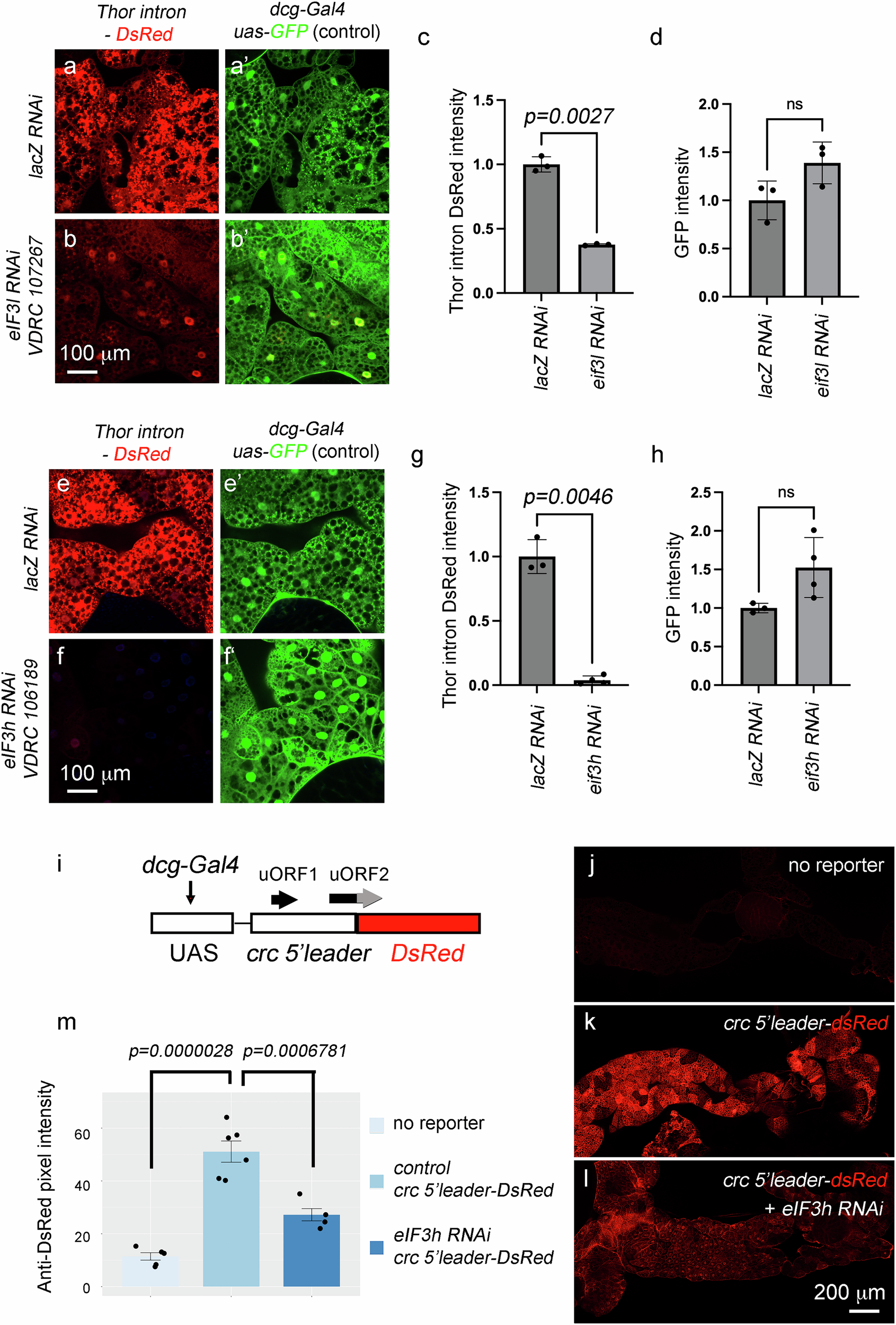
Fig. 7: eIF3l and eIF3h are required for physiological crc (ATF4) signaling.

a–h Thor intron-DsRed signal (red in a, b, e, f) and the control dcg-Gal4, UAS-GFP fluorescence (green in a’, b’, e’, f’) in larval fat bodies with the expression of the indicated RNAi lines. lacZ RNAi (a, e) was used as controls. VDRC 107267 was used to knock down eIF3l, and VDRC 106189 was used to target eIF3h. c, d, g, h Quantification of DsRed (c, g) and GFP pixel intensities (d, h) from three biological replicates (n = 3) for each of the indicated genotypes. Data presented are mean values +/− SD. Two-tailed Welch’s t test was used to assess statistical significance. p-values are indicated. ns = not significant. i A schematic diagram of the crc 5’UTR-dsRed reporter. The transgene is expressed through the dcgGal4/UAS system. Black arrows above the transgene indicate uORFs. uORF2 overlaps with the DsRed ORF (red), but in a different reading frame. The gray part of the uORF2 symbolizes changes in the uORF2 coding sequence. j–l Anti-DsRed immunolabeling (red) of late larval fat body does not detect signals in a control fat body without the reporter (j), but shows reporter activity in response to crc-5’leader-DsRed expression (dcg-Gal4, UAS-crc-5’leader-DsRed)(k). This reporter signal is suppressed when eIF3h RNAi (VDRC 106189) is co-expressed (l). m Quantification of the DsRed pixel intensities of control reporter (no RNAi) samples (n = 6 biological replicates), reporter + eIF3h RNAi samples (n = 4 biological replicates) and no reporter (n = 5 biological replicates). Data presented are mean values +/− SE. Ordinary one-way ANOVA and post-hoc Tukey’s HSD were used for statistical analysis. ns indicates not significant.