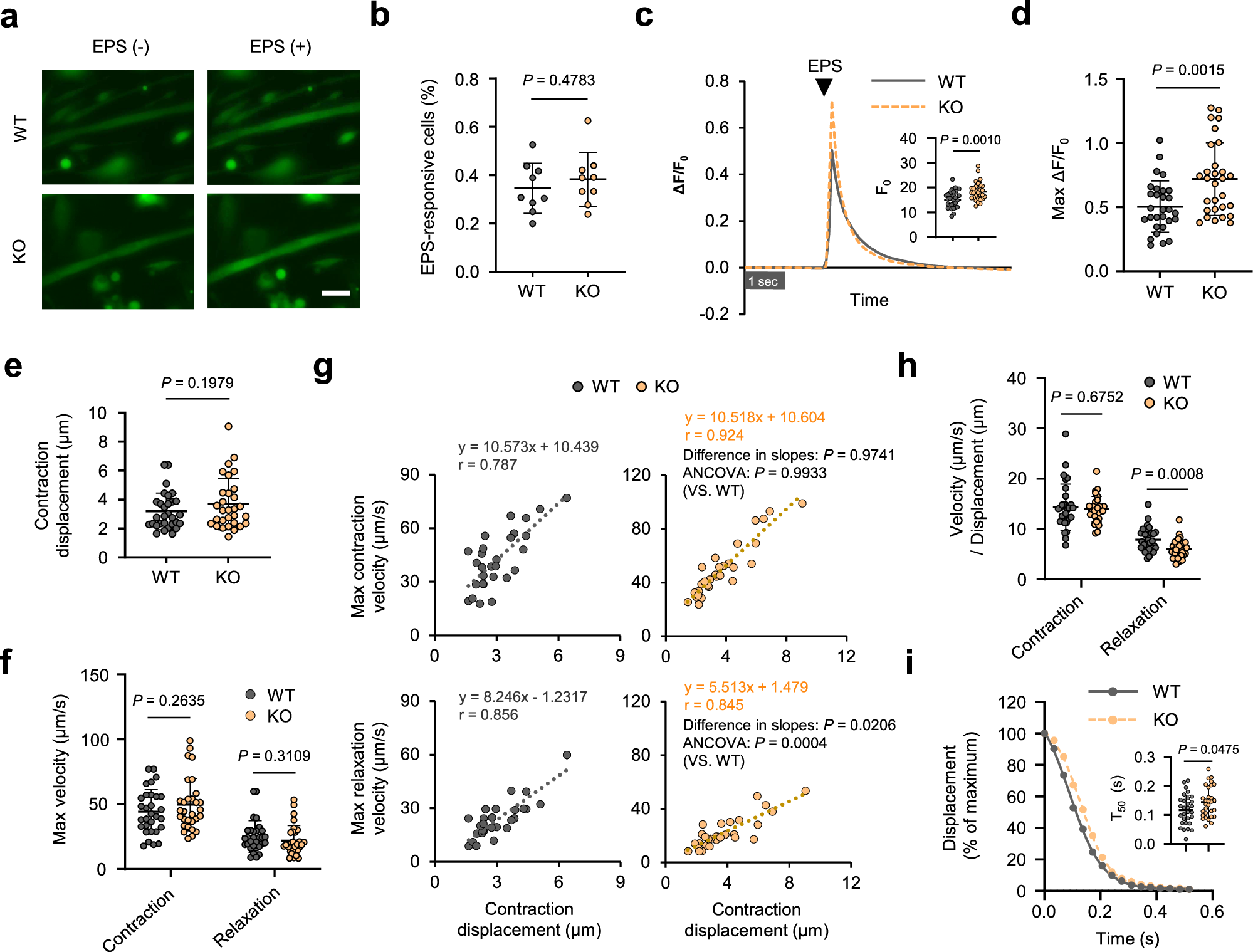
Fig. 4: Loss of Mcare impairs EPS-evoked Ca2+ responses and muscle relaxation in primary myotubes.

a Fluo-8 fluorescence images recorded during EPS in primary myotubes from WT and KO mice. Scale bar, 50 μm. b Quantification of the proportion of EPS-responsive primary myotubes from WT and KO mice. The proportion of responsive myotubes was calculated for each field of view (9 fields per group) following EPS. c Changes in Ca2+ fluorescence intensity in response to EPS. Data include ΔF/F0 traces and F0 from n = 29 myotubes analyzed from ten fields of view. d Maximum ΔF/F0 of EPS-induced Ca2+ fluorescence, analyzed from the same dataset as in (c). n = 29 myotubes. e Contraction displacement of primary myotubes from WT and KO mice. f Maximum contraction and relaxation velocities. g Correlation analysis of contraction displacement with maximum contraction and relaxation velocities. Differences in regression slopes between WT and KO groups were tested using two-tailed ANCOVA with contraction displacement as a covariate (contraction × displacement interaction: F(1, 57) < 0.01, P = 0.9741; relaxation × displacement interaction: F(1, 57) = 5.67, P = 0.0206). The overall ANCOVA results for group effects are shown (contraction: F(1, 57) < 0.01, P = 0.9933; relaxation: F(1, 57) = 13.94, P = 0.0004). h Normalized contraction and relaxation velocities, adjusted by contraction displacement. i Time-dependent changes in displacement from the peak contraction and T50 after EPS. All analyses in (e–i) were performed using the same dataset comprising n = 30 myotubes analyzed from ten fields of view. Error bars represent mean ± SD. Statistical significance was assessed using two-tailed unpaired Student’s t-test (b, c, d, e, f, h, and i) or two-tailed ANCOVA (g).