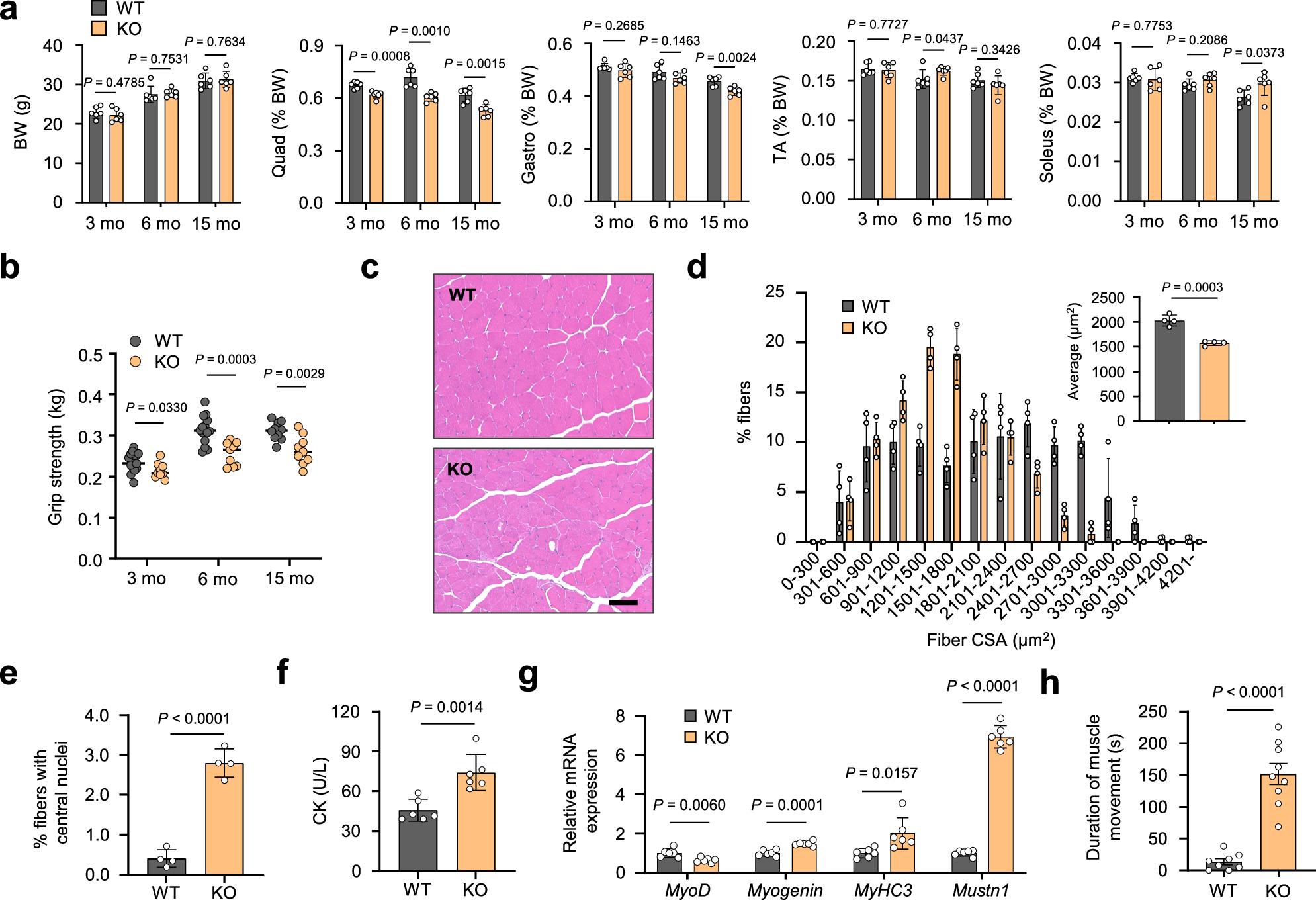
Fig. 5: Loss of Mcare leads to impaired skeletal muscle function in mice.

a Body weight (BW) and skeletal muscle tissue weight as a percentage of BW in 3-, 6-, and 15-mo mice (mo, months of age). n = 6 mice. b Grip strength in 3-, 6-, and 15-mo mice. n = 15 (WT, 3 mo), 9 (KO, 3 mo); 15 (WT, 6 mo), 9 (KO, 6 mo); 10 (WT, 15 mo), 9 (KO, 15 mo) mice. c HE staining of the quadriceps from 6 mo WT and KO mice. Scale bar, 100 μm. d Frequency distribution and average of cross-sectional area of quadriceps muscle fibers. Each data point represents one mouse. n = 4 mice. e Percentage of muscle fibers with central nuclei. n = 4 mice. f Serum CK activity in 6 mo WT and KO mice. n = 6 mice. g qRT-PCR analysis of relative mRNA expression in quadriceps of WT and KO mice. n = 6 mice. h Duration of spontaneous muscle contraction following skin removal. n = 8 (WT) and 9 (KO) mice. Error bars represent mean ± SD. Statistical significance was assessed using a two-tailed unpaired Student’s t-test.