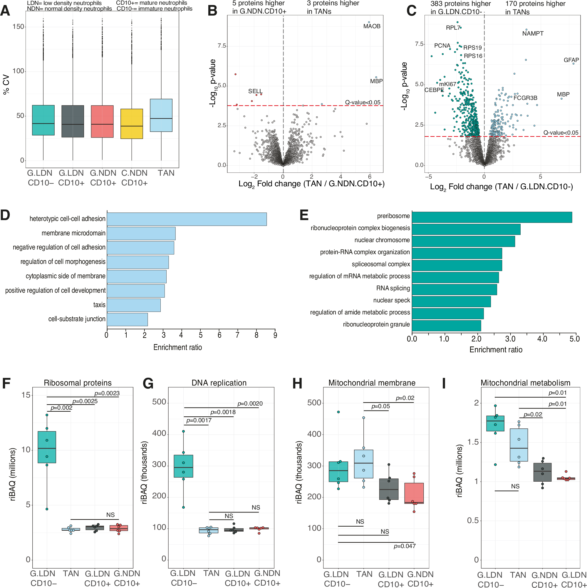
Fig. 3: TANs resemble mature neutrophils with a mitochondrial phenotype.
From: Single cell proteomic analysis defines discrete neutrophil functional states in human glioblastoma

A Boxplot showing the percentage coefficient of variation (CV) for all mini-bulk populations including: glioblastoma patient derived blood low density mature neutrophils (G.LDN.CD10+); glioblastoma patient derived blood low density immature neutrophils (G.LDN.CD10−), glioblastoma patient derived blood normal density mature neutrophils (G.NDN.CD10+); healthy control derived blood normal density mature neutrophils (C.NDN.CD10+); and glioblastoma patient derived tumour associated neutrophils (TAN). Volcano plots comparing B G.NDN.CD10+ to TANs and C G.LDN.CD10- to TANs. Gene ontology (GO) enrichment analysis for proteins D significantly increased in abundance in TANs compared to G.LDN.CD10- and E significantly decreased in abundance in TANs compared to G.LDN.CD10-. Boxplots (n = 6 across all conditions) showing the summed riBAQ for all F ribosomal proteins, G DNA replication proteins, H mitochondrial membrane proteins and I mitochondrial metabolism proteins. For all boxplots, the top and bottom hinges represent the 1st and 3rd quartiles. The top whisker extends from the hinge to the largest value no further than 1.5× interquartile range (IQR) from the hinge; the bottom whisker extends from the hinge to the smallest value at most 1.5× IQR of the hinge. All volcano plots show the p-values and fold changes. For panels (B, C) all p-values were calculated with limma using Empirical Bayes statistics for differential expression and were two-sided. All points above the red line have a q-value < 0.05. For panels (F–I) all protein family p-values were calculated using a two-sided Welch’s t test. For all GO plots, all GO terms shown have an FDR <0.05.